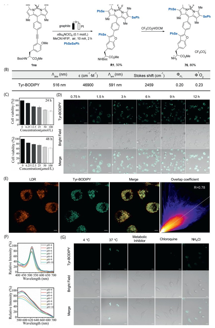
-
[1]
P. Cagniant, D. Cagniant, Adv. Heterocycl. Chem. 18 (1975) 337–482.
-
[2]
J.L. Belmonte-Vázquez, E. Avellanal-Zaballa, E. Enríquez-Palacios, et al., J. Org. Chem. 84 (2019) 2523–2541.
doi: 10.1021/acs.joc.8b02933
-
[3]
H. Tsuji, C. Mitsui, L. Ilies, Y. Sato, E. Nakamura, J. Am. Chem. Soc. 129 (2007) 11902–11903.
doi: 10.1021/ja074365w
-
[4]
H. Chen, H.C.F. Wong, J. Qiu, et al., Adv. Sci. 11 (2024) 2305012.
doi: 10.1002/advs.202305012
-
[5]
M.R. Kuram, M. Bhanuchandra, A.K. Sahoo, Angew. Chem. Int. Ed. 52 (2013) 4607–4612.
doi: 10.1002/anie.201210217
-
[6]
A.Le Roch, M. Hébert, A. Gagnon, Eur. J. Org. Chem. 2020 (2020) 5363–5367.
doi: 10.1002/ejoc.202000790
-
[7]
R.M. Gay, F. Manarin, C.C. Schneider, et al., J. Org. Chem. 75 (2010) 5701–5706.
doi: 10.1021/jo101126q
-
[8]
L. Wu, L. Li, H. Zhang, et al., Org. Lett. 23 (2021) 3844–3849.
doi: 10.1021/acs.orglett.1c00945
-
[9]
X.S. Ji, H.D. Zuo, Y.T. Shen, et al., Chem. Commun. 58 (2022) 10420–10423.
doi: 10.1039/d2cc03922b
-
[10]
D. Yue, T. Yao, R.C. Larock, J. Org. Chem. 70 (2005) 10292–10296.
doi: 10.1021/jo051299c
-
[11]
S. Zhang, L.M. De Leon Rodriguez, F.F. Li, M.A. Brimble, Chem. Sci. 14 (2023) 7782–7817.
doi: 10.1039/d3sc02543h
-
[12]
D. Alvarez Dorta, D. Deniaud, M. Mével, S.G. Gouin, Chem. Eur. J 26 (2020) 14257–14269.
doi: 10.1002/chem.202001992
-
[13]
W. Ding, S. Wang, J. Gu, L. Yu, Chin. Chem. Lett. 34 (2023) 108043.
doi: 10.1016/j.cclet.2022.108043
-
[14]
J. Gu, J. Gu, L. Yu, Chin. Chem. Lett. 36 (2025) 110727.
doi: 10.1016/j.cclet.2024.110727
-
[15]
A.S. Mackay, J.W.C. Maxwell, M.J. Bedding, et al., Angew. Chem. Int. Ed. 62 (2023) e202313037.
doi: 10.1002/anie.202313037
-
[16]
T. Mintz, N.Y. More, E. Gaster, D. Pappo, J. Org. Chem. 86 (2021) 18164–18178.
doi: 10.1021/acs.joc.1c02435
-
[17]
T. Yamada, Org. Lett. 26 (2024) 5358–5363.
doi: 10.1021/acs.orglett.4c01764
-
[18]
S.N.S. Vasconcelos, I.M. de Oliveira, A. Shamim, et al., Adv. Synth. Catal. 361 (2019) 4243–4254.
doi: 10.1002/adsc.201900564
-
[19]
P. Wang, Y. Cheng, C. Wu, et al., Chem. Commun. 57 (2021) 12968–12971.
doi: 10.1039/d1cc04191f
-
[20]
M. Horikawa, S.T. Joy, L.S. Sharninghausen, et al., Chem. Sci. 14 (2023) 12068–12072.
doi: 10.1039/d3sc03948j
-
[21]
Q.L. Hu, K.Q. Hou, J. Li, et al., Chem. Sci. 11 (2020) 6070–6074.
doi: 10.1039/d0sc02439b
-
[22]
M. San Segundo, A. Correa, Chem. Sci. 11 (2020) 11531–11538.
doi: 10.1039/d0sc03791e
-
[23]
I. Urruzuno, P. Andrade-Sampedro, A. Correa, Org. Lett. 23 (2021) 7279–7284.
doi: 10.1021/acs.orglett.1c02764
-
[24]
J. Duan, Y.F. Du, X. Pang, X.Z. Shu, Chem. Sci. 10 (2019) 8706–8712.
doi: 10.1039/c9sc03347e
-
[25]
R.B. Bedford, M.F. Haddow, R.L. Webster, C.J. Mitchell, Org. Biomol. Chem. 7 (2009) 3119.
doi: 10.1039/b906119c
-
[26]
N.D. Kharat, C.K. Mahesha, K. Bajaj, R. Sakhuja, Org. Lett. 24 (2022) 6857–6862.
doi: 10.1021/acs.orglett.2c02820
-
[27]
S. Sato, H. Nakamura, Angew. Chem. Int. Ed. 52 (2013) 8681–8684.
doi: 10.1002/anie.201303831
-
[28]
A. Schischko, N. Kaplaneris, T. Rogge, et al., Nat. Commun. 10 (2019) 3553.
doi: 10.1038/s41467-019-11395-3
-
[29]
C. Girón-Elola, I. Sasiain, R. Sánchez-Fernández, E. Pazos, A. Correa, Org. Lett. 25 (2023) 4383–4387.
doi: 10.1021/acs.orglett.3c01560
-
[30]
P. Wang, Y. Cheng, C. Wu, et al., Org. Lett. 23 (2021) 4137–4141.
doi: 10.1021/acs.orglett.1c01013
-
[31]
T. Long, L. Liu, Y. Tao, et al., Angew. Chem. Int. Ed. 60 (2021) 13414–13422.
doi: 10.1002/anie.202102287
-
[32]
N. Ichiishi, J.P. Caldwell, M. Lin, et al., Chem. Sci. 9 (2018) 4168–4175.
doi: 10.1039/c8sc00368h
-
[33]
M. Zhang, P. He, Y. Li, Chem. Sci. 14 (2023) 9418–9426.
doi: 10.1039/d3sc02818f
-
[34]
K. Osaka, A. Usami, T. Iwasaki, et al., J. Org. Chem. 84 (2019) 9480–9488.
doi: 10.1021/acs.joc.9b00970
-
[35]
N.E.S. Tay, D.A. Nicewicz, J. Am. Chem. Soc. 139 (2017) 16100–16104.
doi: 10.1021/jacs.7b10076
-
[36]
Y. Yu, L.K. Zhang, A.V. Buevich, et al., J. Am. Chem. Soc. 140 (2018) 6797–6800.
doi: 10.1021/jacs.8b03973
-
[37]
B.X. Li, D.K. Kim, S. Bloom, et al., Nat. Chem. 13 (2021) 902–908.
doi: 10.1038/s41557-021-00733-y
-
[38]
X. Hou, N. Kaplaneris, B. Yuan, et al., Chem. Sci. 13 (2022) 3461–3467.
doi: 10.1039/d1sc07267f
-
[39]
C. Song, K. Liu, Z. Wang, et al., Chem. Sci. 10 (2019) 7982–7987.
doi: 10.1039/c9sc02218j
-
[40]
M. Stangier, A.M. Messinis, J.C.A. Oliveira, H. Yu, L. Ackermann, Nat. Commun. 12 (2021) 4736.
doi: 10.1038/s41467-021-25005-8
-
[41]
S. Jiang, L. Xiao, L. Pan, et al., Org. Chem. Front. 11 (2024) 1090–1096.
doi: 10.1039/d3qo01794j
-
[42]
S. You, R. Wang, C. Ma, et al., Org. Chem. Front. 10 (2023) 4606–4615.
doi: 10.1039/d3qo00983a
-
[43]
N. Declas, J.R.J. Maynard, L. Menin, et al., Chem. Sci. 13 (2022) 12808–12817.
doi: 10.1039/d2sc04558c
-
[44]
Y. Weng, X. Xu, H. Chen, Y. Zhang, X. Zhuo, Angew. Chem. Int. Ed. 61 (2022) e202206308.
doi: 10.1002/anie.202206308
-
[45]
Y. Li, H. Wang, H. Zhang, A. Lei, Chin. J. Chem. 39 (2021) 3023–3028.
doi: 10.1002/cjoc.202100395
-
[46]
A.S. Mackay, R.J. Payne, L.R. Malins, J. Am. Chem. Soc. 144 (2022) 23–41.
doi: 10.1021/jacs.1c11185
-
[47]
H. Cao, R. Wang, Q. Zhang, et al., Org. Chem. Front. 11 (2024) 2566–2571.
doi: 10.1039/d4qo00193a
-
[48]
C. Kingston, M.D. Palkowitz, Y. Takahira, et al., Acc. Chem. Res. 53 (2020) 72–83.
doi: 10.1021/acs.accounts.9b00539
-
[49]
C. Ma, J.F. Guo, S.S. Xu, T.S. Mei, Acc. Chem. Res. 58 (2025) 399–414.
doi: 10.1021/acs.accounts.4c00656
-
[50]
J.C. Siu, N. Fu, S. Lin, Acc. Chem. Res. 53 (2020) 547–560.
doi: 10.1021/acs.accounts.9b00529
-
[51]
P. Xiong, H.C. Xu, Acc. Chem. Res. 58 (2025) 299–311.
doi: 10.1021/acs.accounts.4c00739
-
[52]
X. Cheng, A. Lei, T.S. Mei, et al., CCS Chem. 4 (2022) 1120–1152.
doi: 10.31635/ccschem.021.202101451
-
[53]
F. Bu, Y. Deng, J. Xu, et al., Nature 634 (2024) 592–599.
doi: 10.1038/s41586-024-07989-7
-
[54]
J. Wang, S. Wang, Z. Wei, et al., Science 386 (2024) 776–782.
doi: 10.1126/science.adl0149
-
[55]
X. Hu, C. Zheng, X. Song, et al., Adv. Sci. 12 (2025) 2502711.
doi: 10.1002/advs.202502711
-
[56]
X. Fang, X. Hu, Q.X. Li, S.F. Ni, Z. Ruan, Angew. Chem. Int. Ed. 64 (2025) e202418277.
doi: 10.1002/anie.202418277
-
[57]
Z. Ruan, X. Hu, Y. Huang, X. Fang, Chin. J. Org. Chem. 44 (2024) 903–926.
doi: 10.6023/cjoc202310024
-
[58]
X. Fang, Y. Zeng, Y. Huang, et al., Nat. Commun. 15 (2024) 5181.
doi: 10.1038/s41467-024-49223-y