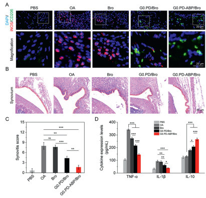
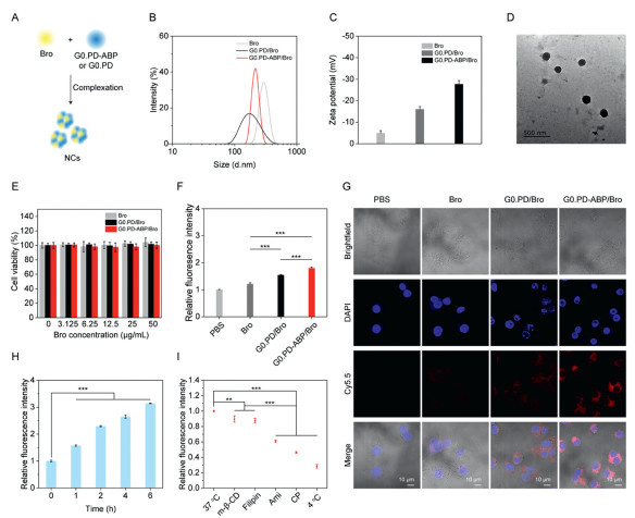
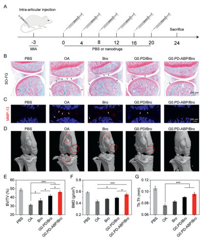
-
[1]
H. Lu, J. Wei, K. Liu, et al., ACS Nano 17 (2023) 6131–6146.
doi: 10.1021/acsnano.3c01789
-
[2]
Z. Li, H. Lu, L. Fan, et al., Adv. Sci. 11 (2024) 2406942.
doi: 10.1002/advs.202406942
-
[3]
G. Li, S. Liu, Y. Chen, et al., Nat. Commun. 14 (2023) 3159.
doi: 10.1038/s41467-023-38597-0
-
[4]
X. Gao, L. Yan, W. Zhang, et al., Nano Today 53 (2023) 102047.
doi: 10.1016/j.nantod.2023.102047
-
[5]
C. Xie, Q. Sun, Y. Dong, et al., ACS Nano 17 (2023) 12842–12861.
doi: 10.1021/acsnano.3c04241
-
[6]
R. Deng, R. Zhao, Z. Zhang, et al., Sci. Transl. Med. 16 (2024) eadh9751.
doi: 10.1126/scitranslmed.adh9751
-
[7]
P. Chen, X. Liu, C. Gu, et al., Nature 612 (2022) 546–554.
doi: 10.1038/s41586-022-05499-y
-
[8]
X. Song, L. Gu, Q. Yang, et al., Chin. Chem. Lett. 34 (2023) 108079.
doi: 10.1016/j.cclet.2022.108079
-
[9]
S.H. Cui, Y. Yan, A. Lu, et al., ACS Nano 18 (2024) 8125–8142.
doi: 10.1021/acsnano.3c11848
-
[10]
X. He, S. He, G. Xiang, et al., Adv. Mater. 36 (2024) 2405943.
doi: 10.1002/adma.202405943
-
[11]
K. Zhou, C. Yang, K. Shi, et al., Biomaterials 295 (2023) 122036.
doi: 10.1016/j.biomaterials.2023.122036
-
[12]
Z. Zhou, F. Gong, P. Zhang, et al., Nano Res. 15 (2022) 3338–3345.
doi: 10.1007/s12274-021-3864-3
-
[13]
P. Wojdasiewicz, Ł. A. Poniatowski, D. Szukiewicz, Mediat Inflamm. 2014 (2014) 561459 .
-
[14]
M. Zhan, H. Sun, Z. Wang, et al., ACS Nano 18 (2024) 10625–10641.
doi: 10.1021/acsnano.4c00909
-
[15]
H. Sun, M. Zhan, Y. Zou, et al., Biomaterials 316 (2025) 122999.
doi: 10.1016/j.biomaterials.2024.122999
-
[16]
V. Kumar, B. Mangla, S. Javed, et al., Food Funct. 14 (2023) 8101–8128.
doi: 10.1039/d3fo01060k
-
[17]
O. Insuan, P. Janchai, B. Thongchuai, et al., Curr. Issues Mol. Biol. 43 (2021) 93–106.
doi: 10.3390/cimb43010008
-
[18]
J.R. Huang, C.C. Wu, R.C.W. Hou, et al., Immunol. Invest. 37 (2008) 263–277.
doi: 10.1080/08820130802083622
-
[19]
L. Chen, H. Wang, Y. Cheng, Chin. Chem. Lett. 37 (2026) 111172.
doi: 10.1016/j.cclet.2025.111172
-
[20]
S. Guo, H. Xu, Z. Cheng, et al., Chin. Chem. Lett. 36 (2025) 111022.
doi: 10.1016/j.cclet.2025.111022
-
[21]
F. Hu, J. Qi, Y. Lu, et al., Chin. Chem. Lett. 34 (2023) 108250.
doi: 10.1016/j.cclet.2023.108250
-
[22]
J. Xu, Z. Li, Q. Fan, et al., Adv. Mater. 33 (2021) 2104355.
doi: 10.1002/adma.202104355
-
[23]
K. Liang, S. Ng, F. Lee, et al., Acta Biomater. 33 (2016) 142–152.
doi: 10.1016/j.actbio.2016.01.011
-
[24]
L. Shi, W. Wu, Y. Duan, et al., Angew. Chem. Int. Ed. 59 (2020) 19168–19174.
doi: 10.1002/anie.202006890
-
[25]
J.E. Chung, S. Tan, S.J. Gao, et al., Nat. Nanotechnol. 9 (2014) 907–912.
doi: 10.1038/nnano.2014.208
-
[26]
H. Sun, M. Zhan, A. Karpus, et al., ACS Nano 18 (2024) 2195–2209.
doi: 10.1021/acsnano.3c09589
-
[27]
Y. Peng, M. Zhan, A. Karpus, et al., ACS Nano 18 (2024) 10142–10155.
doi: 10.1021/acsnano.3c13088
-
[28]
J. Ma, M. Zhan, H. Sun, et al., Adv. Healthc. Mater. 13 (2024) 2401462.
doi: 10.1002/adhm.202401462
-
[29]
Y. Zou, S. Shen, A. Karpus, et al., Biomacromolecules 25 (2024) 1171–1179.
doi: 10.1021/acs.biomac.3c01169
-
[30]
M. Hayder, M. Poupot, M. Baron, et al., Sci. Transl. Med. 3 (2011) 81ra35.
-
[31]
A.K. Sarkar, K. Debnath, H. Arora, et al., ACS Appl. Mater. Interfaces 14 (2022) 3199–3206.
doi: 10.1021/acsami.1c22009
-
[32]
H. Chang, J. Lv, X. Gao, et al., Nano Lett. 17 (2017) 1678–1684.
doi: 10.1021/acs.nanolett.6b04955
-
[33]
D. Prozeller, S. Morsbach, K. Landfester, Nanoscale 11 (2019) 19265–19273.
doi: 10.1039/c9nr05790k
-
[34]
M. Braia, D. Loureiro, G. Tubio, et al., Colloids Surf. B 155 (2017) 507–511.
doi: 10.1016/j.colsurfb.2017.04.033
-
[35]
C. Huo, G. Liu, M. Xu, et al., Spectrochim. Acta Part A 263 (2021) 120213.
doi: 10.1016/j.saa.2021.120213
-
[36]
X. Yang, M. Tan, J. Guo, et al., Adv. Funct. Mater. 34 (2024) 2401963.
doi: 10.1002/adfm.202401963
-
[37]
F. Zhou, J. Mei, S. Yang, et al., ACS Appl. Mater. Interfaces 12 (2020) 2009–2022.
doi: 10.1021/acsami.9b16327
-
[38]
S.K. Bedingfield, J.M. Colazo, F. Yu, et al., Nat. Biomed. Eng. 5 (2021) 1069–1083.
doi: 10.1038/s41551-021-00780-3
-
[39]
J. Li, L. Chen, C. Li, et al., Theranostics 12 (2022) 3407–3419.
doi: 10.7150/thno.70701
-
[40]
J. Yin, H. Zeng, K. Fan, et al., Cell Death Dis. 13 (2022) 567.
doi: 10.1038/s41419-022-04962-y
-
[41]
H. Wang, S. e. Su, X. An, et al., Bioact. Mater. 45 (2025) 496–508.
-
[42]
M. Chen, J. Luo, H. Ji, et al., J. Funct. Foods 110 (2023) 105863.
doi: 10.1016/j.jff.2023.105863