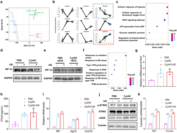
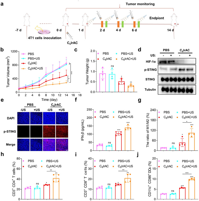
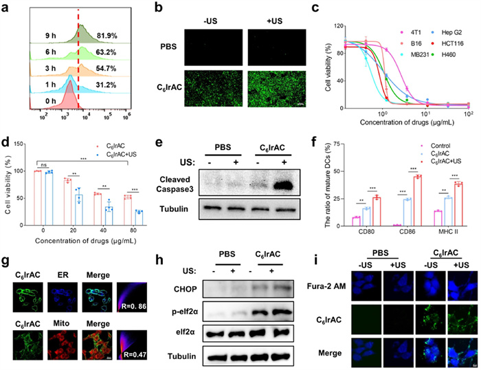
-
[1]
H. Shibaguchi, H. Tsuru, M. Kuroki, M. Kuroki, Anticancer Res. 31 (2011) 2425–2429.
-
[2]
I. Rosenthal, J.Z. Sostaric, P. Riesz, Ultrason. Sonochem. 11 (2004) 349–363.
-
[3]
S. Liang, X. Deng, P. Ma, Z. Cheng, J. Lin, Adv. Mater. 32 (2020) e2003214.
-
[4]
Z. Gao, J. Zheng, B. Yang, et al., Cancer Lett. 335 (2013) 93–99.
-
[5]
S. Wang, Z. Hu, X. Wang, et al., Ultrasound Med. Biol. 40 (2014) 2125–2133.
-
[6]
Q. Zhang, C. Bao, X. Cai, et al., Cancer Sci. 109 (2018) 1330–1345.
doi: 10.1111/cas.13578
-
[7]
W. Um, H. Ko, D.G. You, et al., Adv. Mater. 32 (2020) e1907953.
-
[8]
Y. Yang, J. Huang, M. Liu, et al., Adv. Sci. 10 (2023) e2204365.
-
[9]
S. Liu, J. Ma, A. Wang, N. Zheng, Chin. Chem. Lett. 36 (2025) 110032.
-
[10]
G. Kroemer, C. Galassi, L. Zitvogel, L. Galluzzi, Nat. Immunol. 23 (2022) 487–500.
doi: 10.1038/s41590-022-01132-2
-
[11]
Q. Zhao, Y. Zhao, S. Zhong, et al., Chin. Chem. Lett. 35 (2024) 109644.
-
[12]
J. Fucikova, O. Kepp, L. Kasikova, et al., Cell Death Dis. 11 (2020) 1013.
-
[13]
W. Xiong, P. Wang, J. Hu, et al., Sci. Rep. 5 (2015) 17485.
-
[14]
F. Gong, L. Cheng, N. Yang, et al., Nat. Commun. 11 (2020) 3712.
-
[15]
Z. Luo, M. Tian, G. Yang, et al., Signal Transduct. Target. Ther. 7 (2022) 218.
-
[16]
S.J. Cowman, M.Y. Koh, Trends Cancer 8 (2022) 28–42.
-
[17]
B. Zhang, L. Lin, J. Mao, et al., Chin. Chem. Lett. 34 (2023) 108518.
-
[18]
D. Mennerich, K. Kubaichuk, G.S. Raza, et al., Redox Biol. 50 (2022) 102243.
-
[19]
H. Deng, Z. Zhou, W. Yang, et al., Nano Lett. 20 (2020) 1928–1933.
doi: 10.1021/acs.nanolett.9b05210
-
[20]
J.A. Smith, Front. Immunol. 11 (2020) 611347.
-
[21]
L. Sun, J. Wu, F. Du, X. Chen, Z.J. Chen, Science 339 (2013) 786–791.
doi: 10.1126/science.1232458
-
[22]
L. Ou, A. Zhang, Y. Cheng, Y. Chen, Front. Immunol. 12 (2021) 795048.
-
[23]
J. Wang, S. Li, M. Wang, et al., Sci. Immunol. 9 (2024) eadj3945.
-
[24]
R. Falahat, A. Berglund, P. Perez-Villarroel, et al., Nat. Commun. 14 (2023) 1573.
-
[25]
J. Hu, F.J. Sanchez-Rivera, Z. Wang, et al., Nature 616 (2023) 806–813.
doi: 10.1038/s41586-023-05880-5
-
[26]
C. Li, Y. Zhang, Y. Wan, et al., Chin. Chem. Lett. 32 (2021) 1615–1625.
-
[27]
Q. Wang, J.S. Bergholz, L. Ding, et al., Nat. Commun. 13 (2022) 3022.
-
[28]
A.A. Mandal, R. Kushwaha, A.K. Yadav, S. Banerjee, ChemBioChem 14 (2023) e202200597.
-
[29]
J. Jiang, X. Cui, Y. Huang, et al., Nano Biomed. Eng. 16 (2024) 152–187.
doi: 10.26599/nbe.2024.9290060
-
[30]
X. Wang, X. Zhong, L. Bai, et al., J. Am. Chem. Soc. 142 (2020) 6527–6537.
doi: 10.1021/jacs.9b10228
-
[31]
P. Ho, C. Ho, W. Wong, Coord. Chem. Rev. 413 (2020) 213267.
-
[32]
H. Cui, W. Zhu, C. Yue, et al., Chin. Chem. Lett. 35 (2024) 109727.
-
[33]
E.C. Cheung, K.H. Vousden, Nat. Rev. Cancer 22 (2022) 280–297.
doi: 10.1038/s41568-021-00435-0
-
[34]
S. Bai, Z. Lu, Y. Jiang, et al., ACS Nano 16 (2022) 997–1012.
doi: 10.1021/acsnano.1c08619
-
[35]
M. Kerkhofs, M. Bittremieux, G. Morciano, et al., Cell Death Dis. 9 (2018) 334.
-
[36]
A. Decout, J.D. Katz, S. Venkatraman, A. Ablasser, Nat. Rev. Immunol. 21 (2021) 548–569.
doi: 10.1038/s41577-021-00524-z