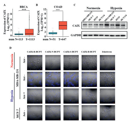
-
[1]
G. Liu, W. Rui, X. Zhao, et al., Cell. Mol. Immunol. 18 (2021) 1085–1095.
doi: 10.1038/s41423-021-00655-2
-
[2]
S. Wang, J. Sun, K. Chen, et al., BMC Med. 19 (2021) 140.
doi: 10.1186/s12916-021-02006-4
-
[3]
X. Yu, L. Zhu, T. Wang, et al., Biochim. Biophys. Acta Rev. Cancer 1878 (2023) 188910.
doi: 10.1016/j.bbcan.2023.188910
-
[4]
X. Jing, F. Yang, C. Shao, et al., Mol. Cancer 18 (2019) 157.
doi: 10.1186/s12943-019-1089-9
-
[5]
V. Infantino, A. Santarsiero, P. Convertini, et al., Int. J. Mol. Sci. 22 (2021) 5037.
doi: 10.3390/ijms22095037
-
[6]
Q. Liu, C. Guan, C. Liu, et al., Biomed. Pharmacother. 156 (2022) 113861.
doi: 10.1016/j.biopha.2022.113861
-
[7]
S.H. Lee, M. Golinska, J.R. Griffiths, Cells 10 (2021) 2371.
doi: 10.3390/cells10092371
-
[8]
N.S.P. Campos, B.S. Souza, G.C.P. Silva, et al., Cancers 14 (2022) 1392.
doi: 10.3390/cancers14061392
-
[9]
C.T. Supuran, Nat. Rev. Drug Discov. 7 (2008) 168–181.
doi: 10.1038/nrd2467
-
[10]
H.M. Becker, Br. J. Cancer 122 (2019) 157–167.
doi: 10.2307/j.ctv9zcjt8.17
-
[11]
B. Muz, P. de la Puente, F. Azab, et al., Hypoxia 11 (2015) 83–92.
doi: 10.2147/HP.S93413
-
[12]
M.Y. Mboge, J. Combs, S. Singh, et al., J. Med. Chem. 64 (2021) 1713–1724.
doi: 10.1021/acs.jmedchem.0c02077
-
[13]
K. Eloranta, M. Pihlajoki, E. Liljeström, et al., Front. Oncol. 13 (2023) 1118268.
doi: 10.3389/fonc.2023.1118268
-
[14]
S.J.A. van Kuijk, N.K. Parvathaneni, R. Niemans, et al., Eur. J. Med. Chem. 127 (2017) 691–702.
doi: 10.1016/j.ejmech.2016.10.037
-
[15]
E. Andreucci, A. Biagioni, S. Peri, G. Versienti, et al., Cancer Lett. 571 (2023) 216338.
doi: 10.1016/j.canlet.2023.216338
-
[16]
E.C. Cheung, K.H. Vousden, Nat. Rev. Cancer 22 (2022) 280–297.
doi: 10.1038/s41568-021-00435-0
-
[17]
C. Deng, M. Zheng, S. Han, et al., Adv. Funct. Mater. 33 (2023) 2300348.
doi: 10.1002/adfm.202300348
-
[18]
J. Qiao, M. Wang, M. Cui, et al., J. Pharm. Biomed. 203 (2021) 114199.
doi: 10.1016/j.jpba.2021.114199
-
[19]
L. Dunsmore, C.D. Navo, J. Becher, et al., Nat. Chem. 14 (2022) 754–765.
doi: 10.1038/s41557-022-00964-7
-
[20]
J. Zhu, T. Guo, Z. Wang, et al., J. Control. Release 345 (2022) 475–493.
-
[21]
L. Wu, J. Huang, K. Pu, et al., Nat. Rev. Chem. 5 (2021) 406–421.
doi: 10.1038/s41570-021-00277-2
-
[22]
L. Gai, Y. Liu, Z. Zhou, et al., Coordin. Chem. Rev. 481 (2023) 215041.
doi: 10.1016/j.ccr.2023.215041
-
[23]
A.M. Beekman, M.M.D. Cominetti, O.C. Cartwright, et al., MedChemComm 10 (2021) 2170–2174.
-
[24]
J. Zhu, Y. Xiong, X. Bai, et al., Chin. Chem. Lett. 36 (2025) 110799.
doi: 10.1016/j.cclet.2024.110799
-
[25]
Y. Tong, H. Huang, H. Li, et al., Chin. Chem. Lett. 35 (2024) 109663.
-
[26]
S. Wang, K. Yu, Z. Yu, et al., Chin. Chem. Lett. 34 (2023) 108184.
doi: 10.1016/j.cclet.2023.108184
-
[27]
L. Lu, Z. Niu, Z. Chao, et al., Cell. Mol. Life Sci. 80 (2023) 350.
doi: 10.1007/s00018-023-04946-x
-
[28]
J.V. Leyton, Expert. Opin. Biol. Ther. 23 (2023) 1067–1076.
doi: 10.1080/14712598.2023.2285996
-
[29]
B. Yu, Y. Wang, T. Bing, et al., Adv. Mat. 36 (2023) e2310456.
-
[30]
Z. Gao, S. Jia, H. Ou, et al., Angew. Chem. Int. Ed. 61 (2022) e202209793.
-
[31]
H. Shi, Y. Luo, S. Zhang, et al., Chin. Chem. Lett. 36 (2025) 110775.
doi: 10.1016/j.cclet.2024.110775
-
[32]
J.H. Kim, S. Park, E. Jung, et al., Proc. Natl. Acad. Sci. U. S. A. 120 (2023) e2304081120.
doi: 10.1073/pnas.2304081120
-
[33]
H.S. Jung, J. Han, H. Shi, et al., J. Am. Chem. Soc. 139 (2017) 7595–7602.
doi: 10.1021/jacs.7b02396
-
[34]
J.H. Kim, P. Verwilst, M. Won, et al., J. Am. Chem. Soc. 143 (2021) 14115–14124.
doi: 10.1021/jacs.1c03875
-
[35]
X. Su, W.J. Wang, Q. Cao, et al., Angew. Chem. Int. Ed. 61 (2022) e202115800.
doi: 10.1002/anie.202115800
-
[36]
J. Yang, D.L. Chen, P.C. Wang, et al., Eur. J. Med. Chem. 243 (2022) 114702.
doi: 10.1016/j.ejmech.2022.114702
-
[37]
Q. Cao, D.J. Zhou, Z.Y. Pan, et al., Angew. Chem. Int. Ed. 59 (2020) 18556–18562.
doi: 10.1002/anie.202005362
-
[38]
P.C. McDonald, S.C. Chafe, C.T. Supuran, et al., Cancers 14 (2022) 3297.
doi: 10.3390/cancers14143297
-
[39]
W. Huang, K. Wang, W. Huang, et al., Eur. J. Nucl. Med. Mol. Imaging 49 (2022) 4427–4439.
doi: 10.1007/s00259-022-05922-6
-
[40]
K.T. Chen, Y. Seimbille, Int. J. Mol. Sci. 23 (2022) 6125.
doi: 10.3390/ijms23116125
-
[41]
Y. Koba, M. Nakamoto, M. Matsusaki, ACS Appl. Mater. Interfaces 14 (2022) 51790–51797.
doi: 10.1021/acsami.2c16454
-
[42]
L. Yang, J. Hong, J. Di, et al., Int. J. Nanomed. 12 (2017) 3681–3695.
doi: 10.2147/IJN.S134005
-
[43]
P. Jaaks, E.A. Coker, D.J. Vis, et al., Nature 603 (2022) 166–173.
doi: 10.1038/s41586-022-04437-2
-
[44]
S.K. Georgiou-Siafis, A.S. Tsiftsoglou, Antioxidants 12 (2023) 1953.
doi: 10.3390/antiox12111953
-
[45]
Q. Wang, H. Cao, X. Hou, et al., Adv. Mat. 35 (2023) e2302916.
doi: 10.1002/adma.202302916
-
[46]
M. Wei, L. Wang, Y. Wang, et al., Small 19 (2023) e2300015.
doi: 10.1002/smll.202300015
-
[47]
J. Li, L. Chen, L. Du, et al., Chem. Soc. Rev. 42 (2013) 662–676.
doi: 10.1039/C2CS35249D