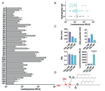
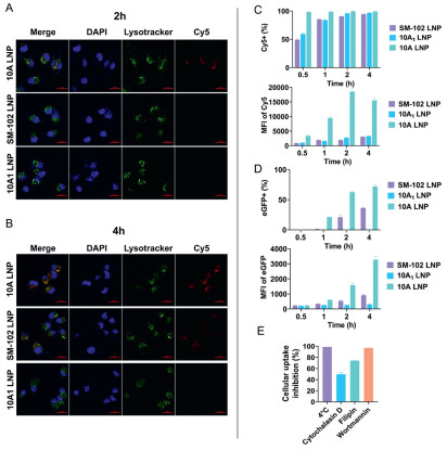
Citation: Haoran Xu, Jiaqi Fan, Jiwei Liu, Qi Wei, Ruoshui Li, Pengcheng Yuan, Bing Xiao, Ying Piao, Wenjing Sun, Jiajia Xiang, Shiqun Shao, Zhuxian Zhou, Youqing Shen, Nigel K.H. Slater, Jianbin Tang. Tetra-branched ionizable lipids enhance the stability and transfection efficiency of lipid nanoparticles for mRNA delivery[J]. Chinese Chemical Letters, ;2025, 36(11): 110833. doi: 10.1016/j.cclet.2025.110833 shu

Tetra-branched ionizable lipids enhance the stability and transfection efficiency of lipid nanoparticles for mRNA delivery

    * Corresponding author.
    E-mail address: jianbin@zju.edu.cn (J. Tang)
  • Received Date: 30 October 2024
    Revised Date: 31 December 2024
    Accepted Date: 6 January 2025
    Available Online: 7 January 2025

Figures(4)

Metrics
  • PDF Downloads(2)
  • Abstract views(895)
  • HTML views(64)

通讯作者: 陈斌, bchen63@163.com
  • 1. 

    沈阳化工大学材料科学与工程学院 沈阳 110142

  1. 本站搜索
  2. 百度学术搜索
  3. 万方数据库搜索
  4. CNKI搜索
Address:Zhongguancun North First Street 2,100190 Beijing, PR China Tel: +86-010-82449177-888
Powered By info@rhhz.net

/

DownLoad:  Full-Size Img  PowerPoint
Return