Barnacle-inspired chitosan glycerin gel for skin protection and wound healing in harsh environments

Aijia Zhang Guiyuan Zhao Guangli Xiang Rui Chen Yu Dong Qijie Diao Jialin Wang Xiaohui Lin Wenxuan Zeng Tianze Jiang Jun Wu Xia Zhao

Citation:  Aijia Zhang, Guiyuan Zhao, Guangli Xiang, Rui Chen, Yu Dong, Qijie Diao, Jialin Wang, Xiaohui Lin, Wenxuan Zeng, Tianze Jiang, Jun Wu, Xia Zhao. Barnacle-inspired chitosan glycerin gel for skin protection and wound healing in harsh environments[J]. Chinese Chemical Letters, 2025, 36(8): 110767. doi: 10.1016/j.cclet.2024.110767 shu

Barnacle-inspired chitosan glycerin gel for skin protection and wound healing in harsh environments

English

  • Skin protection and wound healing in harsh environments, such as under seawater, cold, and dry conditions, face great challenges [1]. Hydrogels are widely used materials for wound care [2,3]. However, the structure and properties of traditional hydrogels are unstable in harsh environments, which does not meet the needs of skin protection and wound healing. For instance, the adhesion of traditional hydrogels is seriously reduced in the water environment, and easy to fall off and lose the protection for wounds [47]. Underwater workers are vulnerable to the threat of open wounds when engaged in marine production or military activities. The erosion of hypertonic and alkaline seawater with pathogenic micro-organisms will aggravate trauma, leading to high rates of disability and mortality. Besides, traditional hydrogels easily freeze in low temperatures, and dehydrate in dry environments, limiting their application in extreme temperature environments [8]. Athletes training in winter, soldiers patrolling in cold environments, and scientists in polar scientific exploration, they all need protection from frostbite. While workers in dry environments, such as desert management, need to prevent skin from dehydration and cracking [9]. Therefore, the development of new biomaterials for use in harsh environments, such as under seawater, cold, and dry environments, is of great significance [10,11].

    Some marine organisms, such as mussels [12] and barnacles [1315], can secrete biologically adhesive agents with strong adhesion in the complex seawater environments. For instance, barnacles achieve solid underwater adhesion by secreting barnacle cement proteins (BCPs). Unlike the oxidized structure of catechol groups in mussels [1618], BCPs rely on high amounts of cations and hydrophobic amino acids to achieve adhesion [19]. The hydrophobic amino acids in BCPs enhance wet adhesion by eliminating the interface hydration layer [12,20], while the cationic amino acids in BCPs achieve tight adhesion through electrostatic interactions with the interface [15,21]. Our previous work demonstrated that hydrogels constructed from cationic chitosan (CTS) and aromatic 2-phenoxyethyl acrylate (PEA) can firmly adhere to different wet surfaces, by mimicking the electrostatic and hydrophobic interactions in BCPs [22].

    Glycerol is a non-toxic anti-freezing agent that captures water molecules by forming strong hydrogen bonds, disrupting the formation of ice crystals at low temperatures, and preventing water from evaporating under dry conditions [23,24]. Glycerol/water solvent exchange can endow gels with anti-freezing and water-retaining properties. Moreover, hydrophobic components can be introduced by solvent exchange to construct homogeneous anti-swelling gels, which benefits the mechanical properties and stability of gels underwater [14,25,26].

    To solve the problem of poor adhesion and stability of gels in harsh environments, such as under seawater, cold, and dry conditions, we constructed a multifunctional glycerol gel (CB-G-Gel) by photo-crosslinking of CTS and butyl acrylate (BA) to form a pre-gel, followed by glycerol/water solvent exchange (Scheme 1). We hypothesized that by mimicking the electrostatic and hydrophobic interactions of BCPs using CTS and BA respectively would endow the gel underwater adhesion [19,27], and by the glycerol/water solvent exchange would endow the gel with anti-freeze and water retention [28], thereby protecting skin and promoting wound healing in various harsh environments.

    Scheme 1

    Scheme 1.  Design strategy of barnacle-inspired chitosan glycerin gel for skin protection and wound healing in harsh environments. (a) Preparation of CB-G-Gel by a combined strategy of barnacle biomimicry and glycerol/water solvent exchange. (b) The electrostatic and hydrophobic interactions of barnacle cement proteins are simulated by CTS and BA to enhance adhesion underwater. (c) Water molecules and glycerol molecules are bonded via hydrogen bonds by a glycerol/water solvent exchange strategy to endow the gel with anti-freezing and water-retaining properties. (d) CB-G-Gel is expected to be used for skin protection in harsh environments, such as under seawater, cold, and dryness.

    To increase the underwater adhesion of gels, we used CTS and BA to mimic the electrostatic and hydrophobic interactions in BCPs, respectively. BA and CTS were cross-linked under 365 nm ultraviolet rays (UV) light to obtain a pre-gel, and then the solvent exchanged was carried out in 60 wt% glycerol aqueous solution to obtain CB-G-Gel (Fig. 1a). The addition of AM and AA provided a covalent network structure with good mechanical properties for gel (Table S1 and Fig. S1 in Supporting information). In addition, CTS-glycerol gel without BA (C-G-Gel), BA-glycerol gel without CTS (B-G-Gel), glycerol gel without CTS and BA (G-Gel), and water-exchanged CTS-BA-water gel (CB-W-Gel) without glycerol were prepared using the same method (Table S2 in Supporting information).

    Figure 1

    Figure 1.  Preparation and characterization of CB-G-Gel. (a) Preparation flow chart of CB-G-Gel. (b) FT-IR spectra of CB-G-Gel and its components (CTS, BA, AM, AA) in the range of 4000–400 cm-1. (c) SEM image of CB-G-Gel after immersion in water. Scale bar: 50 µm. (d) Photograph of the contact angle on the surface of CB-G-Gel. (e) Swelling rates of G-Gel, C-G-Gel, B-G-Gel, CB-G-Gel after 3 d of glycerol/water solvent exchange. (f) Frequency scanning results of different gels at 0–15 Hz. (g) Strain scanning results of CB-G-Gel. Data are expressed as mean ± SD (n = 3).

    The 1H nuclear magnetic resonance (NMR) spectrum of CTS was shown in Fig. S2 (Supporting information), the peak at 3.1 ppm, the multiple peaks at 3.6–3.9 ppm, and a small peak at 4.6 ppm were assigned to the hydrogen protons of C-2, C-3 to C-6, and C-1, respectively. The peak at 2.0 ppm showed the hydrogen protons of the N-acetyl residue [29,30]. In the Fourier transform infrared spectroscopy (FT-IR) spectra of the gels (Fig. 1b), the absorption of NH2 in CTS and AM at 3398 and 3390 cm−1, respectively, and the absorption of hydroxyl groups (OH) in AA at 3422 cm−1 formed a wide absorption peak at 3372 cm−1 in CB-G-Gel after gel formation. The absorption peaks at 1734 and 1725 cm−1 for C=O of BA and AA, respectively, and the absorption peaks at 3422 cm−1 for OH of AA were shifted to lower wavelengths, indicating that the formation of cross-linked networks in the gels [22,29,31]. Scanning electron microscope (SEM) image showed that CB-G-Gel had a porous network structure (Fig. 1c). CB-G-Gel was hydrophobic with a contact angle of 96.88° ± 0.86° (Fig. 1d), which helps repel the interfacial water molecules to enhance underwater adhesion [12].

    To investigate the structural stability of the gels, their swelling rates during solvent exchange were evaluated. Results showed that G-Gel and C-G-Gel (both without BA) swelled significantly after 3 days (d) of solvent exchange, with swelling rates of 9.57 ± 0.58 and 5.27 ± 0.44 g/g, respectively. While the swelling rates of B-G-Gel and CB-G-Gel (both with BA) were 0.87 ± 0.02 and 0.77 ± 0.02 g/g, respectively (Fig. 1e and Fig. S3 in Supporting information). These results indicated that the addition of BA increased the crosslinking degree and reduced its swelling rate of the gel. Additionally, the swelling rate of C-G-Gel was lower than that of G-Gel, because CTS contained a large number of amino and hydroxyl groups, which can enhance the anti-swelling performance of gel through hydrogen bond interaction. The energy storage modulus (G') and loss modulus (G'') of CB-G-Gel and B-G-Gel groups (both with BA) were significantly larger than those of C-G-Gel and G-Gel groups (both without BA) (Fig. 1f), suggesting that BA is crucial for the gels to improve mechanical properties. The G' and G'' values of C-G-Gel were higher than those of G-Gel, because CTS strengthened the hydrogen bond cross-linking network of gel, making C-G-Gel have better impact resistance. In addition, strain scanning results showed that CB-G-Gel withstood 75% of the strain (Fig. 1g), demonstrating a wide processing range and shear thinning behavior [32].

    Inspired by marine barnacles, CTS and BA were used to mimic the electrostatic and hydrophobic interactions of BCPs, respectively. BA with hydrophobic alkyl chains was introduced to repel the hydration layer at the interface, and CTS with positively charged was introduced to strengthen the adhesion to the interface (Fig. 2a). We explored the relationship between the concentration of CTS and BA and the adhesive property of gel through the lap-shear experiment (Fig. S4a in Supporting information). The results showed that when the concentration of CTS was not higher than 20 mg/mL, the increase of CTS enhanced the adhesion of gel. However, CTS at the concentration of exceeding 20 mg/mL interfered with photo-crosslinking and prevented the formation of gels (Fig. 2b). When the concentration of CTS was 20 mg/mL, the adhesion of the gels was positively correlated with the concentration of BA [33]. However, the adhesion strength of the gels decreased when the BA content was higher than 100 mg/mL (Fig. 2c). Therefore, the concentrations of CTS and BA in CB-G-Gel were finally determined to be 20 and 100 mg/mL, respectively. In addition, the amino group in AM and the carboxyl group in AA also provided many cross-linking sites for gel, which not only enhanced the mechanical properties of the gel, but also improved its adhesion performance (Fig. 2a).

    Figure 2

    Figure 2.  Adhesion properties of CB-G-Gel. (a) Mechanism diagram of CB-G-Gel adhesion inspired by marine barnacles. (b) Adhesion strengths of the gels with different CTS contents. (c) Adhesion strengths of the gels with different BA contents. (d) Adhesion strengths of CB-G-Gel to dry tissues, wet tissues, and under water, PBS, and seawater environments. (e) Adhesion pictures of CB-G-Gel to different materials (metal, glass, PP, rubber, and pig skin) in water. (f) Adhesion pictures of CB-G-Gel to different marine organisms (clam, razor clam, conch, scallop, and shrimp) in water. (g) Pictures of CB-G-Gel sealing a damaged wound (5 mm × 5 mm) porcine intestine in vitro. (h) Pictures of CB-G-Gel resisting water flushing. (i) Pictures of CB-G-Gel adhered to the surface of pig skin to resist twisting. (j) Pictures of CB-G-Gel adhered to a finger with joint movement. Data are expressed as mean ± SD (n = 3).

    The adhesion of CB-G-Gel in different conditions were examined. Lap-shear experiments (Fig. S4b in Supporting information) showed that CB-G-Gel had excellent adhesion strength in various underwater environments such as in water (15.95 ± 1.44 kPa), in phosphate buffered saline (PBS) (12.94 ± 1.89 kPa), and even in seawater (9.79 ± 1.32 kPa) (Fig. 2d). CB-G-Gel not only adhered to the surfaces of metal, glass, polypropylene (PP) plastic, rubber, and pig skin in air (Fig. S5a in Supporting information) and in water (Fig. 2e) respectively, but also firmly adhered to the heart, liver, spleen, lung, and kidney of rats (Fig. S5b in Supporting information), which is expected to be used for filling tissues and sealing organs during surgery. All animal experiments were approved by the Animal Care and Use Committee of the Ocean University of China (OUC-SMP-2023–11–06), and comply with the National Research Council's Guide for the Care and Use of Laboratory Animals. Furthermore, CB-G-Gel adhered to the surface of clams, razor clams, conchs, scallops, and shrimps, and remained in water (Fig. 2f), indicating its potential application in underwater operations and marine fishing. Importantly, CB-G-Gel sealed a 5 mm × 5 mm wound in a porcine intestine in vitro (Fig. 2g), and also sealed a leaking pig heart or plastic bottle (Figs. S5c and d in Supporting information), which is expected to be used for organ closure in surgery and to plug liquid leakage in the ocean. In addition, CB-G-Gel firmly adhered to the pig skin and resisted water flushing (Fig. 2h and Video S1 in Supporting information), and can be twisted or bent along with moving joints (Figs. 2i and j, Video S2 in Supporting information). All of these results demonstrated the excellent underwater adhesion of CB-G-Gel.

    The anti-freezing ability of CB-G-Gel was evaluated by differential scanning calorimeter (DSC). The results showed that CB-W-Gel obtained after solvent exchange in 0 wt% glycerol exhibited a sharp crystallization peak at −9.91 ℃ during the cooling process, indicating its freezing. During the heating process, CB-W-Gel exhibited a sharp melting peak at −0.08 ℃, indicating its melting. With the increase of glycerol concentration in gel to 60 wt%, CB-G-Gel showed no crystallization peaks in the DSC curves from −80 ℃ to 20 ℃ (Fig. 3a), indicating its good low-temperature stability [34,35]. Thermogravimetric analysis (TGA) results showed that CB-G-Gel retained about 82% of its initial weight at 150 ℃, while CB-W-Gel only retained about 36% of its initial weight (Fig. 3b), indicating that CB-G-Gel had excellent thermal stability [34].

    Figure 3

    Figure 3.  Anti-freezing and water-retaining properties of CB-G-Gel. (a) DSC curves of CB-G-Gel with different glycerol (Gly) contents. (b) TGA curves of CB-W-Gel and CB-G-Gel. (c) Weight ratio and (d) photographs of CB-W-Gel and CB-G-Gel, before and after being stored at 25 ℃ and 25% RH for 30 d. (e) Weight ratio of CB-W-Gel and CB-G-Gel after drying at 60 ℃, 20% RH for 4 h, and storing at 25 ℃ 25% RH, 25 ℃ 75% RH, or 25 ℃ 90% RH for 12 h. (f) Raman spectra of fitted O—H stretching vibration of water molecules (black) with strong (blue), weak (green) and non-H-bonds (red). (g) Raman spectra of CB-W-Gel and CB-G-Gel. (h) Mechanism diagram of breaking hydrogen bonds between water molecules in glycerol/water solvent system. (i) Temperature scanning rheology results of CB-W-Gel and CB-G-Gel. (j) Frequency scanning rheology results of CB-G-Gel at different temperatures. Data are expressed as mean ± SD (n = 3).

    After storage for 30 d under the dry condition of 25% relative humidity (RH) at 25 ℃, CB-G-Gel exhibited minimal weight loss (Fig. 3c) and was still able to twist and stretch (Fig. 3d). However, the water-exchanged CB-W-Gel lost weight rapidly within 3 d (Fig. 3c), and eventually dried and fragmented (Fig. 3d) [23]. This may be because the glycerol molecule in the gel contains three OH that form strong hydrogen bonds with water molecules, thus enhancing the water retention of the gel. In addition, the self-regenerative capacity of CB-G-Gel was evaluated [32]. After drying at 60 ℃ and 20% RH for 4 h, CB-G-Gel recovered up to 87.6% ± 2.4% or 100.2% ± 7.2% of its original weight after storing under 75% RH or 90% RH, at 25 ℃ for 12 h (Fig. 3e), respectively. The excellent water-retaining and self-regeneration capability made CB-G-Gel an ideal choice for skin protection in dry environments.

    The hydrogen bonding networks of adjacent water molecules in the gels were analyzed by Raman spectroscopy. As shown in Fig. 3f, the stretching vibration of O—H bonds in water molecules showed a broad peak with three regions, corresponding to the strong, weak, and non-H-bonds of water molecules, respectively [24]. Compared with CB-W-Gel, the peak at 3339 cm−1 in CB-G-Gel was blue-shifted to 3353 cm−1, and the absorption intensity decreased (Fig. 3g). This indicated that the interaction between glycerol and water in CB-G-Gel weakened the hydrogen bond interaction between water molecules, which helps to inhibit the formation of ice lattices in cold environments and the evaporation of water molecules in dry environments (Fig. 3h) [24]. Therefore, Raman spectroscopy explained the mechanism of anti-freezing and water-retaining properties of gel from the molecular level, providing a basis for protecting the skin in cold and dry environments.

    In addition, the rheological properties of the gels were evaluated at different temperatures. As the temperature decreased, the G' and G'' of CB-W-Gel (without glycerin) were found to increase significantly at −15 ℃, indicating the occurrence of freezing. While the G' and G'' of CB-G-Gel increased gently, with the G' always higher than G'' (Fig. 3i). The frequency scanning of CB-G-Gel at −20, 25, and 80 ℃ showed the G' and G'' remained stable, and the G' was always higher than G'' (Fig. 3j). These results demonstrated that CB-G-Gel had a stable elastic behavior over the temperature range from −20 ℃ to 80 ℃.

    The mechanical and adhesive properties of CB-G-Gel were evaluated after storage under cold, dry, or even after freeze-drying conditions, respectively. CB-W-Gel was found to froze at −20 ℃ after 1 d, dried at 60 ℃ after 1 d, and completely lost water after freeze-drying for 1 d, and it eventually broke during twisting (Fig. S6a, Videos S3 and S4 in Supporting information). However, CB-G-Gel exhibited excellent tensile strength (Fig. S6b in Supporting information), maximum tensile strain (Fig. S6c in Supporting information), fracture energy (Fig. S6d in Supporting information), and compressive strength (Fig. S6e in Supporting information) after cold (−20 ℃), drying (25 ℃/25% RH or 60 ℃/20% RH) and freeze-drying for 1 d. In addition, CB-G-Gel exhibited an adhesion strength of at least 27.46 ± 4.57 kPa on dry pig skin surfaces (Fig. S6f in Supporting information), and 14.50 ± 5.04 kPa on wet pig skin surfaces (Fig. S6g in Supporting information), respectively, after storage at 25, −20, and 60 ℃ for 1 d. However, CB-W-Gel lost adhesive properties after storage under cold, dry, and freeze-drying conditions (Figs. S6f and g in Supporting information). Furthermore, the compression, tensile, adhesion and wet adhesion of CB-G-Gel had no significant changes after storage at 25, −20, and 60 ℃ for 30 d (Figs. S6b–g in Supporting information). These results demonstrated that CB-G-Gel had excellent mechanical and adhesive properties both in cold and dry environments [23].

    Based on the anti-freezing and water-retaining properties, we further investigate the skin protection ability of CB-G-Gel in cold or dry environments. The skin injury models at ultra-low (−196 ℃) and ultra-high (120 ℃) temperature were established on the back of rats [23,32].

    In the frostbite model group, the bare skin of rats formed a hard white eschar after exposed to extremely cold coins (−196 ℃) (Fig. S7a in Supporting information). Hematoxylin-eosin (H&E) staining showed severe breakage of dermal follicles and aggregation of inflammatory cells. Masson staining showed broken and disorganized collagen fibers and thinning of the stratum corneum (Fig. S7b in Supporting information). Under the protection of CB-W-Gel, the skin damage was relieved, but small areas of white eschar still appeared, and the tested CB-W-Gel appeared frozen and hardened (Figs. S7a–c in Supporting information). However, there were no significant changes observed on the skin surface protected by CB-G-Gel, and histological staining showed intact epidermis and hair follicles (Fig. S7b in Supporting information). Moreover, the tested CB-G-Gel remained adhesive and moist without freezing (Fig. S7c in Supporting information). These results indicated that CB-G-Gel protected the skin from frostbite under low temperature environment.

    In the scald model group, the surface of bare skin of rats was severely burnt by hot coins (120 ℃) (Fig. S7d in Supporting information). H&E staining showed severe breakage of the stratum corneum and hair follicles, and Masson staining showed that the collagen fibers of the rat skin were severely damaged (Fig. S7e in Supporting information). CB-W-Gel slightly reduced the degree of scalding, but the skin surface still showed scald marks, and histological staining showed partial inflammatory cell aggregation and follicular damage. After exposure to the hot coins, the edges of CB-W-Gel lost moisture and flexibility (Fig. S7f in Supporting information). However, the skin protected by CB-G-Gel was almost normal, with no significant damage to the hair follicle tissue, and the tested CB-G-Gel remained moist and flexible (Figs. S7d–f in Supporting information). These results indicated that CB-G-Gel protected the skin from scalding under high-temperature environments.

    The cytocompatibility of the gels was evaluated by live-dead cell staining of mouse fibroblast (L929) cells after co-incubation with different gel extracts. The results showed that the fluorescence intensity and growth status of the cells in each gel group were similar to those in the control group (Figs. S8a and b in Supporting information). The survival rates of L929 cells in all gel extracts were above 80% tested by cell counting kit-8 (CCK-8) (Fig. S8c in Supporting information), indicating that the gels had good cytocompatibility. Hemolysis experiments showed the hemolysis rates of all the gels did not exceed 2% (Fig. S8d in Supporting information), indicating that they had good blood compatibility [36]. In addition, no abnormalities or lesions were observed in the hearts, livers, spleens, lungs, and kidneys of the rats treated with CB-G-Gel in vivo (Fig. S10 in Supporting information), indicating that its good organ compatibility. Therefore, CB-G-Gel can be used as a safe biomedical material for skin protection and wound healing.

    Microbial infections in harsh environments are harmful to skin protection and wound healing. The antibacterial activity of CB-G-Gel was evaluated using Escherichia coli (E. coli) and Staphylococcus aureus (S. aureus) as representatives. Results showed that the bactericidal rates of C-G-Gel (with CTS) were 98.95% ± 0.14% and 87.95% ± 0.26% for E. coli and S. aureus, respectively, and B-G-Gel (with BA) were 99.83% ± 0.01% and 93.56% ± 0.57%, respectively, which were higher than those of G-Gel (without CTS and BA) (87.03% ± 1.63% and 75.58% ± 2.10%, respectively), suggesting that both CTS and BA enhanced the antibacterial activity of the gels (Figs. S8e and g in Supporting information). The bacterial growth curves also showed that CB-G-Gel effectively inhibited the growth of E. coli and S. aureus (Figs. S8h and i in Supporting information). Moreover, transmission electron microscopy (TEM) showed cell fragmentation and contents leakage (Fig. S8f in Supporting information) in E. coli and S. aureus treated with CB-G-Gel, which may be related to the interaction of the positive charge of CTS with the negative charge on the bacterial surface [29,31,37], or to the insertion of the hydrophobic alkyl chain of BA into the lipid layer of the bacterial membrane, leading to the rupture and the contents efflux of bacterial [38]. These results proved that CB-G-Gel has significant antibacterial activity.

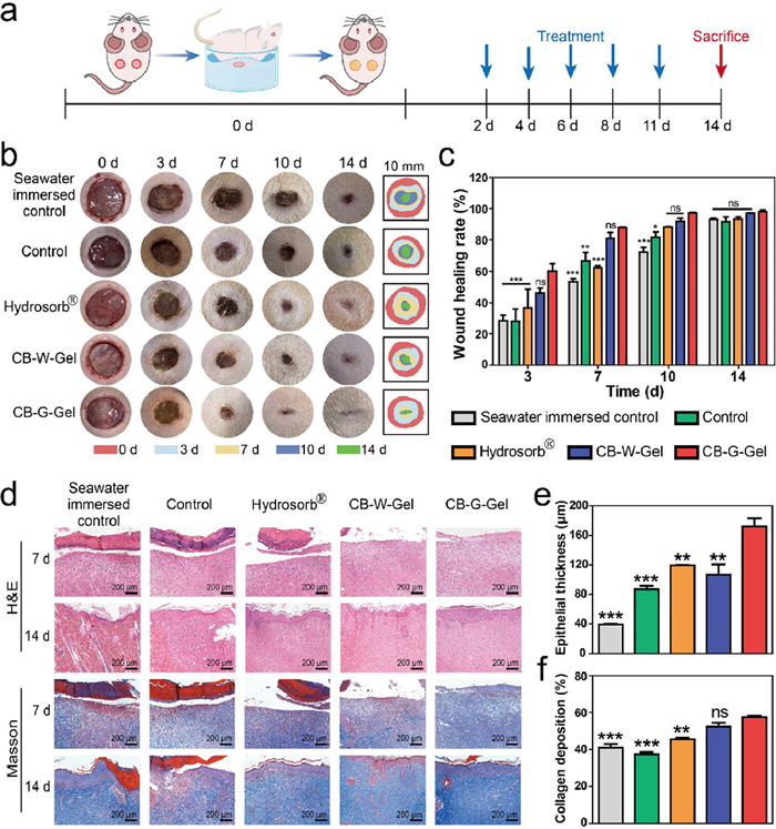
    The complex marine environment presents a great challenge for wound dressings. Based on the established rat seawater-immersed wound model (Fig. 4a) [36], the wound healing of Sprague Dawley rats was observed on 3, 7, 10, and 14 d, respectively. Compared to the control group, the wounds in the seawater-immersed control group were aggravated, resulting in swelling, bleeding and slower wound healing (Fig. 4b). However, the wound healing rate of CB-G-Gel treatment group was 87.94% ± 0.75% on 7 d, which was higher than that of the commercially available hydrogel treatment group (62.27% ± 2.11%) (Fig. 4c), indicating that CB-G-Gel significantly promoted the healing of seawater-immersed wounds in rats.

    Figure 4

    Figure 4.  In vivo seawater-immersed wound healing assays of CB-G-Gel. (a) Treatment schedule for rat seawater-immersed wounds. (b) Wound images of different groups on 0, 3, 7, 10, and 14 d, respectively. (c) Wound healing rates of different groups on 3, 7, 10, and 14 d, respectively. (d) H&E and Masson staining images of wounds in different groups on 7 and 14 d. Scale bar: 200 µm. (e) Epidermal thickness of different groups on 14 d. (f) Collagen deposition of different groups on 14 d. Data are expressed as mean ± SD (n = 3). ***P < 0.001, **P < 0.01, *P < 0.05. ns, no significant difference.

    Histological staining methods were used to evaluate the skin regeneration and inflammation at the wound site. H&E staining showed that CB-G-Gel group had less inflammation, more intact epithelial cells (Fig. 4d), and thicker epidermis (Fig. 4e) than other groups. Masson staining showed increased collagen deposition in CB-G-Gel than other groups on 14 d (Figs. 4d and f) [39]. Immunohistochemical analysis in the seawater-immersed control group and the control group showed higher expression of interleukin (IL)−6 and tumor necrosis factor (TNF)-α, compared to the gel-treated groups on 7 d. In contrast, CB-G-Gel group showed lower expression of IL-6 and TNF-α (Figs. S9a–c in Supporting information) than that of the other groups, demonstrating that CB-G-Gel significantly reduced inflammation at the wound site.

    The vascular regeneration of the wounds on 7 d was examined by immunohistochemistry and immunofluorescence. The results showed that the expression of vascular endothelial growth factor (VEGF) in CB-G-Gel group was the highest, which was significantly higher than those of the commercially available hydrogel group and the seawater-immersed control group (Figs. S9a and d in Supporting information). Platelet endothelial cell adhesion molecule (CD31) (red) was used to label endothelial cells, and α-smooth muscle actin (SMA) (green) was used to label smooth muscle cells. Results showed that the expressions of CD31 and α-SMA were highest in CB-G-Gel group (Figs. S9a and e in Supporting information), indicating that CB-G-Gel accelerated wound healing by promoting vascular regeneration [40,41].

    In summary, CB-G-Gel promoted the formation of granulation and epithelial tissue, enhanced collagen deposition, inhibited inflammation, promoted wound vascular regeneration, and significantly accelerated the healing of seawater-immersed wounds.

    A chitosan glycerol gel (CB-G-Gel) was developed for skin protection and wound healing in harsh environments. Compared to traditional hydrogels reported previously, the advantages of CB-G-Gel are as follows: (1) Unlike hydrogels reported previously that easily lose adhesion when in contact with water, CB-G-Gel achieves stable underwater adhesion by mimicking the hydrophobic and electrostatic interactions of barnacle cement proteins (Fig. 2) [42], thereby promoting the healing of seawater-immersed wounds (Fig. 4). (2) Previously reported hydrogels freeze easily at low temperatures and evaporate easily at high temperatures [4]. However, CB-G-Gel can protect the skin from frostbite and scald from −196 ℃ to 120 ℃ (Fig. S7). (3) Previously reported hydrogels tend to dehydrate and crack in dry environments [23]. While CB-G-Gel has excellent water-retaining capability under 20% RH and 60 ℃ dry conditions (Fig. S6). (4) CB-G-Gel has the potential for skin protection and wound healing applications in various harsh environments, such as marine operations, winter training, polar expeditions, desert management and other scenarios.

    However, our research also has certain limitations. After prolonged immersion in water, glycerol molecules within CB-G-Gel will be gradually expelled, causing the gel to lose its anti-freezing and water-retaining properties. Therefore, how to reduce the loss of anti-freeze molecules in underwater environment is an important direction for future research.

    CB-G-Gel is developed by mimicking the adhesive mechanism of barnacles and combining solvent exchange strategy, which exhibits strong adhesion underwater, anti-freezing, and water-retaining capabilities. CB-G-Gel effectively promotes the healing of wounds immersed in seawater, protects the skin from frostbite and scald from −196 ℃ to 120 ℃, and remains stable in a dry environment at 20% RH and 60 ℃ for 30 days. Our work provides a novel approach for skin protection and wound healing in harsh environments.

    The authors declare that they have no known competing financial interests or personal relationships that could have appeared to influence the work reported in this paper.

    Aijia Zhang: Writing – original draft, Validation, Methodology, Investigation, Conceptualization. Guiyuan Zhao: Validation, Supervision, Software, Investigation. Guangli Xiang: Methodology, Investigation, Data curation. Rui Chen: Investigation, Formal analysis, Data curation. Yu Dong: Validation, Investigation, Data curation. Qijie Diao: Validation, Investigation, Data curation. Jialin Wang: Validation, Methodology, Formal analysis, Data curation. Xiaohui Lin: Software, Investigation, Formal analysis, Data curation. Wenxuan Zeng: Validation, Software, Methodology. Tianze Jiang: Validation, Investigation, Data curation. Jun Wu: Writing – review & editing, Supervision, Project administration. Xia Zhao: Writing – review & editing, Validation, Supervision, Project administration, Funding acquisition.

    This work was supported by the Natural Science Foundation of Qingdao Municipality (No. 24-4-4-zrjj-156-jch), and the National Natural Science Foundation of China (No. U21A20297).

    Supplementary material associated with this article can be found, in the online version, at doi:10.1016/j.cclet.2024.110767.


    1. [1]

      J. Liu, Z. Chen, Y. Chen, et al., Adv. Funct. Mater. 31 (2021) 2101464.

    2. [2]

      M. Zhao, M. Kang, J. Wang, et al., Adv. Mater. 36 (2024) 2401369.

    3. [3]

      Y. Liang, H. Xu, Z. Li, et al., Nano-Micro Lett. 14 (2022) 185. doi: 10.1007/s10971-022-05822-z

    4. [4]

      K. Lei, M. Chen, P. Guo, et al., Adv. Funct. Mater. 33 (2023) 2303511.

    5. [5]

      M. Chen, W. Wang, J. Fang, et al., Int. J. Biol. Macromol. 241 (2023) 124496.

    6. [6]

      X. Ming, W. Zhong, Y. Ke, et al., Chem. Eng. J. 460 (2023) 141746.

    7. [7]

      X. Fan, W. Zhou, Y. Chen, et al., ACS Appl. Mater. Inter. 12 (2020) 32031–32040. doi: 10.1021/acsami.0c09917

    8. [8]

      C. Cai, H. Zhu, Y. Chen, et al., Adv. Healthc. Mater. 12 (2023) 2301477.

    9. [9]

      J. Song, S. Chen, L. Sun, et al., Adv. Mater. 32 (2020) 1906994.

    10. [10]

      Y. Zhao, Y. Chen, X. Song, et al., Adv. Funct. Mater. 33 (2023) 2304439.

    11. [11]

      G. Ge, K. Mandal, R. Haghniaz, et al., Adv. Funct. Mater. 33 (2023) 2207388.

    12. [12]

      R. Zhou, Y. Jin, W. Zeng, et al., Adv. Funct. Mater. 34 (2024) 2316687.

    13. [13]

      T. Essock-Burns, N.V. Gohad, B. Orihuela, et al., J. Exp. Biol. 220 (2017) 194–207.

    14. [14]

      X. Wang, Y. Guo, J. Li, et al., ACS Appl. Mater. Inter. 14 (2022) 36166–36177. doi: 10.1021/acsami.2c10202

    15. [15]

      Z. Ni, H. Yu, L. Wang, et al., Adv. Healthc. Mater. 11 (2022) 2101421.

    16. [16]

      Y. Chen, L. Chang, Z. Zhang, et al., Chem. Eng. J. 480 (2024) 148067.

    17. [17]

      P. Nezhad-Mokhtari, H. Hamishehkar, M.R. Farahpour, et al., Chem. Eng. J. 489 (2024) 150992.

    18. [18]

      H. Montazerian, A. Hassani Najafabadi, E. Davoodi, et al., Adv. Healthc. Mater. 12 (2023) 2203404.

    19. [19]

      H. Fan, J. Wang, J.P. Gong, Adv. Funct. Mater. 31 (2021) 2009334.

    20. [20]

      B. Yi, T. Li, B. Yang, et al., Nat. Commun. 15 (2024) 239.

    21. [21]

      J. Wang, X.Y. Li, H.L. Qian, et al., Adv. Mater. 36 (2024) 2310216.

    22. [22]

      G. Zhao, A. Zhang, X. Chen, et al., Bioact. Mater. 41 (2024) 46–60.

    23. [23]

      L. Han, K. Liu, M. Wang, et al., Adv. Funct. Mater. 28 (2018) 1704195.

    24. [24]

      X. Huang, Z. Zheng, H. Wang, et al., Adv. Funct. Mater. 34 (2024) 2312149.

    25. [25]

      X. Jiang, X. Zhou, K. Ding, et al., Adv. Funct. Mater. 34 (2024) 2400936.

    26. [26]

      L. Xu, S. Gao, Q. Guo, et al., Adv. Mater. 32 (2020) 2004579.

    27. [27]

      W. Niu, J. Zhu, W. Zhang, X. Liu, ACS Mater. Lett. 4 (2022) 410–417. doi: 10.1021/acsmaterialslett.1c00826

    28. [28]

      C. Jiang, W. Xie, D. Wu, A.C.S. Appl, Polym. Mater. 5 (2023) 370–380. doi: 10.1021/acsapm.2c01546

    29. [29]

      Y. Duan, F. Jiang, Q. Li, et al., Carbohyd. Polym. 332 (2024) 121912.

    30. [30]

      L. Rui, M. Xie, B. Hu, et al., Carbohyd. Polym. 170 (2017) 206–216.

    31. [31]

      F. Liu, L. Wang, X. Zhai, et al., Carbohyd. Polym. 322 (2023) 121344.

    32. [32]

      Z. Bai, X. Wang, M. Zheng, et al., Adv. Funct. Mater. 33 (2023) 2212856.

    33. [33]

      Y. Fu, Z. Wang, K. Wu, et al., Chin. Chem. Lett. 36 (2025) 110479. doi: 10.1016/j.cclet.2024.110479

    34. [34]

      R. Si, Y. Wang, Y. Yang, et al., Chem. Eng. J. 489 (2024) 151419.

    35. [35]

      Y. Feng, S. Wang, Y. Li, et al., Adv. Funct. Mater. 33 (2023) 2211027.

    36. [36]

      Y. Lv, F. Cai, Y. He, et al., Acta Biomater. 159 (2023) 95–110.

    37. [37]

      S. Cheng, M. Pan, D. Hu, et al., Chin. Chem. Lett. 34 (2023) 108276.

    38. [38]

      Z. Zhang, Q. Zhang, S. Gao, et al., Acta Biomater. 166 (2023) 254–265. doi: 10.56028/aehssr.8.1.254.2023

    39. [39]

      L. Hu, Y. Wang, Q. Liu, et al., Chin. Chem. Lett. 34 (2023) 108262.

    40. [40]

      W. Zhang, B. Wang, G. Xiang, et al., ACS Appl. Mater. Inter. 15 (2023) 22830–22842. doi: 10.1021/acsami.2c23321

    41. [41]

      G. Xiang, B. Wang, W. Zhang, et al., Acta Biomater. 182 (2024) 245–259.

    42. [42]

      S. He, B. Guo, X. Sun, et al., ACS Appl. Mater. Inter. 14 (2022) 45869–45879. doi: 10.1021/acsami.2c13371

  • Scheme 1  Design strategy of barnacle-inspired chitosan glycerin gel for skin protection and wound healing in harsh environments. (a) Preparation of CB-G-Gel by a combined strategy of barnacle biomimicry and glycerol/water solvent exchange. (b) The electrostatic and hydrophobic interactions of barnacle cement proteins are simulated by CTS and BA to enhance adhesion underwater. (c) Water molecules and glycerol molecules are bonded via hydrogen bonds by a glycerol/water solvent exchange strategy to endow the gel with anti-freezing and water-retaining properties. (d) CB-G-Gel is expected to be used for skin protection in harsh environments, such as under seawater, cold, and dryness.

    Figure 1  Preparation and characterization of CB-G-Gel. (a) Preparation flow chart of CB-G-Gel. (b) FT-IR spectra of CB-G-Gel and its components (CTS, BA, AM, AA) in the range of 4000–400 cm-1. (c) SEM image of CB-G-Gel after immersion in water. Scale bar: 50 µm. (d) Photograph of the contact angle on the surface of CB-G-Gel. (e) Swelling rates of G-Gel, C-G-Gel, B-G-Gel, CB-G-Gel after 3 d of glycerol/water solvent exchange. (f) Frequency scanning results of different gels at 0–15 Hz. (g) Strain scanning results of CB-G-Gel. Data are expressed as mean ± SD (n = 3).

    Figure 2  Adhesion properties of CB-G-Gel. (a) Mechanism diagram of CB-G-Gel adhesion inspired by marine barnacles. (b) Adhesion strengths of the gels with different CTS contents. (c) Adhesion strengths of the gels with different BA contents. (d) Adhesion strengths of CB-G-Gel to dry tissues, wet tissues, and under water, PBS, and seawater environments. (e) Adhesion pictures of CB-G-Gel to different materials (metal, glass, PP, rubber, and pig skin) in water. (f) Adhesion pictures of CB-G-Gel to different marine organisms (clam, razor clam, conch, scallop, and shrimp) in water. (g) Pictures of CB-G-Gel sealing a damaged wound (5 mm × 5 mm) porcine intestine in vitro. (h) Pictures of CB-G-Gel resisting water flushing. (i) Pictures of CB-G-Gel adhered to the surface of pig skin to resist twisting. (j) Pictures of CB-G-Gel adhered to a finger with joint movement. Data are expressed as mean ± SD (n = 3).

    Figure 3  Anti-freezing and water-retaining properties of CB-G-Gel. (a) DSC curves of CB-G-Gel with different glycerol (Gly) contents. (b) TGA curves of CB-W-Gel and CB-G-Gel. (c) Weight ratio and (d) photographs of CB-W-Gel and CB-G-Gel, before and after being stored at 25 ℃ and 25% RH for 30 d. (e) Weight ratio of CB-W-Gel and CB-G-Gel after drying at 60 ℃, 20% RH for 4 h, and storing at 25 ℃ 25% RH, 25 ℃ 75% RH, or 25 ℃ 90% RH for 12 h. (f) Raman spectra of fitted O—H stretching vibration of water molecules (black) with strong (blue), weak (green) and non-H-bonds (red). (g) Raman spectra of CB-W-Gel and CB-G-Gel. (h) Mechanism diagram of breaking hydrogen bonds between water molecules in glycerol/water solvent system. (i) Temperature scanning rheology results of CB-W-Gel and CB-G-Gel. (j) Frequency scanning rheology results of CB-G-Gel at different temperatures. Data are expressed as mean ± SD (n = 3).

    Figure 4  In vivo seawater-immersed wound healing assays of CB-G-Gel. (a) Treatment schedule for rat seawater-immersed wounds. (b) Wound images of different groups on 0, 3, 7, 10, and 14 d, respectively. (c) Wound healing rates of different groups on 3, 7, 10, and 14 d, respectively. (d) H&E and Masson staining images of wounds in different groups on 7 and 14 d. Scale bar: 200 µm. (e) Epidermal thickness of different groups on 14 d. (f) Collagen deposition of different groups on 14 d. Data are expressed as mean ± SD (n = 3). ***P < 0.001, **P < 0.01, *P < 0.05. ns, no significant difference.

  • 加载中
计量
  • PDF下载量:  2
  • 文章访问数:  1033
  • HTML全文浏览量:  41
文章相关
  • 发布日期:  2025-08-15
  • 收稿日期:  2024-10-10
  • 接受日期:  2024-12-13
  • 修回日期:  2024-12-10
  • 网络出版日期:  2024-12-15
通讯作者: 陈斌, bchen63@163.com
  • 1. 

    沈阳化工大学材料科学与工程学院 沈阳 110142

  1. 本站搜索
  2. 百度学术搜索
  3. 万方数据库搜索
  4. CNKI搜索

/

返回文章