Self-strengthened cascade-explosive nanogel using host-guest interaction strategy for synergistic tumor treatment

Huipeng Li Xue Yang Minjie Sun

Citation:  Huipeng Li, Xue Yang, Minjie Sun. Self-strengthened cascade-explosive nanogel using host-guest interaction strategy for synergistic tumor treatment[J]. Chinese Chemical Letters, 2025, 36(8): 110651. doi: 10.1016/j.cclet.2024.110651 shu

Self-strengthened cascade-explosive nanogel using host-guest interaction strategy for synergistic tumor treatment

English

  • Photodynamic therapy (PDT) is recognized as a non-invasive approach and has been approved for clinical tumor treatment [1,2]. IR780, a traditional phototheranostic molecule, has been widely used in phototherapy [3]. However, IR780 encounters challenges such as rapid clearance in circulation and insufficient accumulation in tumor site [46]. Additionally, due to inherent hydrophobic property and inert structure, IR780 is not easy for chemical modification [7,8]. To address these issues, functional nanocarriers, such as liposome, micelle, have been introduced to encapsulate photosensitizers, enabling their in vivo application [912]. However, photosensitizers loaded in nanocarriers generally tend to aggregate in limited space, such as the phospholipid bilayer of liposome or the hydrophobic regions of micelles, resulting in aggregation-induced quenching and reduced PDT efficiency [1315]. While novel photosensitizers based on aggregation-induced emission have been developed to overcome the limitations of traditional photosensitizers and achieve satisfied PDT [16,17], further efforts are needed to effectively utilize traditional photosensitizers and overcome their aggregation-induced low PDT efficiency after encapsulation. Additionally, diverse encapsulation strategies should be developed for PDT based on traditional photosensitizers.

    Reactive oxygen species (ROS) include hydroxyl radical (OH), hydrogen peroxide (H2O2) and singlet oxygen (1O2) [18,19]. The elevated oxidative stress at tumor site resulted in locally high levels of ROS, making ROS-mediated cargo-controlled release strategy possible [20]. For instance, the 1,2-diols group in adenosine triphosphate (ATP) can reacted with phenylboronic acid (PBA) to form boronic ester bonds, which response to high concentration of ROS by cleaving [21,22]. Meanwhile, ROS level can be spatiotemporal elevated at tumor site through precise laser irradiation adjustments during PDT process [23,24]. It is widely accepted that the antitumor effect is primarily attributed to 1O2, while changes in other ROS species, including H2O2 (which is generated from the reaction of water and superoxide anions), are often overlooked during PDT [2527]. Although transient increase in H2O2 may contribute minimally to tumor cell killing, it can facilitate the nanoparticle for self-strengthened ROS-mediated cargo release at tumor site.

    Besides, the therapeutic efficiency of PDT is often compromised by the hypoxic environment that occurred following oxygen consumption during treatment, and it turns into a major limiting factor in the generation of ROS and overall therapeutic outcomes [2830]. To address this challenge, novel strategies such as exogenous oxygen supplement and hypoxia-activated prodrugs (HAPs) have been developed [3133]. HAPs, which can be converted from nontoxic prodrug into toxic free radicals under hypoxic condition, present promising candidates for tumor therapy. However, their limited extravascular penetration, short blood half-life, and instability restrict their direct application in tumor treatment. Additionally, HAPs in nanomedicines should be released quickly at tumor site to ensure the sufficient concentration for PDT. Nanogels, defined as hydrophilic nanosized hydrogels and generally formed through physical or chemical cross-linking, are promising drug delivery system. Moreover, smart nanogels exhibit excellent drug loading capacity, sensitive response to external stimuli and superior stability when compared with hydrogels whose large pore sizes frequently result in a relatively rapid cargo release [3436].

    In this study, we developed an innovative cascade-explosive nanogel with self-strengthening ability for tumor treatment, combining PDT and hypoxia-activated chemotherapy (Scheme 1). The hydrophobic photosensitizer IR780 was spontaneously assembled in the conical cavity of 2-hydroxypropyl-β-cyclodextrin (HP-β-CD) to form IR780@β-CD module, followed by decorated on dextrin skeleton across through boron ester bond. HP-β-CD is currently one of FDA-approved injectable cyclodextrin excipients [37]. Moreover, photosensitizers such as verteporfin have been widely used in clinical disease treatments. The inclusion effect-based strategy between photosensitizer and HP-β-CD offers a simple yet effective approach for decorating photosensitizer, whose hydrophobic property and inert structure are not easy for chemical decoration. This strategy holds potential for clinical applications. The adjacent IR780 on dextrin backbone, driven by hydrophobic interaction and π conjugation, facilitated the formation of nanogel (named DPACD). Additionally, the hydrophilic hypoxia-activated tirapazamine (TPZ) was loaded in nanogel for synergistic tumor treatment.

    Scheme 1

    Scheme 1.  Design and schematic illustration of DPACD-IR780/TPZ nanogel. (A) Preparation of DPACD-IR780/TPZ nanogel based on host-guest interaction strategy. (B) Nanogel could achieve self-strengthened PDT and cascade-explosion across by using tumor inherent elevated ROS and transiently elevated ROS during PDT. (C) Therapeutic mechanism of nanogel for synergistic combination based on tumor phototherapy and hypoxia-activated chemotherapy.

    When nanogels accumulated in tumor after i.v. administration, the inherent high level of ROS could detonate nanogel for explosion by breaking down boronic ester bond, facilitating the release of TPZ. Meanwhile, ROS level, including OH, H2O2 and 1O2, could be transiently elevated at tumor site during PDT process. The transiently elevated ROS not only enhanced tumor killing efficiency (mainly from 1O2), but also promoted the self-strengthened explosion of nanogel (mainly from H2O2), which facilitated further cargo release. Furthermore, nanogel exhibited enhanced PDT efficiency with explosion process, which was attributed to the de-quenched state of IR780@β-CD module in loss structure of dextrin. The enhanced PDT along with nanogel disintegration process boosted the ROS generation, further cascading intensive explosion of nanogel. Following this, the released TPZ was activated under hypoxic condition after PDT, compensating the limitation of PDT and enabling a multi-synergistic approach for tumor treatment.

    To prepare ROS trigger-disassembled DPACD-IR780/TPZ nanogel, Phenylboronic acid decorated dextrin (Dextrin-PBA) and adenosine triphosphate decorated hydroxypropyl-β-cyclodextrin (HP-β-CD-ATP) were firstly synthesized (Figs. S1A and B in Supporting information). After that, the dextrin backbone was formed by mixing Dextrin-PBA and HP-β-CD-ATP through an esterification reaction between ATP and PBA (Fig. S1C in Supporting information). The structures of Dextrin-PBA and HP-β-CD-ATP were confirmed by 1H NMR and IR spectra (Figs. 1A and B). Dextrin-PBA was synthesized by the reaction between amino group in 4-anilino phenylboronic acid and acid groups in succinylated dextrin (Dextrin-COOH). The new proton signal between δ2.5 ppm and δ2.7 ppm in Dextrin-COOH confirmed the introduction of carboxyl group, while multiple peaks between δ7.0 ppm and δ8.0 ppm were attributed to the protons in PBA (Fig. 1A). Additionally, the absorption band between 1500 cm−1 and 1700 cm−1 in IR spectra was due to the introduction of benzene ring in PBA (Fig. 1B). For HP-β-CD-ATP, the multiple peaks observed between δ 8.0 and δ 9.0 ppm corresponded to the protons in ATP, while the absorption band between 1500 cm−1 and 1700 cm−1 was might due to the presence of adenine in ATP.

    Figure 1

    Figure 1.  Characteristic of DPACD-IR780/TPZ nanogel. (A) The 1H NMR spectra of (a) Dextrin, (b) Dextrin-COOH, (c) Dextrin-PBA, (d) HP-β-CD, (e) HP-β-CD-COOH and (f) HP-β-CD-ATP. (B) The IR spectra of (a) Dextrin, (b) Dextrin-COOH, (c) Dextrin-PBA, (d) HP-β-CD, (e) HP-β-CD-COOH and (f) HP-β-CD-ATP. (C) The DSC scanning of IR780, HP-β-CD, the mixture of IR780 and HP-β-CD, and the inclusion complex of HP-β-CD/IR780. (D) The X-ray diffraction (XRD) scanning of IR780, HP-β-CD, the mixture of IR780 and HP-β-CD, and the inclusion complex of HP-β-CD/IR780. (E) UV spectrum of DPACD-IR780 nanogel. Insert: Left bottle showed the image of DPACD loading IR780, and right bottle showed the image of Dextrin-PBA loading IR780. (F) Size distribution of DPACD-IR780/TPZ nanogel detected by DLS and TEM. Scale bar: 200 nm. (G) The particle size refers to intensity of DPACD-IR780/TPZ nanogel when incubated with H2O2 for different time determined by DLS. (H) Size distribution of DPACD-IR780/TPZ nanogel after incubated with 0.5 mmol/L H2O2 detected by DLS and TEM. Scale bar: 500 nm. (I) TPZ release profile from TPZ solution, DPACD-IR780/TPZ in pH 7.4 PBS or DPACD-IR780/TPZ with 0.5 mmol/L H2O2 (n = 3). (J) The change of relative absorbance of DPBF at 420 nm for DPACD-IR780 pretreated with different concentration of H2O2 under laser irradiation (808 nm, 1 W/cm2) for total 60 s (n = 3). Error bars on the graph indicated standard deviations.

    Based on our design, hydrophobic IR780 could be decorated on dextrin backbone across through a novel approach, wherein it spontaneously entered into the hydrophobic cave of HP-β-CD. As demonstrated by the differential scanning calorimetry (DSC) spectrum in Fig. 1C, the diffraction peak of IR780 disappeared in HP-β-CD/IR780 complex compared with IR780, as well as physical mixture of HP-β-CD and IR780. Meanwhile, X-ray diffraction examination also revealed that the characteristic peak of IR780 in HP-β-CD/IR780 was vanished when compared with IR780 and physical mixture of HP-β-CD and IR780 (Fig. 1D), suggesting that IR780 could be successfully encapsulated by the hydrophobic cave of HP-β-CD.

    DPACD-IR780/TPZ nanogel was formed by the hydrophobic driving force derived from the hydrophobic interaction and π conjugation of adjacent IR780 in dextrin skeleton. The encapsulation efficiency of IR780 in nanogel was 2.68 µg/mg according the standard curve of IR780 at 780 nm (Fig. S2 in Supporting information), while the encapsulation efficiency of TPZ in nanogel was 22.42 µg/mg according the standard curve of TPZ at 460 nm (Fig. S3 in Supporting information). The ultraviolet-visible (UV–vis) spectrum of nanogel indicated an absorption peak in 600–800 nm, corresponding to IR780 as shown in Fig. 1E. Additionally, the left tube in insert image (Fig. 1E) showed the appearance of DPACD-IR780/TPZ nanogel, confirming the successful encapsulation of IR780. In contrast, Dextrin-PBA showed minimal interaction with IR780, as shown in the right tube in insert image in Fig. 1E, indicating that single Dextrin-PBA could not be used to load IR780. It further confirmed that the loading mechanism of IR780 on nanogel backbone was primarily driven by the host-guest interaction between IR780 and HP-β-CD cave.

    The particle size of nanogel measured by dynamic light scattering (DLS) analyzer was 175.2 ± 2.1 nm, and transmission electron microscope (TEM) image showed that nanogel exhibited a spherical structure with similar particle size of DLS (Fig. 1F and Fig. S4 in Supporting information). The zeta potential of nanogel was −15.22 ± 1.21 mV (Fig. S5 in Supporting information), which could reduce the clearance by the reticuloendothelial system (RES) and exhibit better behavior in vivo. Meanwhile, the particle size of nanogel remained stable when incubated with phosphate buffered saline (PBS) at pH 7.4, PBS at pH 6.8 or 50% serum-containing PBS at pH 7.4 during 24-h incubation, indicating that nanogel could keep its stability during in vitro and in vivo application (Figs. S6 and S7 in Supporting information). Since boronic ester bond is prone to degradation by H2O2, the elevated H2O2 in tumor cells could trigger the degradation of boron-ester bond in nanogel, leading to the disassembly of nanogel and TPZ release. To verify ROS mediated disassembly of nanogel in vitro, the changes of particle size and morphology of nanogel were studied after incubated with H2O2 using DLS and TEM. Nanogel kept stable with H2O2 below 0.1 mmol/L, and particle size slight increased when incubated with 0.2 mmol/L H2O2 for total 4 h. In contrast, the particle size of nanogel changed into 560.2 ± 95.6 nm after incubation with 0.5 mmol/L H2O2 (Fig. 1G and Fig. S8 in Supporting information), and the morphology became loose and irregular when compared with untreated DPACD-IR780/TPZ (Fig. 1H). Moreover, Nanogel exhibited rapid cargo release after incubation with H2O2. In vitro release study showed that more than 90% TPZ was released from nanogel after incubated with 0.5 mmol/L H2O2 for 48 h, which was remarkably higher than the release observed in the absence of H2O2 (about 20%) (Fig. 1I). Additionally, the accumulated release of TPZ from nanogel in PBS at pH 6.8 was similar to that in PBS at pH 7.4, indicating that nanogel could retained its stability under tumor microenvironment (Fig. S9 in Supporting information).

    To evaluate the laser-triggered ROS generation of nanogel, 1,3-diphenylisobenzofuran (DPBF) as singlet oxygen indicator was introduced. The absorption of DPBF could be irreversibly quenched by singlet oxygen. The absorption of DPBF decreased to 74.88% when incubated with nanogel under 1 min of laser irradiation (808 nm, 1 W/cm2) (Fig. S10 in Supporting information), which was comparable to that observed with nanogel without TPZ encapsulation, but lower than that of IR780 solution. The rapid decrease in DPBF absorption suggested that nanogel could efficiently generate singlet oxygen under laser irradiation, achieving satisfied PDT efficiency. To evaluate self-strengthened ROS generation ability along with the explosion, nanogel was pretreated with different concentration of H2O2, followed by evaluation the absorption changes of DPBF after same laser irradiation. As shown in Fig. 1J, the absorption of DPBF decreased with increasing H2O2 concentration, indicating its enhanced PDT efficiency. It might be attributed to the de-quenched IR780@β-CD module with disassembly of nanogel, which resulted in higher ROS production, thus facilitated more efficient PDT.

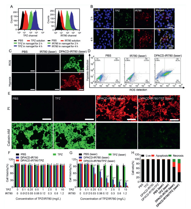
    The cellular uptake behavior of DPACD-IR780/TPZ nanogel was investigated in 4T1 tumor cells using flow cytometry. DPACD-IR780/TPZ exhibited enhanced fluorescence intensity of TPZ and IR780 in 4T1 tumor cells compared with free TPZ or IR780 (Fig. 2A). Additionally, Nanogel also showed time-dependent internalization in 4T1 cells, and similar results could also be found when observed by confocal laser scanning microscope (CLSM) (Fig. 2B). Moreover, TPZ co-localized with IR780 in 4T1 cells, confirming that both of TPZ and IR780 were successfully loaded in DPACD-IR780/TPZ nanogel, and they were internalized into cell in an integrated form.

    Figure 2

    Figure 2.  Cellular evaluation of DPACD-IR780/TPZ nanogel in 4T1 cells. (A) Cellular uptake of TPZ solution, IR780 solution and DPACD-IR780/TPZ nanogel detected by flow cytometry. (B) Cellular uptake of DPACD-IR780/TPZ nanogel for different incubation time. Scale bar: 40 µm. (C) Fluorescence imaging of 4T1 cells treated with ROS/hypoxia detection probes after incubated with PBS, free IR780 (water-based IR780 suspension) or DPACD-IR780 nanogel under laser. Scale bar: 100 µm. Cells were treated with 808 nm laser (1 W/cm2, 10 s interval after 10 s laser irradiation) for total 3 min. (D) Flow cytometry assessment of ROS level and hypoxia in 4T1 cells after incubation with PBS, free IR780 (water-based IR780 suspension) or DPACD-IR780 nanogel under laser irradiation. (E) Photographs of 4T1 cells stained with calcein-AM (green) and PI (red) imaged using a fluorescence microscope after treated with different groups under laser. Scale bar: 200 µm. (F) In vitro cell viability of PBS, TPZ, DPACD-IR780 nanogel or DPACD-IR780/TPZ nanogel on 4T1 cells without laser irradiation (n = 5). (G) In vitro cell viability of PBS, TPZ, DPACD-IR780 nanogel or DPACD-IR780/TPZ nanogel on 4T1 cells under laser irradiation (808 nm, 1 W/cm2, 10 s interval after 10 s laser irradiation) (n = 5). ***P < 0.001. (H) Statistical evaluation of normal cells, apoptotic and necrotic cells post-treatment with PBS, TPZ, DPACD-IR780 nanogel or DPACD-IR780/TPZ nanogel without or with laser irradiation (808 nm, 1 W/cm2, 10 s interval after 10 s laser irradiation). Data in all panels are presented as mean ± standard deviation (SD).

    The intracellular triggered ROS generation and induced hypoxia by DPACD-IR780 blank nanogel after laser irradiation were detected using flow cytometry and fluorescence microscope. DPACD-IR780 nanogel under laser irradiation exhibited enhanced fluorescence signal of ROS production (green color) and hypoxia (red color) as shown in Fig. 2C and Fig. S11 (Supporting information). Quantitative analysis of flow cytometry also showed that DPACD-IR780 with laser irradiation resulted in a significant elevation in ROS and hypoxia in 4T1 tumor cells when compared with other groups (Fig. 2D and Fig. S12 in Supporting information). Results above indicated that DPACD-IR780 mediated PDT process could effectively increase the ROS level and exacerbate hypoxia within tumor cells.

    Inspired by the satisfied PDT effect of DPACD-IR780 blank nanogel, Calcein-AM/PI double staining assay was employed to evaluate the therapeutic effect of nanogel in vitro. The results revealed that both of DPACD-IR780 blank nanogel under laser irradiation and DPACD-IR780/TPZ nanogel under laser irradiation could significantly induce the dead of 4T1 cells when compared with other treatments (Fig. 2E and Fig. S13 in Supporting information). Subsequently, the cytotoxicity of TPZ, DPACD-IR780 blank nanogel, and DPACD-IR780/TPZ nanogel in 4T1 cells were quantitatively analyzed by MTT assay. The results revealed that TPZ ranging 0–10 µg/mL (corresponding IR780 was ranging 0–1.2 µg/mL) had no significant tumor inhibition without laser irradiation (Fig. 2F). In contrast, both DPACD-IR780 blank nanogel and DPACD-IR780/TPZ nanogel under laser irradiation exhibited concentration-dependent cytotoxicity (Fig. 2G). Notably, DPACD-IR780/TPZ nanogel exhibited stronger cytotoxicity than DPACD-IR780 blank nanogel when TPZ was higher than 0.25 µg/mL (corresponding IR780 was 0.03 µg/mL). Meanwhile, the cytotoxicity of DPACD-IR780 nanogel and DPACD-IR780/TPZ nanogel against L929 cells and HUVECs were evaluated (Figs. S14 and S15 in Supporting information). Neither DPACD-IR780 nanogel nor DPACD-IR780/TPZ exhibited cytotoxicity on normal cells, indicating their biosafety and suitability for in vivo application. Additionally, cell apoptosis after treated with TPZ, DPACD-IR780 blank nanogel and DPACD-IR780/TPZ nanogel with or without laser treatment were also conducted by Annexin V-FITC/PI analysis (Fig. S16 in Supporting information). DPACD-IR780/TPZ nanogel exhibited the highest apoptosis-inducing potential, resulting in approximately 39.25% of early apoptotic and 18.50% of late apoptotic under laser irradiation. The enhanced tumor inhibition of nanogel was might be attributed to the self-strengthened ROS generation during PDT process facilitated by IR780. Meanwhile, rapid oxygen consumption during PDT process induced a hypoxic microenvironment, activating TPZ metabolism and releasing toxic oxidizing radicals, ultimately enhancing cellular apoptosis (Fig. 2H).

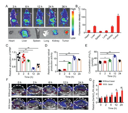
    The tumor targeting capacity of DPACD-IR780/TPZ nanogel was investigated by an NIR imaging system on 4T1 tumor bearing BALB/c mice. All procedures involving the animals adhered to the approved protocols by the Ethics Committee of China Pharmaceutical University. IR780 occurred in tumor site after 6 h intravenous injection and peaked at 12 h post-injection by tracking the fluorescence signal, indicating that nanogel owned satisfied tumor accumulation (Fig. 3A). Additionally, both of ex vivo image and the quantitative analysis revealed that the fluorescence signal of IR780 after 36 h injection in tumor site was stronger than that in other organs (Figs. 3A and B). The enhanced accumulation might be attributed to nanogel's suitable particle size and negative zeta potential, which reduced the clearance by the reticuloendothelial system and increased tumor accumulation through enhanced permeability and retention effect. Besides, the low accumulation in liver and kidney was might be attributed to the inherent property of nanogel. The in vivo distribution result indicated that nanogel could enhance anticancer effect while minimizing side effect on normal tissues. Additionally, the blood circulation half-life of DPACD-IR780/TPZ nanogel was longer than that of free IR780 (Fig. S17 in Supporting information). DPACD-IR780/TPZ nanogel owned a higher T1/2 than free IR780 (25.69 h vs. 3.96 h), and the area under the curve (AUC0-t) was also higher for nanogel (50.33 µg mL−1 h) compared to free IR780 (7.29 µg mL−1 h), indicating that nanogel could sustain longer blood circulation.

    Figure 3

    Figure 3.  In vivo biodistribution, ROS production and hypoxia induction by DPACD-IR780/TPZ nanogel. (A) The distribution of nanogel in tumor bearing mice after intravenous injection. The circle showed the tumor site. (B) The distribution of nanogel in tumor and various organs after 24 h administration. The ROS generation including singlet oxygen detected by the relative absorption of (C) DPBF, (D) hydroxyl radical and (E) H2O2 at tumor after treatment of nanogel with laser. (F) Oxyhemoglobin at tumor by photoacoustic imaging after treatment of nanogel with laser. (G) Quantifications of deoxyhemoglobin at tumor by tracking PA signal after nanogel treatment. Data in all panels are presented as mean ± SD (n = 4). *P < 0.05, **P < 0.01.

    In order to verify the ROS production efficiency, the change of singlet oxygen, hydroxyl radical and H2O2 expression in tumor site after i.v. injection of nanogel with laser irradiation at certain times was investigated. As shown in Figs. 3CE, the level of singlet oxygen, hydroxyl radical and H2O2 in tumors increased over time, and it peaked at 12 h. These results were consistent with the peak of nanogel accumulation in tumor site. The higher the level of DPACD-IR780/TPZ nanogel in tumor site was, the stronger PDT effect it achieved. Notably, the elevated H2O2 during PDT could further accelerate the explosion process of nanogel in tumor, self-strengthening the degree of de-quenching of photosensitizer, which in turn enhanced the ROS generation efficiency. Moreover, the explosion of the nanogel facilitated the further release of the TPZ, contributing to a synergistic antitumor effect.

    According to our design, IR780 as photosensitizer in nanogel could transform O2 to ROS under laser irradiation, and the continue oxygen consumption further resulted in the aggravation of tumor hypoxia, thereby activating the bio-reducing prodrug TPZ for synergistic chemotherapy. Therefore, we aimed to visually assess oxygen content change at tumor site using photoacoustic imaging. As shown in Figs. 3F and G, DPACD-IR780/TPZ nanogel under laser irradiation exhibited a decrease in oxygen content and an increase in deoxyhemoglobin in tumor site over time. In contrast, DPACD-IR780/TPZ nanogel without laser irradiation had no change, indicating that nanogel during PDT treatment could result in hypoxia due to oxygen consumption. These results demonstrated that DPACD-IR780/TPZ nanogel could significantly elevate ROS level, amplify hypoxia at tumor site, and promote the released TPZ for activation. It could achieve synergistic antitumor therapy that combines PDT and activated TPZ-based chemotherapy.

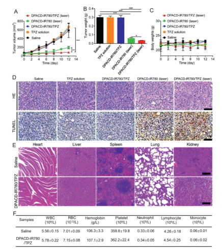
    The in vivo antitumor effect of DPACD-IR780/TPZ nanogel was evaluated in 4T1 tumor bearing mice. Compared with saline group, nether TPZ solution nor DPACD-IR780/TPZ nanogel without laser irradiation inhibited tumor growth. In contrast, DPACD-IR780 blank nanogel with laser irradiation showed moderate tumor growth inhibition. Notably, DPACD-IR780/TPZ nanogel with laser irradiation exhibited the highest antitumor effect (Fig. 4A). Consistent with tumor volume measurement, tumor weight and tumor images in each group on day 12 revealed that DPACD-IR780/TPZ nanogel with laser irradiation remarkably reduced the tumor weight (Fig. 4B and Fig. S18 in Supporting information). Meanwhile, the body weight during treatment was recorded and it had no significant change in each group throughout the treatment (Fig. 4C). Moreover, the tumor sections with hematoxylin and eosin (H & E) staining indicated that nanogel with laser irradiation could generate extensive tumor cell death, while terminal deoxynucleotidyl transferase-mediated deoxyuridine triphosphate nick end labeling (TUNEL) staining revealed that nanogel with laser irradiation induced the highest tumor cell apoptosis level when compared with other groups (Fig. 4D). The enhanced antitumor effect of nanogel with laser irradiation might be due to the its satisfied tumor accumulation and the combination of PDT and chemotherapy.

    Figure 4

    Figure 4.  In vivo antitumor effect of DPACD-IR780/TPZ nanogel. (A) The growth curve of tumor after different treatment (n = 6). (B) Tumor weights in each group after treatment at day 12 (n = 6). (C) Body weight of 4T1 tumor-bearing mice during treatment (n = 6). (D) H & E and TUNEL staining of tumor at day 12 after different treatment (n = 6). Scale bar: 100 µm. (E) The safety study of DPACD-IR780/TPZ in healthy mice. Images of H & E stained sections of major organs (heart, liver, spleen, lung and kidney) from mice treated with DPACD-IR780/TPZ. Healthy mice treated with saline were used as a control (n = 5). Scale bar: 200 µm. (F) Hematological parameters from mice treated with DPACD-IR780/TPZ by intravenous administration (n = 5). Data was shown as mean ± SD. *P < 0.05, **P < 0.01, ***P < 0.001.

    Additionally, the potential toxicity of DPACD-IR780/TPZ nanogel was assessed in healthy mice via intravenous administration. Little tissue damage was observed after nanogel treatment compared to saline group (Fig. 4E). Hematology analysis also indicated no significant physiologically difference compared to saline group, suggesting that nanogel possessed favorable blood safety (Fig. 4F). Moreover, nanogel had little toxicity for liver and kidney according to the level of aspartate aminotransferase (AST), alanine aminotransferase (ALT) and blood urea nitrogen (BUN) in blood serum (Fig. S19 in Supporting information). All the data above confirmed the potent anticancer efficacy and biosafety of the nanogel.

    In conclusion, we have successfully developed a cascade-explosive nanogel with self-strengthening ability for tumor treatment combining post-photodynamic therapy and hypoxia-activated chemotherapy. Hydrophobic photosensitizer was spontaneously assembled in nanogel by host-guest inclusion association. Boronic ester bond in nanogel was liable for breakage by responding inherent high level of ROS in tumor, resulting in the disassembly of nanogel. During PDT process, transiently elevated ROS (mainly from 1O2) could effectively kill tumor, while the elevated ROS (mainly from H2O2) could strengthen the explosion of nanogel, facilitating cargo release and de-quenching of photosensitizer. Simultaneously, de-quenched photosensitizer with higher ROS yield efficiency could accelerate the explosion of nanogel, amplify PDT efficiency and speed up TPZ releasement. Moreover, the continuous oxygen consumption could activate released TPZ experienced metabolism and released toxic oxidizing radicals to achieve synergistic antitumor efficacy, which was verified in tumor cell cytotoxicity assay, cell apoptosis assay and tumor suppression assay in vivo. Our prepared nanogel platform provides a novel perspective for traditional photosensitizer-based cargoes to realize multiple synergistic tumor treatment and related clinical application.

    The authors declare that they have no known competing financial interests or personal relationships that could have appeared to influence the work reported in this paper.

    Huipeng Li: Writing – review & editing, Visualization, Supervision, Funding acquisition, Conceptualization. Xue Yang: Writing – original draft, Visualization, Formal analysis, Data curation. Minjie Sun: Writing – review & editing, Supervision.

    This work was financially supported by the National Natural Science Foundation of China (No. 82102908), the Natural Science Foundation of Tianjin of China (No. 22JCQNJC01260), Natural Science Foundation of Hebei Province of China (No. H2024202004), National Natural Science Foundation of China (No. U23A6008), National Key Research and Development Program of China (No. 2023YFC2412300), Natural Science Foundation of Hebei Province of China (No. H2022202007). The authors would like to express gratitude to Dr. Maoshen Jie from Roquette Ltd., Shanghai, China, for his generously providing dextrin.

    Supplementary material associated with this article can be found, in the online version, at doi:10.1016/j.cclet.2024.110651.


    1. [1]

      M. Kolarikova, B. Hosikova, H. Dilenko, et al., Med. Res. Rev. 43 (2023) 717–774. doi: 10.1002/med.21935

    2. [2]

      P. Sarbadhikary, B.P. George, H. Abrahamse, Theranostics 11 (2021) 9054. doi: 10.7150/thno.62479

    3. [3]

      S. Zhou, H. Tian, J. Yan, et al., Chin. Chem. Lett. 35 (2024) 108312.

    4. [4]

      J. Xie, Y. Wang, W. Choi, et al., Chem. Soc. Rev. 50 (2021) 9152–9201. doi: 10.1039/d0cs01370f

    5. [5]

      S. Mallidi, S. Anbil, A.L. Bulin, et al., Theranostics 6 (2016) 2458. doi: 10.7150/thno.16183

    6. [6]

      X.T. Yu, S.Y. Sui, Y.X. He, C.H. Yu, Q. Peng, Biomater. Adv. 135 (2022) 212725.

    7. [7]

      A. Yuan, X. Qiu, X. Tang, et al., Biomaterials 51 (2015) 184–193.

    8. [8]

      C. Zhang, L. Long, C. Shi, Adv. Ther. 1 (2018) 1800069.

    9. [9]

      H. Li, X. Yang, Z. Zhou, et al., J. Control. Release 261 (2017) 126–137.

    10. [10]

      T. Tong, L. Chen, S. Wu, et al., Chin. Chem. Lett. 35 (2024) 109689.

    11. [11]

      K. Li, Y. Wang, Y. Xu, et al., Chin. Chem. Lett. 35 (2024) 109511.

    12. [12]

      Q. Yuan, L. Wang, J. Huang, W. Zhao, J. Wu, Biomater. Sci. 9 (2021) 6555–6567. doi: 10.1039/d1bm00852h

    13. [13]

      W. Zhu, L. Huang, C. Wu, L. Liu, H. Li, Luminescence 39 (2023) e4655.

    14. [14]

      J. Ni, Y. Wang, H. Zhang, J.Z. Sun, B.Z. Tang, Molecules 26 (2021) 268. doi: 10.3390/molecules26020268

    15. [15]

      J. Li, J. Wang, H. Li, et al., Chem. Soc. Rev. 49 (2020) 1144–1172. doi: 10.1039/c9cs00495e

    16. [16]

      Y. Hong, J.W. Lam, B.Z. Tang, Chem. Soc. Rev. 40 (2011) 5361–5388. doi: 10.1039/c1cs15113d

    17. [17]

      Z. Wang, Y. Zhou, Y. Hao, et al., Nano Lett. 24 (2024) 3005–3013. doi: 10.1021/acs.nanolett.3c04099

    18. [18]

      B.M. Sahoo, B.K. Banik, P. Borah, A. Jain, Anticancer Agents Med. Chem. 22 (2022) 215–222. doi: 10.2174/1871520621666210608095512

    19. [19]

      K. Chang, Z. Liu, X. Fang, et al., Nano Lett. 17 (2017) 4323–4329. doi: 10.1021/acs.nanolett.7b01382

    20. [20]

      W. Chen, X. Zhen, W. Wu, X. Jiang, Sci. China Chem. 63 (2020) 648–664. doi: 10.1007/s11426-019-9699-3

    21. [21]

      W. Li, X. Gong, X. Fan, et al., Chin. Chem. Lett. 30 (2019) 1775–1790.

    22. [22]

      L. Wang, S. He, R. Liu, et al., Acta Pharm. Sin. B 14 (2024) 2263–2280.

    23. [23]

      J.M. Dąbrowski, Adv. Inorg. Chem. 70 (2017) 343–394.

    24. [24]

      C.A. Robertson, D.H. Evans, H. Abrahamse, J. Photochem. Photobiol. B: Biol. 96 (2009) 1–8.

    25. [25]

      M. Price, S.R. Terlecky, D. Kessel, Photochem. Photobiol. 85 (2009) 1491–1496. doi: 10.1111/j.1751-1097.2009.00589.x

    26. [26]

      M.M. Kim, A.A. Ghogare, A. Greer, T.C. Zhu, Phys. Med. Biol. 62 (2017) R1–R48.

    27. [27]

      J. Sun, W. Peng, B. Fan, et al., J. Hazard. Mater. 435 (2022) 128948.

    28. [28]

      Y. Wan, L.H. Fu, C. Li, J. Lin, P. Huang, Adv. Mater. 33 (2021) e2103978.

    29. [29]

      J. Du, T. Shi, S. Long, et al., Coordinat. Chem. Rev. 427 (2021) 213604.

    30. [30]

      L. Huang, S. Zhao, J. Wu, et al., Coordinat. Chem. Rev. 438 (2021) 213888.

    31. [31]

      C. Zhang, X. Hu, L. Jin, et al., Adv. Healthc. Mater. 12 (2023) e2300530.

    32. [32]

      C. Zhang, Z.Y. Han, K.W. Chen, et al., Nano Lett. 24 (2024) 3801–3810. doi: 10.1021/acs.nanolett.4c00471

    33. [33]

      L. Jia, Y. Hong, X. He, et al., Chin. Chem. Lett. 36 (2025) 109957.

    34. [34]

      M.J. Ye, Y. Gao, M.Y. Liang, et al., Chin. Chem. Lett. 33 (2022) 4197–4202.

    35. [35]

      Y.Z. Wang, C. Zhang, S.Y. Han, et al., Chin. Chem. Lett. 35 (2024) 109578.

    36. [36]

      D.Q. Wu, J. Wu, X.H. Qin, C.C. Chu, J. Mater. Chem. B 3 (2015) 2286–2294.

    37. [37]

      M.Q. Zhang, D.C. Rees, Expert Opin. Ther. Pat. 9 (1999) 1697–1717. doi: 10.1517/13543776.9.12.1697

  • Scheme 1  Design and schematic illustration of DPACD-IR780/TPZ nanogel. (A) Preparation of DPACD-IR780/TPZ nanogel based on host-guest interaction strategy. (B) Nanogel could achieve self-strengthened PDT and cascade-explosion across by using tumor inherent elevated ROS and transiently elevated ROS during PDT. (C) Therapeutic mechanism of nanogel for synergistic combination based on tumor phototherapy and hypoxia-activated chemotherapy.

    Figure 1  Characteristic of DPACD-IR780/TPZ nanogel. (A) The 1H NMR spectra of (a) Dextrin, (b) Dextrin-COOH, (c) Dextrin-PBA, (d) HP-β-CD, (e) HP-β-CD-COOH and (f) HP-β-CD-ATP. (B) The IR spectra of (a) Dextrin, (b) Dextrin-COOH, (c) Dextrin-PBA, (d) HP-β-CD, (e) HP-β-CD-COOH and (f) HP-β-CD-ATP. (C) The DSC scanning of IR780, HP-β-CD, the mixture of IR780 and HP-β-CD, and the inclusion complex of HP-β-CD/IR780. (D) The X-ray diffraction (XRD) scanning of IR780, HP-β-CD, the mixture of IR780 and HP-β-CD, and the inclusion complex of HP-β-CD/IR780. (E) UV spectrum of DPACD-IR780 nanogel. Insert: Left bottle showed the image of DPACD loading IR780, and right bottle showed the image of Dextrin-PBA loading IR780. (F) Size distribution of DPACD-IR780/TPZ nanogel detected by DLS and TEM. Scale bar: 200 nm. (G) The particle size refers to intensity of DPACD-IR780/TPZ nanogel when incubated with H2O2 for different time determined by DLS. (H) Size distribution of DPACD-IR780/TPZ nanogel after incubated with 0.5 mmol/L H2O2 detected by DLS and TEM. Scale bar: 500 nm. (I) TPZ release profile from TPZ solution, DPACD-IR780/TPZ in pH 7.4 PBS or DPACD-IR780/TPZ with 0.5 mmol/L H2O2 (n = 3). (J) The change of relative absorbance of DPBF at 420 nm for DPACD-IR780 pretreated with different concentration of H2O2 under laser irradiation (808 nm, 1 W/cm2) for total 60 s (n = 3). Error bars on the graph indicated standard deviations.

    Figure 2  Cellular evaluation of DPACD-IR780/TPZ nanogel in 4T1 cells. (A) Cellular uptake of TPZ solution, IR780 solution and DPACD-IR780/TPZ nanogel detected by flow cytometry. (B) Cellular uptake of DPACD-IR780/TPZ nanogel for different incubation time. Scale bar: 40 µm. (C) Fluorescence imaging of 4T1 cells treated with ROS/hypoxia detection probes after incubated with PBS, free IR780 (water-based IR780 suspension) or DPACD-IR780 nanogel under laser. Scale bar: 100 µm. Cells were treated with 808 nm laser (1 W/cm2, 10 s interval after 10 s laser irradiation) for total 3 min. (D) Flow cytometry assessment of ROS level and hypoxia in 4T1 cells after incubation with PBS, free IR780 (water-based IR780 suspension) or DPACD-IR780 nanogel under laser irradiation. (E) Photographs of 4T1 cells stained with calcein-AM (green) and PI (red) imaged using a fluorescence microscope after treated with different groups under laser. Scale bar: 200 µm. (F) In vitro cell viability of PBS, TPZ, DPACD-IR780 nanogel or DPACD-IR780/TPZ nanogel on 4T1 cells without laser irradiation (n = 5). (G) In vitro cell viability of PBS, TPZ, DPACD-IR780 nanogel or DPACD-IR780/TPZ nanogel on 4T1 cells under laser irradiation (808 nm, 1 W/cm2, 10 s interval after 10 s laser irradiation) (n = 5). ***P < 0.001. (H) Statistical evaluation of normal cells, apoptotic and necrotic cells post-treatment with PBS, TPZ, DPACD-IR780 nanogel or DPACD-IR780/TPZ nanogel without or with laser irradiation (808 nm, 1 W/cm2, 10 s interval after 10 s laser irradiation). Data in all panels are presented as mean ± standard deviation (SD).

    Figure 3  In vivo biodistribution, ROS production and hypoxia induction by DPACD-IR780/TPZ nanogel. (A) The distribution of nanogel in tumor bearing mice after intravenous injection. The circle showed the tumor site. (B) The distribution of nanogel in tumor and various organs after 24 h administration. The ROS generation including singlet oxygen detected by the relative absorption of (C) DPBF, (D) hydroxyl radical and (E) H2O2 at tumor after treatment of nanogel with laser. (F) Oxyhemoglobin at tumor by photoacoustic imaging after treatment of nanogel with laser. (G) Quantifications of deoxyhemoglobin at tumor by tracking PA signal after nanogel treatment. Data in all panels are presented as mean ± SD (n = 4). *P < 0.05, **P < 0.01.

    Figure 4  In vivo antitumor effect of DPACD-IR780/TPZ nanogel. (A) The growth curve of tumor after different treatment (n = 6). (B) Tumor weights in each group after treatment at day 12 (n = 6). (C) Body weight of 4T1 tumor-bearing mice during treatment (n = 6). (D) H & E and TUNEL staining of tumor at day 12 after different treatment (n = 6). Scale bar: 100 µm. (E) The safety study of DPACD-IR780/TPZ in healthy mice. Images of H & E stained sections of major organs (heart, liver, spleen, lung and kidney) from mice treated with DPACD-IR780/TPZ. Healthy mice treated with saline were used as a control (n = 5). Scale bar: 200 µm. (F) Hematological parameters from mice treated with DPACD-IR780/TPZ by intravenous administration (n = 5). Data was shown as mean ± SD. *P < 0.05, **P < 0.01, ***P < 0.001.

  • 加载中
计量
  • PDF下载量:  0
  • 文章访问数:  788
  • HTML全文浏览量:  35
文章相关
  • 发布日期:  2025-08-15
  • 收稿日期:  2024-09-19
  • 接受日期:  2024-11-13
  • 修回日期:  2024-11-08
  • 网络出版日期:  2024-11-14
通讯作者: 陈斌, bchen63@163.com
  • 1. 

    沈阳化工大学材料科学与工程学院 沈阳 110142

  1. 本站搜索
  2. 百度学术搜索
  3. 万方数据库搜索
  4. CNKI搜索

/

返回文章