Structure-based optimization of isoaurostatin as novel PDE4 inhibitors with anti-fibrotic effects

Yi-You Huang Xiang Luo Kai Zhang Yulan Liang Furong Zhang Guochao Liao Shenghong Xie Pei-Luo Huang Siyu Hou Qian Zhou Yong Zou Hai-Bin Luo

Citation:  Yi-You Huang, Xiang Luo, Kai Zhang, Yulan Liang, Furong Zhang, Guochao Liao, Shenghong Xie, Pei-Luo Huang, Siyu Hou, Qian Zhou, Yong Zou, Hai-Bin Luo. Structure-based optimization of isoaurostatin as novel PDE4 inhibitors with anti-fibrotic effects[J]. Chinese Chemical Letters, 2025, 36(8): 110586. doi: 10.1016/j.cclet.2024.110586 shu

Structure-based optimization of isoaurostatin as novel PDE4 inhibitors with anti-fibrotic effects

English

  • Idiopathic pulmonary fibrosis (IPF) was a chronic, progressive and irreversible lung fibrotic disease with poor prognosis, high mortality and finite drug strategy [1]. The etiological factors of IPF involved exaggerated inflammatory response, aberrant repair of injured alveoli and recruitment of myofibroblasts, which induced extracellular matrix accumulation and lung interstitium remodeling [2]. As the disease continued to advance, patients would experience progressive scarring of the lung parenchyma and an unusually accelerated decline in lung functions, which could induce poor prognosis with median survival of only 2–5 years [3]. With the global aging and the prevalence of pulmonary fibrosis caused by the corona virus disease 2019 (COVID-19), the incidence of IPF had rapidly increased in recent years [4]. Despite that decades of research attempted to reveal the underlying pathogenesis and potential therapeutic drug targets of IPF, only two drugs pirfenidone and nintedanib had been approved currently for IPF treatment. Meanwhile, both drugs had limited efficacies in preventing disease progression and existed drug tolerability issues [5,6]. Thus, there is still an urgent need to develop novel therapeutic drugs and treatments for IPF.

    Phosphodiesterase 4 (PDE4) is one of the cyclic adenosine monophosphate (cAMP) specific hydrolysis enzymes of PDE super-families, which had been considered as a drug target for many inflammatory related diseases, such as asthma and psoriasis [7]. Recently, PDE4 had been recognized as a potential target for IPF therapy due to its crucial role in inhibiting the inflammatory responses and fibrotic processes by increasing the concentration of cAMP in target cells [8]. Selective PDE4 inhibitors, such as rolipram and roflumilast, could suppress fibroblast activity and mitigated lung fibrosis in bleomycin (Bleomycin)-induced IPF mice model [9,10]. However, the key challenges in PDE4 inhibitors development were the common side effects such as emesis and nausea, which greatly limited their clinic usages.

    Natural products were considered as an alternative source for developing PDE4 inhibitors [11,12]. Recently, two natural isoaurone compounds isoaurostatin and marginalin were identified to be moderate PDE4 inhibitors with half maximal inhibitory concentration (IC50) values of 8.98 and 10.50 µmol/L by screening our in-house compound library, respectively (Fig. 1). It is reported that isoaurostatin was isolated from the culture filtrate of Thermomonospora alba and showed weak inhibitory activity against topoisomerase Ⅰ (Topo Ⅰ) [13], while marginalin was isolated from Dytiscus marginalis and had weak antioxidant effects [14]. However, naturally occurring isoaurones were rare and related researches as PDE4 inhibitors were lacking. Herein, structural optimizations were performed to improve the PDE4 inhibitory potencies of isoaurones, expecting to expand the applications of isoaurones and provide drug candidates for the treatment of IPF.

    Figure 1

    Figure 1.  The approved PDE4 inhibitors and hit compounds.

    The scarce sources of natural isoaurones had limited their further researches, such as deficient target discovery and insufficient pharmacological evaluations. To overcome the source shortage, we developed a strategy to synthesize isoaurones by using copper-catalyzed intramolecular C—O coupling of (E)–2-(2-bromophenyl)−3-acrylic acid based on our reported method for the synthesis of (E)–3-arylideneindolin-2-ones [15]. In brief, Perkin condensation between ortho-bromophenylacetic acids and benzaldehydes was performed in the presence of Et3N and Ac2O, delivering (E)−2-(2-bromophenyl)−3-acrylic acids in 78%–92% yield; then, intramolecular C—O coupling was proceeded by using Cu2O as the catalyst to give target compounds as shown in Scheme 1. A single crystal form of 117 was obtained and analyzed by X-ray diffraction to confirm the E configuration (Supporting information). This reaction displayed readily available starting materials, mild and noble metal-free conditions, high efficiency, and good tolerability for phenolic hydroxyl groups compared with previously reported methods [16,17].

    Scheme 1

    Scheme 1.  The synthesis of compounds 11 ~ 121.

    With the first round designed compounds in hand, the PDE4 inhibitory activities were tested. As depicted in Table 1, substituent groups either in the A ring or B ring have significant influences on the PDE4 inhibitory activity. For A ring, compounds with the hydroxy group at C-6 position of benzofuranone exhibited better activity. Introducing two methoxy groups at C-5/C-6 or C-6/C-7 positions distinctly decreased the inhibitory activity. For the mono-substituent of the B ring, the presence of the methoxy group at C-4′ position showed the highest activity. When the B ring of benzene was replaced by naphthalene or thiophene, the activity will be decreased. Delightedly, when the hydroxy or methoxy group was introduced at the C-3′ position, the activity was further improved. The introduction of methoxy group seemed to be better. Contrarily, the presence of trimethoxy group made the activity decreased. 117 with 3′,4′–OCH3 substituent had a relatively high inhibitory potency at 1 µmol/L against PDE4 and the IC50 value had been improved to be 127 nmol/L, which was more potent than isoaurostatin, marginalin, and the classic PDE4 inhibitor rolipram.

    Table 1

    Table 1.  Inhibitory rates of isoaurostatin analogues against PDE4 at 1 µmol/L.
    DownLoad: CSV
    No. Inhibitory rate (%) No. Inhibitory rate (%)
    1–1 56.22 1–12 1.28
    1–2 4.94 1–13 1.56
    1–3 1.56 1–14 25.16
    1–4 12.32 1–15 56.44
    1–5 13.61 1–16 33.42
    1–6 7.44 1–17a 85.90
    1–7 3.88 1–18 58.73
    1–8 23.24 1–19 24.76
    1–9 5.14 1–20 48.20
    1–10 18.35 1–21 29.64
    1–11 21.42 Rolipramb
    a The IC 50 of PDE4 inhibition was 127 nmol/L.
    b Positive control. The IC 50 of PDE4 inhibition was 580 nmol/L.

    To understand the binding patterns of isoaurones with PDE4, 117 was selected to crystallize with the purified PDE4D protein by using hanging drop vapor diffusion method as previously reported [18]. The determined electron density in 2Fo-Fc showed that 117 was unambiguously bound in the catalytic domain of PDE4D (Figs. 2A and B). Interestingly, the 3′,4′-dimethoxybenzene moiety of 117 severed as the skeleton structure to interact with PDE4D, including stacking interactions with the hydrophobic clamp consisting of F372/F340/I336 and two H-bonds with Q369, which were the common characteristic in many classical PDE inhibitors. The co-crystalized 117 was determined to be E-configuration and was consistent with the chemically determined structure, resulting that the benzofuran moiety stretched towards the outside of the pocket and basically formed no specific interactions with PDE4. In order to further improve PDE4 inhibitory potencies, structural superimposition of co-crystal structures PDE4–117 (PDB: 8ZQ1), PDE4-rolipram (PDB: 1OYN) and PDE4-roflumilast (PDB: 1XOQ) suggested that the 3′–OCH3 group of 117 only partially occupied the Q2-pokcet, which could accommodate relatively large groups such as cyclopropyl group in the roflumilast (Fig. 2C). Accordingly, further optimizations were performed in the 3′,4′-dimethoxybenzene moiety.

    Figure 2

    Figure 2.  (A) Architecture of the crystal structure of PDE4D-117 (PDB: 8ZQ1). Compound 117 was bound at the active pocket and the crystallographic asymmetric unit contained two catalytic domains to form a dimer. Chains A and B were presented as white and pink carton style, respectively. The 2Fo–Fc electron density was contoured in dark blue at 1.0σ. (B) Detailed analysis of the binding of 117 in the catalytic pocket of PDE4D. Key residues were presented in orange sticks and H-bonds were displayed in red dashed lines. (C) Structural alignment of PDE4D-117, PDE4-rolipram (PDB: 1OYN) and PDE4-roflumilast (PDB: 1XOQ) suggested Q2-pocket was not fully occupied by 117. Compound 117, rolipram and roflumilast were displayed in green, light pink and yellow sticks, respectively.

    A series of alkyl or aromatic groups with different lengths and sizes were attached to the C-3′ position of 117. As shown in Table 2, introducing ethyl and cyclopentyl groups resulted in 21 and 23 with improved PDE4 inhibitory activities (IC50 of 61 and 53 nmol/L, respectively). The uses of isopropyl and cyclopropyl methyl groups in 22 and 24 had little effects on potencies compared with 112. However, larger group such as benzyl in 25 could reduce the PDE4 inhibitory activity (IC50 of 518 nmol/L), implying that proper size of substituents on C′−3 position was critical for PDE4 inhibitory potencies. Furthermore, the replacement of 4′–OCH3 in 23 with 4′-OCHF2 resulted in 26 with the best PDE4 inhibitory activity (IC50 of 35 nmol/L).

    Table 2

    Table 2.  The second round optimization of isoaurostatin analogues.
    DownLoad: CSV

    However, 23 and 26 with relatively high PDE4 inhibitory activities showed weak metabolic stabilities in rat liver microsome (RLM) test with T1/2 of 5.1 and 6.4 min, respectively. Assuming that lactone groups in 23 and 26 were the metabolized sites, the lactam groups were introduced and resulted in 28 and 29 with similar PDE4 inhibitory potencies (IC50 of 101 and 67 nmol/L) but improved metabolic stabilities (RLM T1/2 of 10.3 and 31.1 min). Besides, the types and configurations of chemical bond linking the benzofuran and dimethoxybenzene moieties could significantly influence the PDE4 inhibitory potencies. For example, the reduction of the double bond of 23 (53 nmol/L) could greatly reduce the activity of 27 (1075 nmol/L). Meanwhile, 29 in E configuration and the isomer 210 in Z configuration showed similar PDE4 inhibition (IC50 values of 67 and 73 nmol/L).

    To further investigate the bind modes of these isoaurone PDE4 inhibitors, the co-crystal structures of PDE4–21, PDE4–26, PDE4–29, and PDE4–210 were successfully determined. As shown in Fig. 3, the electron density maps in 2Fo–Fc clearly validated the binding of these compounds in the catalytic pocket of PDE4 and the catechol moieties formed characteristic stacking interactions with F372/F340/I336 and H-bonds with Q369, which were similar to those observed in the binding of 117 with PDE4. Interestingly, the induced fit phenomenon seemed to be observed that compounds chemically determined as E configuration could bind as E or Z configuration. For example, 21 with 3′-ethoxy group were bound as E configuration in A chain and Z configuration in B chain, whereas 26 with 3′-cyclopentyloxy group bound as Z configuration in both A and B chains. Detailed analysis revealed 21 and 26 bound as Z configuration could form strong interactions between the benzofuran moiety and metal pocket, including multiple H-bonds with M273, T271, and water molecule coordinated with magnesium ion (Figs. 3A and C). Nevertheless, 21 bound as E configuration formed no specific interactions with PDE4 as the benzofuran moiety stretched to the outside of the pocket (Fig. 3B). To explore the possible structural basis of E/Z configuration transformation, the co-crystal structures of PDE4–117, PDE4–21, and PDE4–26 were overlapped and implied that the size of substituents in C′−3 position was critical to determine the configurations (Fig. 3D). The occupation of Q2 pocket by large substituents in C′−3 position could slightly shift the binding of compounds to the metal zone and the benzofuran moiety in E configuration could sterically hindered with the nearby pocket edge residues M273 and I376, resulting the E to Z configuration transformation. Besides, the lactam compounds 29 and 210 with cyclopentyloxy groups, which were chemically determined in E and Z configurations, respectively, proved to be bound both in Z configurations in co-crystal structures (PDB: 8ZQU) to form multiple interactions with the metal pocket, which were different from the binding of classic PDE4 inhibitor rolipram and roflumilast (Figs. 3E and F). Therefore, the isoaurone inhibitors could induce to flexibly bind in E or Z configurations within the catalytic pocket of PDE4.

    Figure 3

    Figure 3.  (A, B) 21 could bind in both E and Z configurations in co-crystal structure with PDE4D (PDB: 8ZQ2). The 2Fo–Fc electron density is contoured in dark blue at 1.0σ. (C) 26 bound in Z configuration in co-crystal structure with PDE4D (PDB: 8ZQU). (D) Structural superimposition of PDE4–117 (green stick), PDE4–21 (magenta and yellow sticks), and PDE4–26 (cyan stick). (E) The lactam compounds 29 and 210, which were chemically determined in E and Z configurations, respectively, both bound in Z configurations in co-crystal structures (PDB: 8ZQU). (F) Structural superimposition revealed that 29 (purple stick) exhibited a different binding pattern with the classic PDE4 inhibitor rolipram (lightpink stick) and roflumilast (yellow stick).

    Since compound 29 exhibited potent PDE4 inhibitory potency (IC50 of 67 nmol/L), considerable metabolic stability (RLM T1/2 of 31.1 min), and feasible synthetic accessibility, it was subjected to further evaluations. Firstly, the selective profiles of 29 among other PDE isoforms were tested by previous protocols [1921] and the results were listed in Table S3 (Supporting information). As a result, 29 displayed high selectivity (>35-fold) against PDE1C, PDE2A, PDE5A, PDE8A, PDE9A, and PDE10A, whereas showed moderate inhibitory potencies towards PDE3A and PDE7A with 11- and 16-fold selectivity, respectively. Besides, 29 seemed to have no selectivity between PDE4B and PDE4D (3.6-fold). Therefore, 29 could be commonly regarded as a PDE4 inhibitor.

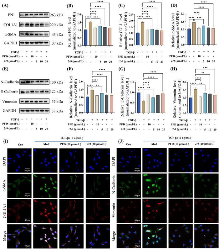
    The latest evidences indicated that repetitive alveolar epithelial injury would induce epithelial to mesenchymal transition (EMT), release profibrotic mediators, recruit fibroblasts and guide fibroblast-myofibroblast transition (FMT), which led to IPF development [4,22]. In order to evaluate the anti-fibrotic effects of 29 in vitro, transforming growth factor-β (TGF-β) induced NIH-3T3 cell model and A549 cell model were adopted to simulate the FMT and EMT progresses, respectively. The biomarkers related to the FMT, including fibronectin 1 (FN1) collagen Ⅰ (COL1A1) and α-smooth muscle actin (α-SMA), were significantly decreased in a dose-dependent manner after 29 treatment (Figs. 4AD). Meanwhile, 29 could alleviate EMT in A549 cell by inhibiting the expression of N-cadherin and vimentin, and inducing the expression of E-cadherin (Figs. 4EH). Similar results were observed in immunofluorescence analysis that the fluorescence intensities of COL1A1, α-SMA, N-cadherin and vimentin had significantly decreased. These data consistently suggested that PDE4 inhibitor 29 had remarkable in vitro anti-fibrosis effects by both inhibiting the FMT and EMT progressions.

    Figure 4

    Figure 4.  The in vitro anti-IPF effects of compound 29 in TGF-β induced NIH-3T3 and A549 cell model. NIH-3T3 and A549 cells were induced with 10 ng/mL TGF-β for 48 h with or without 29 and Pirfenidone (PFD) treatment. The expression of proteins associated with fibroblast-myofibroblast transition (FMT) and epithelial-mesenchymal transition (EMT) were measured by Western blot and Immunofluorescence. (A–D) Quantification of the protein levels of FN1 (B), COL1A1 (C), and α-SMA (D), normalized to glyceraldehyde-3-phosphate dehydrogenase (GAPDH). (E–H) Quantification of the protein levels of N-cadherin (F), E-cadherin (G) and vimentin (H), normalized to GAPDH. (I) Immunofluorescence analysis of α-SMA (green) and COL1A1 (red) in TGF-β induced NIH-3T3 cell model. Scale bar: 40 µm. (J) Immunofluorescence analysis of N-cadherin (green) and vimentin (red) in TGF-β induced A549 cell model, Scale bar: 40 µm. 4′,6-Diamidino-2-phenylindole (DAPI, blue), used for indicated the nuclear. Data are presented as mean ± standard error of the mean (SEM) (n = 3). The differences between groups were determined using one-way ANOVA analysis. **P < 0.01, ***P < 0.001, ****P < 0.0001 vs. TGF-β induced model group.

    The in vivo anti-IPF effects of 29 were investigated in bleomycin (BLM)-induced mouse model. All animal care and experimental programs were in line with the “Guide of Laboratory Animals” (National Institutes of Health Publication, revised 1996, No. 86–23, Bethesda, MD) and approved by the Institutional Ethical Committee for Animal Research of Hainan University (No. HPIACUC2023069). For ethical and animal welfare reasons, the mice of sham, model and PFD-treated groups were shared with our previous work [12]. Considering that the bioavailability of 29 by oral administration was relatively low (3.1%), intraperitoneal injection administration of 29 was preferred in this research. As shown in Figs. 5AD, the lung functions in the BLM-induced model group were significantly decreased including vital capacity (VC), inspiratory capacity (IC), forced expiratory flow at 50% (FEF50%) and forced expiratory flow at 25% (FEF25%). Besides, mice in the BLM-induced model group suffered pulmonary edema, interstitial tissue hyperplasia, alveoli destroyed and collagen fibers deposition appeared in lung tissue as indicated by hematoxylin and eosin (H&E) and Masson staining (Fig. 5E). After 21 days of treatments with 29 (5 mg/kg) and PFD (300 mg/kg), the lung functions of mice could be remarkably improved and lung injuries were greatly alleviated. Meanwhile, the FMT markers (FN1, COL1A1 and α-SMA) and EMT markers (N-cadherin, E-cadherin and vimentin) in lung tissues were also measured by Western blot (Figs. 5HO). In consistent with in vitro results, treatment of 29 could significantly reverse the FMT and EMT progress that the expressions of FN1, COL1A1, α-SMA, N-cadherin and vimentin were decreased and the expression of E-cadherin was increased. All the results demonstrated 29 had remarkable in vivo anti-IPF effects.

    Figure 5

    Figure 5.  The in vivo anti-IPF effect of 29 in BLM-induced mouse model. (A–D) The lung functions of vital capacity (A), inspiratory capacity (B), forced expiratory flow at 50% (C), and forced expiratory flow at 25% (D) were measured in each group. (E) Representative images of H&E staining and Masson staining of pulmonary tissues. Scale bar: 100 µm. (F) The body weight of mice. (G) The concentration of tractus hydroxyproline of pulmonary tissues. (H–K) Quantifications of the protein levels of FN1 (I), COL1A1 (J), and α-SMA (K) which were normalized to GAPDH. (L–O) Quantifications of the protein levels of N-cadherin (M), E-cadherin (N) and vimentin (O) which were normalized to GAPDH. Data are presented as mean ± SEM (n = 6–8). The differences between groups were determined using one-way ANOVA analysis. P < 0.05, **P < 0.01, ***P < 0.001, ****P < 0.0001 vs. BLM-treated model mice. ns, no significance.

    Although PDEs exhibited a broad tissue distribution, pulmonary fibrotic related cells were relatively enriched in specific PDE subtypes including PDE1, PDE4 and PDE5 [23]. Recently, selective PDE1 inhibitors were reported to have anti-IPF effects in animal experiments, but their effectiveness in human needed further tests [24]. PDE5 hydrolyzed cGMP exclusively and there were many studies on PDE5 inhibitors for the treatment of pulmonary fibrosis. However, PDE5 inhibitors such as the representative drug sildenafil, according to the recommendations of international guidelines, were not appropriate treatment for IPF [23]. PDE4 specifically hydrolyzed cAMP and its selective inhibitors had showed great potential for IPF treatment [23]. More recently, a selective PDE4 inhibitor BI101550 met primary endpoint in a pivotal phase-Ⅲ IPF clinical trial and the developers were planning to submit a new drug application for IPF treatment to FDA, which was a big step forward in developing anti-IPF drugs. Therefore, PDE4 inhibitors are currently leading the way in the research and development of new drugs for the treatment of IPF.

    The naturally occurring isoaurone compounds were rare and related synthetic studies were very limited, among which a particular concern was the indistinct assignment of stereochemistry as E or Z configuration. Isoaurostatin, for example, was assigned E configuration as a natural product isolated from T. alba, but a total synthesis of both isomers did not match the spectral data with the natural product and its structure was revised as daidzein, a well-known isoflavone [25]. Marginalin, another natural isoaurone compound, was attempted to totally synthesize by Barbier but giving an isomer of the isolated natural product [26]. The scarcity of natural sources of isoaurones resulted to rarely reported biological activity evaluations. Herein, we identified isoaurostatin as a novel PDE4 inhibitor with moderate activity (IC50 of 8.98 µmol/L), and structure-based optimizations led to several potent PDE4 inhibitors with IC50 values ranging from 35 nmol/L to 126 nmol/L. Crystallographic studies showed that isoaurones favored to be E configuration in the free molecular state, which could be more thermodynamically stable compared to the corresponding Z isomers. Meanwhile, the co-crystal structures revealed that the bound isoaurones in the PDE4 catalytic pocket could flexibly transform to E or Z configuration as a result of induced fit between ligands and receptors, which were further validated by the fact that isoaurone analogues as E and Z isomers showed similar PDE4 inhibitory potencies. Finally, lead compound 29 with potent PDE4 inhibitory potency (IC50 of 67 nmol/L), considerable metabolic stability (RLM T1/2 of 31.1 min) and feasible synthetic accessibility exhibited remarkable in vitro/in vivo anti-fibrotic effects suggesting isoaurone analogues as novel and promising anti-IPF agents.

    The authors declare that they have no known competing financial interests or personal relationships that could have appeared to influence the work reported in this paper.

    Yi-You Huang: Writing – original draft, Validation, Supervision, Project administration. Xiang Luo: Writing – original draft, Validation, Methodology, Formal analysis, Data curation. Kai Zhang: Writing – original draft, Methodology, Formal analysis, Data curation. Yulan Liang: Methodology, Investigation. Furong Zhang: Methodology, Investigation. Guochao Liao: Writing – original draft, Resources, Methodology, Investigation. Shenghong Xie: Visualization, Validation, Methodology, Investigation. Pei-Luo Huang: Visualization, Validation, Methodology, Investigation. Siyu Hou: Validation, Methodology, Investigation, Data curation, Conceptualization. Qian Zhou: Writing – original draft, Validation, Supervision, Project administration, Investigation. Yong Zou: Writing – review & editing, Writing – original draft, Supervision, Project administration, Methodology. Hai-Bin Luo: Writing – review & editing, Validation, Supervision.

    This work was supported by the Natural Science Foundation of China (Nos. 22277019, 82150204, 22307031, 22377023, 22077143, and 82003594), Key Project of Guangdong Natural Science Foundation (No. 2016A030311033), Fundamental Research Funds for Hainan University (Nos. KYQD(ZR)-21031, KYQD(ZR)-21108, KYQD(ZR)-23003, and XTCX2022JKA01), Guangdong Provincial Key Laboratory of Construction Foundation (No. 2023B1212060022), Science Foundation of Hainan Province (Nos. KJRC2023B10, 824YXQN420, and 324MS018).

    Supplementary material associated with this article can be found, in the online version, at doi:10.1016/j.cclet.2024.110586.


    1. [1]

      D.J. Lederer, F.J. Martinez, New Engl. J. Med. 378 (2018) 1811–1823. doi: 10.1056/nejmra1705751

    2. [2]

      B.J. Moss, S.W. Ryter, I.O. Rosas, Annu. Rev. Pathol. Mech. 17 (2022) 515–546. doi: 10.1146/annurev-pathol-042320-030240

    3. [3]

      G. Raghu, H.R. Collard, J.J. Egan, et al., Am. J. Respir. Crit. Care Med. 183 (2011) 788–824.

    4. [4]

      F.J. Martinez, H.R. Collard, A. Pardo, et al., Nat. Rev. Dis. Primers 3 (2017) 17074.

    5. [5]

      P. Spagnolo, J.A. Kropski, M.G. Jones, et al., Pharmacol. Ther. 222 (2021) 107798.

    6. [6]

      P. Spagnolo, T.M. Maher, L. Richeldi, Pharmacol. Ther. 152 (2015) 18–27.

    7. [7]

      D. Paes, M. Schepers, B. Rombaut, et al., Pharmacol. Rev. 73 (2021) 1016. doi: 10.1124/pharmrev.120.000273

    8. [8]

      M. Kolb, B. Crestani, T.M. Maher, Eur. Respir. Rev. 32 (2023) 220206. doi: 10.1183/16000617.0206-2022

    9. [9]

      N. Moshkovitz, G.E. Shochet, D. Shitrit, Int. J. Mol. Sci. 24 (2023) 12393. doi: 10.3390/ijms241512393

    10. [10]

      J.B. Pan, Y.H. Hou, G.J. Zhang, Respirology 14 (2009) 975–982. doi: 10.1111/j.1440-1843.2009.01606.x

    11. [11]

      Y.Y. Huang, J. Deng, Y.J. Tian, et al., J. Med. Chem. 64 (2021) 13736–13751. doi: 10.1021/acs.jmedchem.1c01085

    12. [12]

      Z. Chen, Y. Shi, F. Zhong, et al., Chin. Chem. Lett. 36 (2025) 109956. doi: 10.1016/j.cclet.2024.109956

    13. [13]

      K. Suzuki, S. Yahara, K. Maehata, et al., J. Nat. Prod. 64 (2001) 204–207.

    14. [14]

      S. Venkateswarlu, G.K. Panchagnula, M.B. Guraiah, et al., Tetrahedron 62 (2006) 9855–9860.

    15. [15]

      X. Luo, Q.Z. Zhang, Y. Jiang, et al., J. Org. Chem. 86 (2021) 6698–6710. doi: 10.1021/acs.joc.1c00452

    16. [16]

      E. Rizzi, S. Dallavalle, L. Merlini, et al., Bioorg. Med. Chem. Lett. 15 (2005) 4313–4316.

    17. [17]

      Y. Luo, J. Wu, Org. Lett. 13 (2011) 5858–5861. doi: 10.1021/ol202478u

    18. [18]

      Y. Huang, X. Liu, D. Wu, et al., Biochem. Pharmacol. 130 (2017) 51–59.

    19. [19]

      X.N. Wu, Q. Zhou, Y.D. Huang, et al., Acta Pharm. Sin. B 12 (2022) 3103–3112.

    20. [20]

      Q. Zhou, M. Le, Y. Yang, et al., Acta Pharm. Sin. B 13 (2023) 1180–1191.

    21. [21]

      H. Yuan, F. Zhang, H. Huang, et al., Chin. Chem. Lett. 36 (2025) 109965. doi: 10.1016/j.cclet.2024.109965

    22. [22]

      J. Qi, Y. Wu, Z. Guo, et al., Int. J. Biol. Macromol. 273 (2024) 132896.

    23. [23]

      X. Yang, Z. Xu, S. Hu, et al., Front. Pharmacol. 14 (2023) 1111393.

    24. [24]

      M.X. Huang, Y.J. Tian, C. Han, et al., J. Med. Chem. 65 (2022) 8444–8455. doi: 10.1021/acs.jmedchem.2c00458

    25. [25]

      S. Venkateswarlu, G.K. Panchagnula, M.B. Guraiah, et al., Tetrahedron 61 (2005) 3013–3017.

    26. [26]

      M. Barbier, Liebigs Ann. Chem. (1987) 545–546. doi: 10.1002/jlac.198719870373

  • Figure 1  The approved PDE4 inhibitors and hit compounds.

    Scheme 1  The synthesis of compounds 11 ~ 121.

    Figure 2  (A) Architecture of the crystal structure of PDE4D-117 (PDB: 8ZQ1). Compound 117 was bound at the active pocket and the crystallographic asymmetric unit contained two catalytic domains to form a dimer. Chains A and B were presented as white and pink carton style, respectively. The 2Fo–Fc electron density was contoured in dark blue at 1.0σ. (B) Detailed analysis of the binding of 117 in the catalytic pocket of PDE4D. Key residues were presented in orange sticks and H-bonds were displayed in red dashed lines. (C) Structural alignment of PDE4D-117, PDE4-rolipram (PDB: 1OYN) and PDE4-roflumilast (PDB: 1XOQ) suggested Q2-pocket was not fully occupied by 117. Compound 117, rolipram and roflumilast were displayed in green, light pink and yellow sticks, respectively.

    Figure 3  (A, B) 21 could bind in both E and Z configurations in co-crystal structure with PDE4D (PDB: 8ZQ2). The 2Fo–Fc electron density is contoured in dark blue at 1.0σ. (C) 26 bound in Z configuration in co-crystal structure with PDE4D (PDB: 8ZQU). (D) Structural superimposition of PDE4–117 (green stick), PDE4–21 (magenta and yellow sticks), and PDE4–26 (cyan stick). (E) The lactam compounds 29 and 210, which were chemically determined in E and Z configurations, respectively, both bound in Z configurations in co-crystal structures (PDB: 8ZQU). (F) Structural superimposition revealed that 29 (purple stick) exhibited a different binding pattern with the classic PDE4 inhibitor rolipram (lightpink stick) and roflumilast (yellow stick).

    Figure 4  The in vitro anti-IPF effects of compound 29 in TGF-β induced NIH-3T3 and A549 cell model. NIH-3T3 and A549 cells were induced with 10 ng/mL TGF-β for 48 h with or without 29 and Pirfenidone (PFD) treatment. The expression of proteins associated with fibroblast-myofibroblast transition (FMT) and epithelial-mesenchymal transition (EMT) were measured by Western blot and Immunofluorescence. (A–D) Quantification of the protein levels of FN1 (B), COL1A1 (C), and α-SMA (D), normalized to glyceraldehyde-3-phosphate dehydrogenase (GAPDH). (E–H) Quantification of the protein levels of N-cadherin (F), E-cadherin (G) and vimentin (H), normalized to GAPDH. (I) Immunofluorescence analysis of α-SMA (green) and COL1A1 (red) in TGF-β induced NIH-3T3 cell model. Scale bar: 40 µm. (J) Immunofluorescence analysis of N-cadherin (green) and vimentin (red) in TGF-β induced A549 cell model, Scale bar: 40 µm. 4′,6-Diamidino-2-phenylindole (DAPI, blue), used for indicated the nuclear. Data are presented as mean ± standard error of the mean (SEM) (n = 3). The differences between groups were determined using one-way ANOVA analysis. **P < 0.01, ***P < 0.001, ****P < 0.0001 vs. TGF-β induced model group.

    Figure 5  The in vivo anti-IPF effect of 29 in BLM-induced mouse model. (A–D) The lung functions of vital capacity (A), inspiratory capacity (B), forced expiratory flow at 50% (C), and forced expiratory flow at 25% (D) were measured in each group. (E) Representative images of H&E staining and Masson staining of pulmonary tissues. Scale bar: 100 µm. (F) The body weight of mice. (G) The concentration of tractus hydroxyproline of pulmonary tissues. (H–K) Quantifications of the protein levels of FN1 (I), COL1A1 (J), and α-SMA (K) which were normalized to GAPDH. (L–O) Quantifications of the protein levels of N-cadherin (M), E-cadherin (N) and vimentin (O) which were normalized to GAPDH. Data are presented as mean ± SEM (n = 6–8). The differences between groups were determined using one-way ANOVA analysis. P < 0.05, **P < 0.01, ***P < 0.001, ****P < 0.0001 vs. BLM-treated model mice. ns, no significance.

    Table 1.  Inhibitory rates of isoaurostatin analogues against PDE4 at 1 µmol/L.

    No. Inhibitory rate (%) No. Inhibitory rate (%)
    1–1 56.22 1–12 1.28
    1–2 4.94 1–13 1.56
    1–3 1.56 1–14 25.16
    1–4 12.32 1–15 56.44
    1–5 13.61 1–16 33.42
    1–6 7.44 1–17a 85.90
    1–7 3.88 1–18 58.73
    1–8 23.24 1–19 24.76
    1–9 5.14 1–20 48.20
    1–10 18.35 1–21 29.64
    1–11 21.42 Rolipramb
    a The IC 50 of PDE4 inhibition was 127 nmol/L.
    b Positive control. The IC 50 of PDE4 inhibition was 580 nmol/L.
    下载: 导出CSV

    Table 2.  The second round optimization of isoaurostatin analogues.

    下载: 导出CSV
  • 加载中
计量
  • PDF下载量:  0
  • 文章访问数:  829
  • HTML全文浏览量:  38
文章相关
  • 发布日期:  2025-08-15
  • 收稿日期:  2024-08-24
  • 接受日期:  2024-10-27
  • 修回日期:  2024-10-22
  • 网络出版日期:  2024-10-29
通讯作者: 陈斌, bchen63@163.com
  • 1. 

    沈阳化工大学材料科学与工程学院 沈阳 110142

  1. 本站搜索
  2. 百度学术搜索
  3. 万方数据库搜索
  4. CNKI搜索

/

返回文章