Lipoic acid-locked reduction-responsive core-cross-linked micelles delivering paclitaxel for triple-negative breast cancer treatment

Chao Liu Liming Gong Yanhong Liu Shuangqing Wang Hao Wu Liqing Chen Mingji Jin Zhonggao Gao Wei Huang

Citation:  Chao Liu, Liming Gong, Yanhong Liu, Shuangqing Wang, Hao Wu, Liqing Chen, Mingji Jin, Zhonggao Gao, Wei Huang. Lipoic acid-locked reduction-responsive core-cross-linked micelles delivering paclitaxel for triple-negative breast cancer treatment[J]. Chinese Chemical Letters, 2025, 36(8): 110570. doi: 10.1016/j.cclet.2024.110570 shu

Lipoic acid-locked reduction-responsive core-cross-linked micelles delivering paclitaxel for triple-negative breast cancer treatment

English

  • Polymer micelles are formed by self-assembly of amphiphilic materials in water [1]. Due to the advantages of increasing solubility, prolonging the circulation time in vivo, and targeting specific tissues and organs, polymer micelles are widely applied in the field of drug delivery [2-4]. Polymer micelles remain in thermodynamic equilibrium with their constituent monomers in aqueous solution and dissociate below the critical micelle concentration (CMC). Due to the infinite dilution during body circulation, conventional micelles would rapidly release the drug at a micelle concentration lower than the CMC, which in turn may lead to premature release of the encapsulated cargo before reaching the target site. Such results may cause the pouring of drugs into the blood, which not only makes it difficult to achieve better therapeutic effects, but also induces local or systemic toxicity [5,6]. Hence, the stability in the blood circulation presents a critical issue to be addressed in the clinical application of micelles.

    Stabilization of nanocarrier structures by cross-linking is one of the effective ways to solve the above problems, such as using polymerization reactions, kernel substitution reactions, esterification reactions or other non-covalent forces (hydrogen bonding, π-π stacking, etc.) [7-9]. Core-cross-linked micelles can further immobilize the inner core of the encapsulated drug, which behaves more stably after dilution in the blood circulation [10-12], and can prolong the circulation time in the blood, ultimately delivering more drugs to the tumor tissue or tumor cells [13-15]. However, excessively tight core-cross-linking may prevent drug release into the tumor cell, thus reducing the therapeutic effects [16,17]. Therefore, the adoption of stimuli-responsive core-cross-linked micelles is an exciting way to address the increased stability and controlled release of drugs in vivo [18,19]. These types of micelles can remain stable in the blood circulation and when entering the microenvironment of the tumor site or inside the tumor cells, the cross-linked chemical bonds within the micelles are broken by a single or multiple stimuli thus leading to the release of the drug [20]. Glutathione (GSH) is considered to be an important signal for distinguishing tumors from normal tissues [21]. The normal body fluid and extracellular matrix GSH levels are low (2–20 µmol/L), whereas GSH in tumor cells is 1000 times the former concentration (2–20 mmol/L), and thus tumor cells may exhibit enhanced reductivity [20,22-24]. Consequently, reduction-responsive chemical bonding has become an important strategy for the controlled release of drugs at tumor sites.

    Lipoic acid (LA), a natural antioxidant pro-vitamin [25], is widely found in most plants and animals and shows no cytotoxicity even at high concentrations [26]. LA is widely used in clinical applications and has received Food and Drug Administration (FDA) approval for its therapeutic applications in chronic conditions and Alzheimer's disease [27-30]. LA is capable of constructing a cross-linked polysulfide mesh structure with the exchange reaction between different sulfhydryl groups under the action of catalytic amount of dithiothreitol (DTT) or ultraviolet (UV) light irradiation [31]. This structure can effectively encapsulate the drug inside the micellar core, which greatly reduces the leakage of the drug during prolonged circulation in the body. Moreover, the mesh structure can be de-crosslinked under the reducing environment, thus releasing the drug [18,32]. Thus, LA possesses the characteristics of an ideal cross-linking agent, that is non-toxic, well-biocompatible, and with known pharmacological properties.

    In this work, we report a core-cross-linked micelle with enhanced stability encapsulating paclitaxel (PTX) based on the application potential of LA in the design of core-cross-linked carriers for reduction-responsive releasing of drugs at the tumor. Firstly, we obtained Fmoc-LA-PEG with the property of self-assembly in water by connecting 9-fluorene methoxycarbonyl (Fmoc), LA, and polyethylene glycol (PEG) through covalent bonds. Based on the π-π interaction between Fmoc and PTX, the Fmoc-LA-PEG micelles could achieve the solid encapsulation and delivery of PTX [33-37]. To further reduce the release rate of PTX in blood circulation, we took advantage of the cross-linking function of LA to further reinforce the micelles of encapsulated PTX and achieve the locked wrapping of PTX. The PTX@Fmoc-LA-PEG micelles prepared in this way can greatly extend the time in the blood circulation, increasing the chances of the drug carrier reaching the tumor site through passive targeting. Upon reaching the tumor, the disulfide bonds formed by LA can be de-crosslinked and micelles unlocked to release the drug due to the reducing environment of the tumor. Unlike other studies where micelles can explosively and rapidly release drugs when stimulated in response to the signal, we developed core-cross-linked micelles, which respond to the release of drugs in a way that is not an explosive burst, but after LA unlocking, the PTX simply changes from a locked state to a normal release state, leaving a wider time window for the nanocarriers to be further absorbed into the tumor cells. Through in vivo and in vitro pharmacological evaluation, the core-cross-linked micelle PTX@Fmoc-LA-PEG is expected to provide a promising approach to reduce the systemic toxicity of PTX and enhance the targeting and antitumor efficacy.

    First of all, the PEGylated derivatives modified by Fmoc and LA were obtained by conjugating Fmoc, LA and PEG through a series of esterification reactions (Fig. S1 in Supporting information). To confirm the chemical structures of Fmoc-PEG and Fmoc-LA-PEG, 1H nuclear magnetic resonance (NMR) spectroscopy was performed to identify them conclusively. As shown in Fig. S2 (Supporting information), the peak at 3.65 ppm was the displacement peak of the methylene group of PEG, as the most abundant peak in the PEG chain, which was consistently present in Fmoc-PEG (Fig. S3 in Supporting information) and Fmoc-LA-PEG (Fig. S4 in Supporting information). In the NMR peaks of Fmoc-PEG, the peaks at 1.46 ppm and 6.5–8.5 ppm were the peaks of Boc tert-butyl and the fluorene ring in the Fmoc moiety, respectively, which suggested the successful conjugation of Fmoc to PEG. From the peaks of Fmoc-LA-PEG, it could be seen that the peak at 1.46 ppm has disappeared, which predicted that Boc was eliminated from Fmoc-LA-PEG, whereas the peaks at 6.5–8.5 ppm were still present, indicating that Fmoc still existed in the structure of Fmoc-LA-PEG. In addition, the newly appeared peaks at 2.5–3.0 ppm were attributed to the LA group. Above all, it can be preliminarily determined the successful synthesis of Fmoc-LA-PEG.

    Subsequently, we confirmed the molecular weight of Fmoc-PEG and Fmoc-LA-PEG by matrix-assisted laser desorption ionization-time of flight mass spectrometry (MALDI-TOF-MS). As seen in Fig. S5 (Supporting information), the major molecular weight of PEG was around 2000. Then we further analyzed and identified the molecular weight of Fmoc-PEG (Fig. S6 in Supporting information), and peaks around 2600–3100 can be found in this spectrum, which just covered the general molecular weight of Fmoc-PEG (∼3000). In the mass spectrum of Fmoc-LA-PEG (Fig. S7 in Supporting information), the peaks can be seen to be significantly shifted to the right compared to Fmoc-PEG, that is, the molecular weight increased (2800–3500), indicating that LA has been successfully attached to the Fmoc-PEG polymer. In addition, the molecular weight of Fmoc-LA-PEG, about 3200, can also be found. Since the synthetic molecular weight of the polymer is not fixed, we can only determine it from the relative amount of change in molecular weight. From the above MALDI-TOF-MS and 1H NMR results, it can be determined that Fmoc-LA-PEG has been successfully synthesized.

    Furthermore, we performed corroboration of the specific functional groups and linkages of Fmoc-PEG and Fmoc-LA-PEG using Fourier transform infrared spectroscopy (FTIR). As can be seen from Fig. S8 (Supporting information), a new telescopic vibrational absorption peak around 1700 cm−1, which is a characteristic peak of the carbonyl group, appeared in the infrared spectrogram of Fmoc-PEG as compared with that of PEG, which consequently corroborated that the coupling between PEG and Fmoc was through the amide bond as a connecting linkage as expected. Meanwhile, the apparent peak shape of the peak around 1700 cm−1 was larger in Fmoc-LA-PEG, suggesting that LA was mainly conjugated with Fmoc-PEG through amide bonding. The above results revealed that Fmoc-LA-PEG has been successfully synthesized and the synthesis was mainly through the formation of amide bonds.

    Given that Fmoc-LA-PEG itself has excellent encapsulation properties for PTX, to achieve a suitable balance between improving the stability of the carrier and reducing the amount of drug carrier, we finally chose a drug-carrier ratio of PTX to Fmoc-LA-PEG of 1:5. We first prepared PTX@Fmoc-LA-PEG by solvent volatilization, and then stimulated LA to undergo a sulfhydryl exchange reaction of disulfide bonds utilizing UV-lamp (365 nm) irradiation, which ultimately could "lock" the PTX encapsulation inside the carrier. Also, the LA-free formulation, PTX@Fmoc-PEG, was prepared by the same method. Then, the particle sizes of the nanoparticles were measured with dynamic light scattering (DLS). As shown in Fig. 1A, the average sizes of PTX@Fmoc-PEG and PTX@Fmoc-LA-PEG were 128.97 ± 1.72 nm, with the PDI of 0.170 ± 0.009, and 119.47 ± 3.07 nm, with the PDI of 0.014 ± 0.005, respectively, which suggested that there is no significant difference between the sizes of PTX@Fmoc-PEG and PTX@Fmoc-LA-PEG, thus LA does not significantly affect the size of the particles. To further observe the change in particle size after the reduction of cross-linking with DTT, we separately measured the particle size of the preparation after incubation with DTT. It was found that the particle size still did not change significantly after DTT incubation (Fig. 1A). Furthermore, we observed the microscopic morphology of the micelles using transmission electron microscopy. As shown in Fig. 1C, the micelles had a relatively homogeneous and spherical appearance with a particle size of around 100 nm. The particle size was found to be basically unchanged after the reduction and de-cross-linking by adding DTT (Fig. 1D), indicating that PTX@Fmoc-LA-PEG did not change the basic state of the particle size, but only de-cross-linking from the inside, which did not affect the size state of the particle size. In conclusion, we can see that the presence of LA does not affect the integrity and microscopic morphology of the carrier particle size, and there is little change in the particle size after cross-linking and de-cross-linking. It might be attributed to that Fmoc-PEG itself can efficiently encapsulate PTX, and the presence of LA just locks the drug in place. When LA is de-crosslinked, the particle size also does not increase substantially, and therefore no sudden release of PTX occurs. This property facilitates the carrier to have a longer circulation time in the bloodstream and a lower drug release rate. When reaching the tumor site, due to the presence of a highly reducing environment, the core-cross-linked carrier will be de-crosslinked. Then the micelles switch from a locked state to an open state, and the encapsulated drug will change from a very slow release to a normal release state.

    Figure 1

    Figure 1.  Characterization of PTX@Fmoc-PEG and PTX@Fmoc-LA-PEG micelles. (A) The average particle size distribution of PTX@Fmoc-PEG and PTX@Fmoc-LA-PEG with and without 10 mmol/L DTT. (B) The zeta potential of PTX@Fmoc-PEG and PTX@Fmoc-LA-PEG. Transmission electron microscope (TEM) images of PTX@Fmoc-LA-PEG without (C) and with (D) 10 mmol/L DTT. Scale bar: 200 nm. (E) Stability of PTX@Fmoc-LA-PEG in 4 ℃ within 16 days. (F) The drug release behavior of PTX@Fmoc-LA-PEG with and without 10 mmol/L GSH. Data are presented as mean ± standard deviation (SD) (n = 3).

    In addition, we measured the surface zeta potential of PTX@Fmoc-PEG and PTX@Fmoc-LA-PEG. As shown in Fig. 1B, the zeta potential of PTX@Fmoc-LA-PEG and PTX@Fmoc-PEG were −14.63 ± 0.31 and −13.27 ± 1.12 mV, respectively. The surface of the micelles was negatively charged, which ensured that the nanoparticles could achieve sufficient stability in blood circulation. Moreover, the encapsulation rate was 92.17% ± 1.79% and the drug loading was 15.75% ± 0.29% as detected by high performance liquid chromatography (HPLC), which indicated that Fmoc-LA-PEG had a good encapsulation efficiency for PTX.

    To investigate the stability of PTX@Fmoc-LA-PEG, we detected the change of the particle size of PTX@Fmoc-LA-PEG within half a month. As shown in Fig. 1E, the particle size of PTX@Fmoc-LA-PEG could maintain a relatively stable state within 16 days, which predicts the good stability of the core-cross-linked PTX@Fmoc-LA-PEG. To explore the release behavior of PTX@Fmoc-LA-PEG in vitro and the changes in the release characteristics of the drug after de-crosslinking by DTT incubation, we adopted the dialysis-diffusion method to observe the cumulative release of PTX@Fmoc-LA-PEG over 72 h in two release media, which simulated the blood circulation environment (pH 7.4 + 10% fetal bovine serum) and the tumor intracellular reducing environment (pH 7.4 +10 mmol/L GSH), respectively. To exclude the interference of pH, we adopt the same pH 7.4 as the blood circulation environment, instead of the pH 6.5 of the tumor tissue, when simulating the tumor microenvironment. From Fig. 1F, it can be seen that the drug release rate of PTX@Fmoc-LA-PEG in normal release medium was relatively slow, with only about 25% released within 24 h. When in the reducing environment, the release rate of PTX@Fmoc-LA-PEG was obviously accelerated, but the overall release was still at a slow state, and only about 45% of the drug was released in 24 h. Therefore, LA would lock the drug in place and slow down its release. When de-cross-linked, the release of the drug is not in a burst state, but simply returns to a normal release state, which significantly improves the safety of the micelles and avoids side effects caused by the burst release of the drug.

    To investigate the uptake of PTX@Fmoc-LA-PEG by 4T1 tumor cells, coumarin-6 (Cou-6) was utilized as a fluorescent labeling dye to prepare Cou-6@PTX@Fmoc-LA-PEG micelles. The uptake of Cou-6@PTX@Fmoc-LA-PEG was quantitatively examined by flow cytometry. As shown in Fig. S9 (Supporting information), the graphs and quantitative analysis of Cou-6@PTX@Fmoc-LA-PEG uptake by 4T1 cells at different concentrations were presented (Figs. S9B and C), from which it could be seen that the uptake of Cou-6@PTX@Fmoc-LA-PEG by 4T1 cells was concentration-dependent, and the uptake efficiency gradually increased with the increase of concentration. For the further study of the effect of the uptake time of PTX@Fmoc-LA-PEG by tumor cells on the uptake efficiency, we examined the uptake efficiency of 4T1 cells for Cou-6@PTX@Fmoc-LA-PEG within 120 min. As shown in Figs. S9D and E, the uptake efficiency of 4T1 for micelles increased with time, and the uptake efficiency of Cou-6@PTX@Fmoc-LA-PEG was significantly higher than that of free Cou-6 at the same concentration. The results demonstrated that Fmoc-LA-Fmoc has an advantage in enhancing drug uptake by tumor cells, which can facilitate faster and more efficient drug delivery into tumor cells.

    To observe the uptake of PTX@Fmoc-LA-PEG by 4T1 cells more graphically and qualitatively, we further performed the uptake of tumor cells by confocal laser scanning microscope (CLSM). We prepared Cou-6-labelled PTX@Fmoc-LA-PEG and free Cou-6 and then visualized the uptake efficiency of the carrier by tumor cells through CLSM after incubating them with 4T1 tumor cells for different times, respectively. Compared with the free Cou-6 group, an evident fluorescence in the 4T1 cells incubated in the Cou-6@PTX@Fmoc-LA-PEG group appeared at 15 min, whereas the free Cou-6 remained consistently no significant fluorescence throughout the 120 min (Fig. S9A). The results substantially corresponded to the results of flow quantification, which indicated that Fmoc-LA-PEG exhibited a relatively marked advantage in increasing drug uptake and could effectively improve the efficiency of drug uptake by tumor cells.

    The optimal drug delivery carriers should be non-toxic and have favorable biocompatibility. To investigate the biocompatibility of Fmoc-LA-PEG, cell counting kit-8 (CCK-8) assays were performed to detect the toxic effects of blank Fmoc-LA-PEG on 4T1 cells. The experimental concentration range of Fmoc-LA-PEG was set from 1 µg/mL to 100 µg/mL, and the toxicity of incubation for 24 and 48 h was explored, respectively. As shown in Figs. 2A and B, the survival rate of 4T1 cells was above 90% when the concentration of Fmoc-LA-PEG was below 100 µg/mL, regardless of incubation for 24 or 48 h. Evidently, Fmoc-LA-PEG has good biocompatibility and could potentially serve as a drug carrier for the delivery of PTX.

    Figure 2

    Figure 2.  Cytotoxicity of blank Fmoc-LA-PEG on 4T1 cells in 24 h (A) and 48 h (B). (C) Inhibitory effect of PTX@Fmoc-LA-PEG on the proliferation of 4T1 cells within 72 h. (D) Inhibitory effect of Taxol, PTX@Fmoc-LA-PEG and PTX@Fmoc-LA-PEG+GSH. Data are shown as mean ± SD (n = 6). (E) Cell apoptosis assay of Fmoc-LA-PEG, PTX@Fmoc-LA-PEG, Taxol, and PTX@Fmoc-LA-PEG+GSH on 4T1 cells via FCM after treatment for 24 h. (F) Quantitative results of cell apoptosis assay. P < 0.05, **P < 0.01, ***P < 0.001.

    To investigate the proliferation inhibitory effect of PTX@Fmoc-LA-PEG on 4T1 cells, the effects of incubation for 24, 48 and 72 h on the inhibition of the proliferation of tumor cells were investigated using the CCK-8 assay. As shown in Fig. 2C, the proliferation inhibitory effect of PTX@Fmoc-LA-PEG on 4T1 cells was concentration-dependent and time-dependent. The inhibitory effect of PTX@Fmoc-LA-PEG was enhanced with the increase of drug concentration. Moreover, according to the comparison of the proliferation inhibitory effects of PTX@Fmoc-LA-PEG on 4T1 cells at three time points, we could conclude that the proliferation inhibitory effect of PTX@Fmoc-LA-PEG was poor when incubated with the tumor cells for 24 h. However, when incubated for 48 and 72 h, the proliferation inhibitory effects of PTX@Fmoc-LA-PEG were significantly increased. By inference, the core-cross-linked micelles of PTX@Fmoc-LA-PEG would respond over time due to the accumulation of GSH in the 4T1 cells, which in turn could slowly release the drug and exert the proliferation inhibitory effect.

    In addition, with the aim of further verifying the reduction responsive properties of PTX@Fmoc-LA-PEG as core-cross-linked micelles, we further compared Taxol, PTX@Fmoc-LA-PEG and PTX@Fmoc-LA-PEG+GSH under the same conditions to study their effects on proliferation inhibition of 4T1 cells. As shown in Fig. 2D, the proliferation inhibition ability of PTX@Fmoc-LA-PEG for 4T1 cells was weaker, even inferior to that of the Taxol group due to the core-cross-linked property. Nevertheless, when 4T1 cells were incubated with GSH in advance, the proliferation inhibition ability of PTX@Fmoc-LA-PEG for 4T1 was significantly improved. This phenomenon indicated that the core-cross-linking of PTX@Fmoc-LA-PEG would be de-crosslinked when the reductivity within tumor cells was increased, which would allow for the normal release of PTX and thus improve the inhibition of tumor cell proliferation.

    AnnexinV-fluorescein isothiocyanate (FITC)/propidium iodide (PI) double staining assay was used to evaluate the apoptotic effect of PTX@Fmoc-LA-PEG on tumor cells. As shown in Figs. 2E and F, the ability of PTX@Fmoc-LA-PEG micelles to induce apoptosis in 4T1 cells was slightly weaker than that of the Taxol group, which might be attributed to the more stable core-cross-linked structure, requiring more time for the release of PTX. In contrast, when 4T1 cells were incubated with GSH in advance, that is, to increase the reducing environment in tumor cells, the ability of PTX@Fmoc-LA-PEG to promote apoptosis of tumor cells was significantly improved. Thus, it could be inferred that LA plays a very important role in the process of responsive locking and disassociated release of drugs from the core-cross-linked carriers. The core-cross-linking between disulfide bonds can significantly improve the stability of PTX@Fmoc-LA-PEG, thus preventing the premature drug release. Upon exposure to a highly reductive environment, the core-cross-linking can be de-crosslinked to release the drug, thereby promoting the apoptosis of tumor cells.

    The biodistribution of PTX@Fmoc-LA-PEG in vivo is mainly determined by the enhanced permeability and retention (EPR) effect to achieve tumor-targeted aggregation [38-41]. Due to the longer circulation time in vivo, PTX@Fmoc-LA-PEG enables sufficient time to aggregate into tumor tissues via passive targeting. For better observation of the distribution and accumulation of core-cross-linked micelles in various organs in vivo, the distribution of PTX@Fmoc-LA-PEG in the 4T1 mouse model was investigated by using an in-vivo imaging system with DiR as a fluorescent probe. All animal experiments were ethically approved by the Laboratory Animal Ethics Committee of the Institute of Materia Medica, Chinese Academy of Medical Sciences and Peking Union Medical College (No. 00003979). Furthermore, aiming to highlight the advantages of the carrier, we took PTX@Fmoc-PEG without cross-linking function and free DiR as controls and compared the in vivo distributions with that of the core-cross-linked carrier. As shown in Fig. 3A, most of the fluorescence signals of free DiR were present in the liver, and it was hard to observe the accumulation of the fluorescence signals in the tumor site, suggesting that the free DiR did not feature the EPR effect and therefore would not accumulate in the tumor. In contrast, in the micelle group, including non-crosslinked DiR@PTX@Fmoc-PEG and DiR@PTX@Fmoc-LA-PEG, fluorescent signals could be detected at the tumor site after 2 h, suggesting that micelles with a certain particle size could be accumulated at the tumor site via the EPR effect. Meanwhile, when comparing the two micelles, non-crosslinked and crosslinked, it could be noticed that the fluorescence signals of DiR@PTX@Fmoc-LA-PEG micelles had been poorly distributed in the liver, while continuously enhancing in the tumor site with the increase of time. At 24 h post-injection, the fluorescence signals of DiR@PTX@Fmoc-LA-PEG were mainly concentrated at the tumor site, which implied that the increased stability of the core-cross-linked micelles during blood circulation could effectively increase the chances of targeting tumor tissues.

    Figure 3

    Figure 3.  (A) In vivo fluorescence images of 4T1-bearing BALB/c mice treated with free DiR, DiR@PTX@Fmoc-PEG and DiR@PTX@Fmoc-LA-PEG. Images were taken at 2, 4, 8, 24 and 48 h after injection. (B) The fluorescence images of the excised tumors and major organs at 48 h after injection. (C) The quantitative analysis of the excised tumors and major organs at 48 h after injection. Data are shown as mean ± SD (n = 3). *P < 0.05.

    To further characterize and more accurately quantify the distribution of PTX@Fmoc-LA-PEG in various tissues, mice were euthanized and their organs were harvested at the end of 48 h imaging. The fluorescent signal intensity of heart, liver, spleen, lung, kidney and tumor was observed via the in-vivo imaging system. As shown in Figs. 3B and C, free DiR and DiR@PTX@Fmoc-PEG still contained the extensive fluorescent signals concentrated in the liver after 48 h of administration, whereas DiR@PTX@Fmoc-LA-PEG was mainly concentrated in the tumor, with a relatively lower presence in the liver due to metabolism. These results indicated that the core-cross-linked properties of DiR@PTX@Fmoc-LA-PEG could significantly improve the stability of the micelles, thereby prolonging the circulation time in vivo and consequently increasing the accumulation at the tumor through passive targeting.

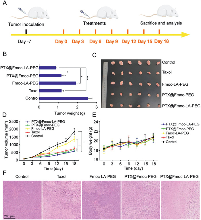
    Based on the superiority of PTX@Fmoc-LA-PEG in tumor targeting, we evaluated the anti-tumor effect of PTX@Fmoc-LA-PEG in the orthotopic triple-negative breast cancer mouse model. When the tumor volume reached 100 mm3, the tumor-bearing mice were randomly divided into five groups (n = 6): Saline group, blank Fmoc-LA-PEG group, Taxol group, PTX@Fmoc-PEG group, and PTX@Fmoc-LA-PEG group. The administration schedule for mice was followed in Fig. 4A. Firstly, we evaluated the growth inhibition of PTX@Fmoc-LA-PEG on mouse tumors (Fig. 4D), the tumor growth rate of the PTX@Fmoc-LA-PEG group was significantly slower than that of all other groups, including the Taxol group and the PTX@Fmoc-PEG group, which demonstrated the advantage of the core-cross-linked micelle in inhibiting tumor growth. At the end of the last administration, the mice were euthanized and the tumors were removed for weighing and photographing. As shown in Figs. 4B and C, the PTX@Fmoc-LA-PEG group displayed the smallest tumor volume and the lowest weight, which were significantly different from the other groups. In addition, we found that when the Fmoc-LA-PEG vector was administered alone without encapsulating PTX, it could also inhibit tumor growth to a certain extent, but the inhibitory effect was limited, which may be related to the mechanism of action of LA on tumor growth. LA, as a biologically active endogenous product, has been widely reported to be effective in tumor growth inhibition [31,42-44]. The pharmacological active effects of LA were not explored in depth as this study was only to investigate the application as the core-cross-linked agent. Moreover, from hematoxylin-eosin (H&E) staining (Fig. 4F), tumors from Taxol, PTX@Fmoc-PEG and PTX@Fmoc-LA-PEG groups all presented disruption, crumpling or even absence of nuclei, which indicated the occurrence of intensive apoptosis, with the most severe apoptosis in PTX@Fmoc-LA-PEG group. In conclusion, PTX@Fmoc-LA-PEG offered great advantages as core-cross-linked micelles in tumor suppression.

    Figure 4

    Figure 4.  (A) Schematic diagram of the treatment schedule of mice. Weight (B) and image (C) of isolated tumor tissues of 4T1-bearing BALB/c mice treated with various preparations. (D) Tumor volume of mice during treatment. (E) Body weight of mice during treatment. Data are shown as mean ± SD (n = 6). (F) HE staining of tumors from mice treated with various preparations. Scale bar: 200 µm. *P < 0.05, ***P < 0.001.

    As known, as a carrier material for delivering drugs in vivo, it is not only crucial to evaluate the anti-tumor efficacy, but also the safety assessment. Therefore, we examined the body weight of the mice during the observation of tumor growth. As shown in Fig. 4E, the overall body weight of the mice exhibited an increasing trend, and there was no significant difference between groups of mice, which would indicate the superior safety of PTX@Fmoc-LA-PEG. Furthermore, we also performed blood biochemical analysis of mice in each group, including alanine amino transferase (ALT), aspartate transaminase (AST), blood urea nitrogen (BUN) and creatinine (CRE). The results of these serum analyses indicated (Fig. 5A) that there was no significant difference between the PTX@Fmoc-LA-PEG group and the other groups, suggesting that PTX@Fmoc-LA-PEG would not cause serious damage to liver and kidney function either. Moreover, the major organs (heart, liver, spleen, kidney, and lung) of the mice were removed for HE staining. As shown in Fig. 5B, there were significant metastatic lesions in the lungs of the PTX@Fmoc-PEG, Fmoc-LA-PEG, and Control groups, while none of the other groups appeared obvious pulmonary metastatic lesions. Meanwhile, the HE staining of each organ of PTX@Fmoc-LA-PEG was almost the same as that of normal mice, signifying an excellent biosafety. Taken together, we may conclude that PTX@Fmoc-LA-PEG possesses a good safety profile as the core-cross-linked micelles and thus has the potential for further clinical development and application.

    Figure 5

    Figure 5.  (A) ALT, AST, BUN and CRE from the blood samples isolated from 4T1-bearing BALB/c mice treated with various preparations. (B) HE staining of main organs isolated from mice treated with various preparations. Scale bar: 200 µm. Dashed circle: tumor lung metastasis. Data are presented as mean ± SD (n = 4).

    In this work, we demonstrated the successful synthesis of Fmoc-LA-PEG via a series of esterification reactions and the preparation of PTX@Fmoc-LA-PEG micelles via the π-π interaction between PTX and Fmoc. Subsequently, the formation of disulfide bonds between LA was achieved by irradiation with UV light (365 nm) to lock the micelles, known as core-cross-linked micelles. PTX@Fmoc-LA-PEG micelles have excellent stability and reduction sensitivity, remaining stable at pH 7.4 and releasing PTX at pH 7.4 with a high concentration of GSH. Most of the drugs in core-crosslinked responsive micelles are released abruptly in response to a responsive signal stimulus, whereas PTX@Fmoc-LA-PEG releases slowly. This property ensures more stable circulation in the body, giving more time for tumor cells to uptake the micelles after entering the tumor tissue through passive targeting, and releasing the drug faster inside the tumor cells upon encountering stronger reduction signals. The design of this study did not take the modification of the active targets into consideration, because although the modification of the active targets may be beneficial to the uptake of tumor cells, it is rarely helpful in improving the stability of micelles, and may even reduce their stability in vivo circulation. The micelle is like a boat that floats with the “wind” and “waves” in the body cycle. Instead of adding navigation to the boat, it is better to strengthen the boat so that can resist the “winds” and “waves” until reaching the destination. Therefore, the core-cross-linked responsive micelle may be a more effective design option to improve drug tumor targeting. Meanwhile, in vitro and in vivo experiments have also confirmed the better tumor-targeting properties and more obvious advantages in inhibiting tumor growth. In summary, the core-cross-linked micelles PTX@Fmoc-LA-PEG have the potential for further development and application.

    The authors declare that they have no known competing financial interests or personal relationships that could have appeared to influence the work reported in this paper.

    Chao Liu: Conceptualization, Investigation, Data curation, Methodology, Software. Liming Gong: Formal analysis, Investigation, Methodology, Software, Validation, Writing – original draft, Writing – review & editing. Yanhong Liu: Formal analysis, Data curation, Validation, Investigation. Shuangqing Wang: Software, Investigation, Formal analysis. Hao Wu: Investigation, Software. Liqing Chen: Data curation, Formal analysis, Investigation. Mingji Jin: Validation, Formal analysis, Methodology. Zhonggao Gao: Funding acquisition, Project administration, Writing – review & editing, Conceptualization. Wei Huang: Writing – review & editing, Project administration, Funding acquisition, Conceptualization.

    This work was supported by CAMS Innovation Fund for Medical Sciences (No. 2021-I2M-1-026) and the Postdoctoral Fellowship Program of CPSF (No. GZC20230313).

    Supplementary material associated with this article can be found, in the online version, at doi:10.1016/j.cclet.2024.110570.


    1. [1]

      B. Ghosh, S. Biswas, J. Control. Release 332 (2021) 127–147.

    2. [2]

      H. Deng, Y. Zhang, X. Wang, et al., Acta Biomater. 11 (2015) 126–136.

    3. [3]

      H. Cabral, K. Miyata, K. Osada, et al., Chem. Rev. 118 (2018) 6844–6892. doi: 10.1021/acs.chemrev.8b00199

    4. [4]

      H. Zhu, K. Ma, R. Ruan, et al., Chin. Chem. Lett. 35 (2024) 108536.

    5. [5]

      Q. Sun, M. Radosz, Y. Shen, J. Control. Release 164 (2012) 156–169.

    6. [6]

      H. Mutlu, E.B. Ceper, X. Li, et al., Macromol. Rapid Commun. 40 (2019) e1800650.

    7. [7]

      A.L. Lee, S. Venkataraman, S.B. Sirat, et al., Biomaterials 33 (2012) 1921–1928.

    8. [8]

      J.A. Xiong, F.H. Meng, C. Wang, et al., J. Mater. Chem. 21 (2011) 5786–5794. doi: 10.1039/c0jm04410e

    9. [9]

      R. Yang, F. Meng, S. Ma, et al., Biomacromolecules 12 (2011) 3047–3055. doi: 10.1021/bm2006856

    10. [10]

      C.J. Rijcken, C.J. Snel, R.M. Schiffelers, et al., Biomaterials 28 (2007) 5581–5593.

    11. [11]

      Z. Zhang, L. Yin, C. Tu, et al., ACS Macro Lett. 2 (2013) 40–44.

    12. [12]

      C. Deng, Y.J. Jiang, R. Cheng, et al., Nano Today 7 (2012) 467–480.

    13. [13]

      Y. Li, W. Xiao, K. Xiao, et al., Angew. Chem. Int. Ed. 51 (2012) 2864–2869. doi: 10.1002/anie.201107144

    14. [14]

      Y. Li, K. Xiao, J. Luo, et al., Biomaterials 32 (2011) 6633–6645.

    15. [15]

      H. Sun, B. Guo, R. Cheng, et al., Biomaterials 30 (2009) 6358–6366.

    16. [16]

      Y.C. Huang, Y.S. Yang, T.Y. Lai, et al., Polymer 53 (2012) 913–922. doi: 10.1115/SBC2012-80430

    17. [17]

      Y.L. Li, L. Zhu, Z.Z. Liu, et al., Angew. Chem. Int. Ed. 48 (2009) 9914–9918. doi: 10.1002/anie.200904260

    18. [18]

      R. Wei, L. Cheng, M. Zheng, et al., Biomacromolecules 13 (2012) 2429–2438. doi: 10.1021/bm3006819

    19. [19]

      L. Wu, Y. Zou, C. Deng, et al., Biomaterials 34 (2013) 5262–5272.

    20. [20]

      P. Zhang, Y.X. Huang, H. Liu, et al., Biomaterials 35 (2014) 7146–7156.

    21. [21]

      M. Huo, J. Yuan, L. Tao, et al., Polym. Chem. 5 (2014) 1519–1528.

    22. [22]

      R. Cheng, F. Feng, F.H. Meng, et al., J. Control. Release 152 (2011) 2–12.

    23. [23]

      S.H. Lee, M.K. Gupta, J.B. Bang, et al., Adv. Healthc. Mater. 2 (2013) 908–915. doi: 10.1002/adhm.201200423

    24. [24]

      J. Jiang, X. Cui, Y. Huang, et al., Nano Biomed. Eng. 16 (2024) 152–187. doi: 10.26599/nbe.2024.9290060

    25. [25]

      A. Bast, G.R.M.M. Haenen, Biofactors 17 (2003) 207–213. doi: 10.1002/biof.5520170120

    26. [26]

      J. Bustamante, J.K. Lodge, L. Marcocci, et al., Free Radic. Biol. Med. 24 (1998) 1023–1039.

    27. [27]

      A.R. Smith, S.V. Shenvi, M. Widlansky, et al., Curr. Med. Chem. 11 (2004) 1135–1146. doi: 10.2174/0929867043365387

    28. [28]

      A. Maczurek, K. Hager, M. Kenklies, et al., Adv. Drug Deliv. Rev. 60 (2008) 1463–1470.

    29. [29]

      M.J. Stevens, I. Obrosova, X. Cao, et al., Diabetes 49 (2000) 1006–1015. doi: 10.2337/diabetes.49.6.1006

    30. [30]

      K.P. Shay, R.F. Moreau, E.J. Smith, et al., Biochim. Biophys. Acta 1790 (2009) 1149–1160.

    31. [31]

      X. Zhou, X. Dai, J. Tan, et al., ACS Appl. Mater. Interfaces 13 (2021) 56850–56857. doi: 10.1021/acsami.1c16293

    32. [32]

      Y. Xu, F. Meng, R. Cheng, et al., Macromol. Biosci. 9 (2009) 1254–1261. doi: 10.1002/mabi.200900233

    33. [33]

      Y.C. Chen, R. Xia, Y.X. Huang, et al., Nat. Commun. 7 (2016) 13443.

    34. [34]

      P. Zhang, Y. Huang, H. Liu, et al., Biomaterials 35 (2014) 7146–7156.

    35. [35]

      P. Zhang, Y. Huang, Y.T. Kwon, et al., Mol. Pharm. 12 (2015) 1680–1690. doi: 10.1021/acs.molpharmaceut.5b00157

    36. [36]

      D. Huang, J. Gui, X. Chen, et al., ACS Appl. Mater. Interfaces 14 (2022) 51776–51789. doi: 10.1021/acsami.2c15881

    37. [37]

      J. Xu, X. Zhang, Y. Chen, et al., Mol. Pharm. 14 (2016) 31–41.

    38. [38]

      R. Ngoune, A. Peters, D. von Elverfeldt, et al., J. Control. Release 238 (2016) 58–70.

    39. [39]

      Q. Liu, X. Chen, Y. Jiang, et al., Adv. Funct. Mater. 34 (2023) 2311677.

    40. [40]

      B. Chen, L. Gong, J. Feng, et al., Chin. Chem. Lett. 35 (2024) 109432.

    41. [41]

      X. Yu, T. Shang, G. Zheng, et al., Chin. Chem. Lett. 33 (2022) 1895–1900.

    42. [42]

      M. Attia, E.A. Essa, R.M. Zaki, et al., Antioxidants 9 (2020) 359. doi: 10.3390/antiox9050359

    43. [43]

      J. Tripathy, A. Tripathy, M. Thangaraju, et al., Life Sci. 207 (2018) 15–22.

    44. [44]

      M.J. Jeon, W.G. Kim, S. Lim, et al., Mol. Cell Endocrinol. 419 (2016) 113–123.

  • Figure 1  Characterization of PTX@Fmoc-PEG and PTX@Fmoc-LA-PEG micelles. (A) The average particle size distribution of PTX@Fmoc-PEG and PTX@Fmoc-LA-PEG with and without 10 mmol/L DTT. (B) The zeta potential of PTX@Fmoc-PEG and PTX@Fmoc-LA-PEG. Transmission electron microscope (TEM) images of PTX@Fmoc-LA-PEG without (C) and with (D) 10 mmol/L DTT. Scale bar: 200 nm. (E) Stability of PTX@Fmoc-LA-PEG in 4 ℃ within 16 days. (F) The drug release behavior of PTX@Fmoc-LA-PEG with and without 10 mmol/L GSH. Data are presented as mean ± standard deviation (SD) (n = 3).

    Figure 2  Cytotoxicity of blank Fmoc-LA-PEG on 4T1 cells in 24 h (A) and 48 h (B). (C) Inhibitory effect of PTX@Fmoc-LA-PEG on the proliferation of 4T1 cells within 72 h. (D) Inhibitory effect of Taxol, PTX@Fmoc-LA-PEG and PTX@Fmoc-LA-PEG+GSH. Data are shown as mean ± SD (n = 6). (E) Cell apoptosis assay of Fmoc-LA-PEG, PTX@Fmoc-LA-PEG, Taxol, and PTX@Fmoc-LA-PEG+GSH on 4T1 cells via FCM after treatment for 24 h. (F) Quantitative results of cell apoptosis assay. P < 0.05, **P < 0.01, ***P < 0.001.

    Figure 3  (A) In vivo fluorescence images of 4T1-bearing BALB/c mice treated with free DiR, DiR@PTX@Fmoc-PEG and DiR@PTX@Fmoc-LA-PEG. Images were taken at 2, 4, 8, 24 and 48 h after injection. (B) The fluorescence images of the excised tumors and major organs at 48 h after injection. (C) The quantitative analysis of the excised tumors and major organs at 48 h after injection. Data are shown as mean ± SD (n = 3). *P < 0.05.

    Figure 4  (A) Schematic diagram of the treatment schedule of mice. Weight (B) and image (C) of isolated tumor tissues of 4T1-bearing BALB/c mice treated with various preparations. (D) Tumor volume of mice during treatment. (E) Body weight of mice during treatment. Data are shown as mean ± SD (n = 6). (F) HE staining of tumors from mice treated with various preparations. Scale bar: 200 µm. *P < 0.05, ***P < 0.001.

    Figure 5  (A) ALT, AST, BUN and CRE from the blood samples isolated from 4T1-bearing BALB/c mice treated with various preparations. (B) HE staining of main organs isolated from mice treated with various preparations. Scale bar: 200 µm. Dashed circle: tumor lung metastasis. Data are presented as mean ± SD (n = 4).

  • 加载中
计量
  • PDF下载量:  3
  • 文章访问数:  907
  • HTML全文浏览量:  38
文章相关
  • 发布日期:  2025-08-15
  • 收稿日期:  2024-06-12
  • 接受日期:  2024-10-21
  • 修回日期:  2024-10-16
  • 网络出版日期:  2024-10-22
通讯作者: 陈斌, bchen63@163.com
  • 1. 

    沈阳化工大学材料科学与工程学院 沈阳 110142

  1. 本站搜索
  2. 百度学术搜索
  3. 万方数据库搜索
  4. CNKI搜索

/

返回文章