Sustained modulation of tumor microenvironment via sorafenib-loaded mesoporous ferromanganese nanozymes for enhanced apoptosis-ferroptosis cancer therapy

Guanghui Lin Jieyao Chen Xiaojia Liu Yitong Lin Xudong Zhu Guotao Yuan Bowen Yang Shuanshuan Guo Yue Pan Jianhua Zhou

Citation:  Guanghui Lin, Jieyao Chen, Xiaojia Liu, Yitong Lin, Xudong Zhu, Guotao Yuan, Bowen Yang, Shuanshuan Guo, Yue Pan, Jianhua Zhou. Sustained modulation of tumor microenvironment via sorafenib-loaded mesoporous ferromanganese nanozymes for enhanced apoptosis-ferroptosis cancer therapy[J]. Chinese Chemical Letters, 2025, 36(8): 111018. doi: 10.1016/j.cclet.2025.111018 shu

Sustained modulation of tumor microenvironment via sorafenib-loaded mesoporous ferromanganese nanozymes for enhanced apoptosis-ferroptosis cancer therapy

English

  • Cancer remains a leading global health challenge, with its complexity and heterogeneity posing significant barriers to effective treatment [1]. However, conventional modalities such as chemotherapy, surgery, and radiotherapy, while pivotal in cancer management, often result in substantial off-target effects, leading to damage to healthy tissues and considerable patient morbidity. Sorafenib (Sora), a Food and Drug Administration (FDA)-approved drug for hepatocellular carcinoma (HCC), has been shown significant therapeutic effect on tumors by antiangiogenesis [2]. Besides, Sora also showed killing effects on triple-negative breast cancer (TNBC) cells as a ferroptosis inducer [3]. As a multi-targeted tyrosine kinase, its efficacy stems from inhibiting multiple tyrosine kinases involved in tumor cell proliferation, angiogenesis, and signal transduction [4]. Nevertheless, its application is marred by side effects such as hypertension, hand-foot skin reactions, fatigue, and diarrhea, and the emergence of resistance in some patients, curtailing its long-term therapeutic benefits [2]. Additionally, Sora is currently commonly available as an oral formulation in the clinical, but it is easily destroyed by gastric acid followed by oral administration and its extremely poor water-solubility, resulting in poor bioavailability. To address these limitations, recent research efforts have increasingly focused on integrating drugs with multifunctional delivery systems to enhance therapeutic efficacy while minimizing toxicity [5].

    The emergence of targeted therapies and advances in nanotechnology have revolutionized the oncology landscape, offering unprecedented precision and the potential for personalized interventions, thus enhancing the conventional modalities [68]. Materials for the approaches such as nanoliposomes [9,10], polymeric nanoparticles [1113], and metal-organic frameworks (MOFs) [14] have shown promise in encapsulating therapeutic agents like doxorubicin [15] and cisplatin [16], improving antitumor activity and reducing side effects. Despite these achievements of nanoparticles in improving drug therapeutic efficacy, evidence suggests that the hypoxic tumor microenvironment (TME) significantly contributes to drug resistance in solid tumors [17]. Therefore, targeting and alleviating the hypoxic TME presents a promising strategy to improve treatment sensitivity [18].

    Nanozymes have gained considerable attention for their ability to mimic the catalytic activities of natural enzymes, such as catalase, superoxide dismutase, and glutathione peroxidase (GPX) [1921]. These enzyme-like activities enable nanozymes to modulate reactive oxygen species (ROS) within the TME [22], alleviate hypoxia, and induce oxidative stress [23], thereby enhancing the efficacy of chemotherapeutic agents. Manganese- and iron-based nanozymes, for example, exhibit catalase-like activity by decomposing hydrogen peroxide (H2O2) to generate oxygen (O2) [24,25], promoting Fenton reactions that produce reactive hydroxyl radicals (OH) [26,27], which sensitize tumor cells to therapy. Notably, the generation of ROS can also induce ferroptosis, offering new possibilities for enhancing therapy efficacy [2830]. Furthermore, compared to conventional drug loading systems, nanozyme-based carriers facilitate precise drug delivery via passive targeting (enhanced permeability and retention (EPR) effect) or active targeting via surface modifications with specific ligands. Recent advances have introduced responsive nanozyme platforms that release drugs in response to tumor microenvironmental triggers, such as low pH or elevated glutathione (GSH) levels, improving targeting specificity and therapeutic efficacy [31,32].

    This study presents the development of mesoporous ferromanganese nanoparticles loaded with Sora (PMFNs@Sora) as a novel nanozyme-based therapeutic platform. This system mimics both catalase and GPX activities, enabling continuous decomposition of H2O2 in the TME to generate O2, alleviating hypoxia through a self-sustained enzymatic reaction. Also, Sora acts as a ferroptosis inducer, promoting apoptosis [33] and inhibiting GPX4 by blocking the cystine/glutamate antiporter, which ultimately induces tumor ferroptosis [34,35]. Furthermore, the effective depletion of GSH amplifies Sora's therapeutic efficacy. The multifunctional system shows significantly enhanced antitumor effect in vitro and effective tumor growth inhibition in tumor-bearing mouse model, providing a promising strategy with strong potential for clinical application.

    PMFNs were prepared by using a hydrothermal reaction strategy (Scheme 1). The scanning electron microscopy (SEM) image of PMFNs shows a mesoporous spherical morphology (Fig. 1A). The investigation under transmission electron microscopy (TEM) of PMFNs also reveals their morphologically regular spherical mesoporous structures (Fig. 1B). The X-ray diffraction pattern of PMFNs exhibits the characteristic peaks of MnFe2O4 (PDF #96–230–0586) (Fig. 1C). The specific surface area and pore size distribution of our synthesized PMFNs were determined by Brunner-Emmet-Teller (BET) analysis (Fig. 1D). According to the nitrogen adsorption-desorption isotherm, the specific surface area is 67.37 m2/g with a pore size of 6.95 nm. PMFNs and Sora were co-incubated for 12 h to obtain PMFNs@Sora. The zeta potentials display the negative surface charge of PMFNs and PMFNs@Sora in phosphate buffer saline (PBS) (pH 7.4) (Fig. 1E). Hydrodynamic diameter distributions of PMFNs and PMFNs@Sora were measured by dynamic light scattering (DLS) technique. As the results (Fig. 1F) shown that the particle size has a uniform diameter distribution consistent with the TEM measurement. The FTIR spectrum (Fig. S1 in Supporting information) of PMFNs@Sora nanoparticles shows the features similar to those of Sora, indicating successful surface loading of the component. Besides, it presented a magnetic property and can be easily attracted by a magnetic field as the magnetic experiment confirmed (Fig. 1F, insert). We further evaluated the stability of PMFNs and PMFNs@Sora in PBS, DMEM or plasma, respectively. As depicted in Figs. 1G and H, well-dispersed distribution and no significant changes in particle size of PMFNs and PMFNs@Sora were observed in different medium after incubation for 12 h, implying an excellent stability of prepared nanoparticles in vitro. Moreover, according to the photos in Figs. S2 and S3 (Supporting information), no obvious settlement was observed in PBS, DMEM, plasma and GSH (10 mmol/L) within 24 h, which further indicated the stability of PMFNs and PMFNs@Sora. In addition, a dynamic dialysis method was executed to perform in vitro drug release studies (Fig. 1I). According to the ultraviolet-visible (UV–vis) absorption spectrum (Fig. S4A in Supporting information) and the standard curve (Fig. S4B in Supporting information) of Sora, the release of Sora showed a sustained release pattern and the release percentage of Sora increased gradually at a slow rate, with a cumulative release of about only 20% in 12 h. However, a rapid drug release was able to be achieved within the first 12 h, and the cumulative release rate of Sora was triggered by different pH conditions. Collectively, these results indicate that PMFNs@Sora NPs could facilitate drug release in lower pH, which in turn promotes more efficient drug entry into the tumor stroma and intracellular.

    Scheme 1

    Scheme 1.  Schematic illustration of the synthesis process and the application of PMFNs@Sora for enhanced tumor therapy.

    Figure 1

    Figure 1.  Characterization of PMFNs and PMFNs@Sora. (A) High-resolution SEM micrograph of PMFNs. (B) Transmission electron microscopy of PMFNs shows that the PMFNs particles adopt a mesoporous morphology. (C) XRD analysis of PMFNs. (D) N2 adsorption-desorption isotherm of PMFNs. STP, standard temperature and pressure. (E) Zeta potential of PMFNs. (F) DLS of PMFNs. (G, H) Stability of PMFNs and PMFNs@Sora in vitro. FBS, fetal bovine serum. (I) Drug release curve of PMFNs@Sora in vitro. Data are presented as mean ± standard deviation (SD) (n = 3).

    The catalytic mechanism of H2O2 decomposition by MnFe2O4 nanozymes is illustrated in Fig. 2A. To assess the catalase (CAT)-like efficiency of PMFNs, we used a dissolved oxygen meter to measure O2 production. As shown in Figs. 2B and C, the presence of PMFNs in the H2O2 solution led to significantly higher O2 generation compared to controls (PMFNs or H2O2 alone), indicating that PMFNs act as an efficient catalyst for H2O2 decomposition, triggering O2 production in a concentration-dependent manner. Notably, the PMFNs exhibited sustained catalytic activity, continuously decomposing H2O2 and generating O2 over time (Figs. 2D and E). In addition to their catalase-like activity, PMFNs demonstrated GPX-like functionality by effectively reducing GSH levels. After 6 h of incubation, 100 µg/mL of PMFNs had consumed approximately 70% of the GSH, as confirmed by a GSH detection kit (Figs. 2F and G). Furthermore, even after the addition of fresh GSH every three hours, PMFNs continued to deplete GSH levels (Figs. 2H and I). We further investigated the GPX-like activity of PMFNs in a cellular context. As anticipated, PMFNs efficiently depleted GSH in HepG2 and 4T1 cells (Fig. 2J), thereby weakening the antioxidant defense system of tumor and enhancing the efficacy of therapy by modulating the TME.

    Figure 2

    Figure 2.  The catalase-like activity and GSH depletion analysis. (A) Schematic illustration of continuous O2 generation and GSH depletion. (B, C) Generation of O2 at different concentrations of H2O2 and PMFNs, respectively. (D) Repeated H2O2 consumption after treating with PMFNs by repetitive addition of H2O2. (E) Continuous generation of O2 by repeated addition of H2O2. (F) Content of GSH after being treated with the PMFNs or PBS for various times. (G) Content of GSH after being treated with different concentrations of the PMFNs. (H) Continuous consumption of GSH by PMFNs at different time periods. (I) Content of GSH after being treated with PBS, H2O2 and PMFNs for 6 h. (J) GSH content in tumor cells after various treatments. Values are presented as mean ± SD for three biological replicates per group. ##P < 0.01 vs. the control group, ****P < 0.0001 vs. the PMFNs group.

    To evaluate the biocompatibility of the synthesized PMFNs, cell viability was assessed using the cell counting kit-8 (CCK-8) assay with human umbilical vein endothelial cells (HUVEC), HepG2 cells, and 4T1 cells. After a 24 h incubation, PMFNs demonstrated no significant cytotoxicity towards HUVEC cells, even at a concentration of 150 µg/mL (Fig. S5A in Supporting information). Additionally, the hemolysis rate was found to be below 5% at concentrations up to 2000 µg/mL, indicating good hemocompatibility for PMFNs in blood circulation (Fig. S6 in Supporting information). Furthermore, we evaluated the functional activity of Sora within the PMFNs@Sora nanoplatform. HepG2 and 4T1 cells were incubated with varying concentrations of PMFNs or PMFNs@Sora for 24 h. The results revealed that while PMFNs exhibited slight cytotoxicity, the PMFNs@Sora group significantly inhibited cell proliferation in a dose-dependent manner compared to the PMFNs group (Figs. S5B and C in Supporting information).

    PMFNs were fluorescently labeled with Cy5.5, and then the uptake of PMFNs in HepG2 cells or 4T1 cells was investigated by a laser scanning confocal microscope (LSCM). The results show that the maximum uptake of PMFNs was observed when incubated with HepG2 cells or 4T1 cells for 4 h, while the uptake of PMFNs was saturated with prolonged incubation times (Figs. S5D and E in Supporting information). These results suggested that PMFNs has effective cytophagocytosis effect in HepG2 cells or 4T1 cells. In addition, flow cytometry analysis further confirmed that tumor cells had an effective internalized of PMFNs, and it demonstrated a time dependence (Figs. S5F and G in Supporting information). When the co-culture time of PMFNs and tumor cells was prolonged, the fluorescence intensity in HepG2 cells or 4T1 cells showed a trend of gradually increasing, which indicated that the uptake of PMFNs by tumor cells increased with the continuation of time, and then the uptake process reached saturation state.

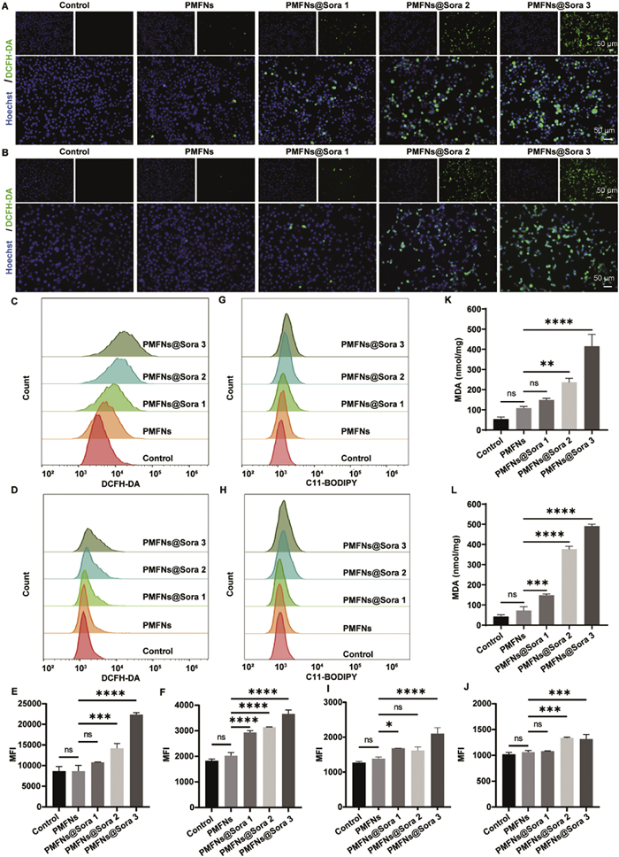
    Sora plays a role in regulating apoptotic. To clarify the anticancer mechanism of the therapy based on PMFNs@Sora, intracellular ROS generation in HepG2 cells and 4T1 cells were detected using 2′, 7′-dichlorodihydrofluorescein diacetate (DCFH-DA) staining to assess the extent of intracellular oxidative stress. As the immunofluorescence images shown that the conspicuously visible green ROS fluorescence signal was observed in the PMFNs@Sora group, while less or no fluorescence signal was observed in the groups with or without PMFNs (Figs. 3A and B), indicating that PMFNs had a limited effect on the level of oxidative stress in the cells. In addition, based on a quantitative analysis of the ROS fluorescence detection by the flow cytometry, a significant increase was observed in ROS generation with the introduction of Sora, further verifying the potential chemo-sensitizing efficacy of the PMFNs@Sora (Figs. 3CF). These results reveal that the apoptosis induced by PMFNs@Sora may be related to the surge of ROS, and the PMFNs drug-loading system apparently plays a significant positive role in enhancing intracellular ROS levels.

    Figure 3

    Figure 3.  Intracellular ROS levels and lipid peroxidation levels HepG2 cells and 4T1 cells cultured with PMFNs@Sora. (A, B) ROS levels in HepG2 cells and 4T1 cells. Flow cytometry analysis and fluorescence statistics were performed in (C, E) HepG2 cells and (D, F) 4T1 cells. Scale bar: 50 µm. The intracellular lipid peroxidation levels of (G, I) HepG2 cells and (H, J) 4T1 cells treated with PMFNs or PMFNs@Sora were analyzed by flow cytometry. Analysis of MDA levels in (K) HepG2 cells and (L) 4T1 cells after treatment with PMFNs or PMFNs@Sora. Bars, mean ± SD. *P < 0.05, **P < 0.01, ***P < 0.001, ****P < 0.0001. ns: no significant. PMFNs@Sora 1: 25 µg/mL, PMFNs@Sora 2: 50 µg/mL, PMFNs@Sora 3: 100 µg/mL.

    Numerous studies have reported that Sora has been demonstrated to function as a ferroptosis inducer, with the accumulation of ROS and lipid peroxidation (LPO) being integral to ferroptosis-mediated cell death [34]. To ascertain whether the PMFNs@Sora can enhance LPO and thereby induce ferroptosis in tumor cells, we initially employed the C11-BODIPY probe in conjunction with flow cytometry to assess LPO levels in HepG2 cells or 4T1 cells treated with PMFNs@Sora. As expected, the lipid peroxidation levels of PMFNs@Sora showed that a stronger fluorescence signal was observed than that of both the control and PMFNs group (Figs. 3GJ). Importantly, malondialdehyde (MDA) is one of the major products of lipid peroxidation, reflecting the level of LPO. To further verify that the effects of PMFNs@Sora on ferroptosis of tumor cells in vitro, the MDA levels of HepG2 cells and 4T1 cells were analyzed after various treatments with MDA kit. As the results indicated a significant increment of MDA levels in HepG2 cells (Fig. 3K) or 4T1 cells (Fig. 3L) treated with PMFNs@Sora, while the oxidative stress level induced by PMFNs in tumor cells is limited. As anticipated, PMFNs@Sora can effectively induce ferroptosis in tumor cells. Sora released by PMFNs@Sora inhibits the uptake of cystine in tumor cells by silencing the expression of SLC7A11, resulting in the interruption of GSH biosynthesis and consequently diminishing the activity of GPX4, leading to the resultant accumulation of lipid peroxides that ultimately triggers ferroptosis in tumor cells.

    The calcein acetoxymethyl ester/propidium iodide (calcein-AM/PI) co-staining was performed to analyze the cell-killing effect of PMFNs@Sora in vitro (Figs. S7A and C in Supporting information). As expected, the results showed the negligible cell death as well as the control group after the cells treated with PMFNs alone. In contrast, the PMFNs@Sora groups exhibited higher cytotoxicity than that of both control and PMFNs groups, which was in agreement with the CCK-8 assay. These findings indicated that PMFNs@Sora showed an outstanding cell-killing effect on tumor in vitro.

    Sora, as a multikinase inhibitor, blocks various intracellular signaling pathways, including those involving Ras, c-Kit, FLT3 and Ret, all of which play crucial roles in inhibiting of cell proliferation and inducting apoptosis. To investigate the effects of PMFNs@Sora on apoptosis of tumor cells, Annexin Ⅴ-based flow cytometric analysis was conducted to verify its induction of cell apoptosis after PMFNs or PMFNs@Sora were incubated with HepG2 cells or 4T1 cells (Figs. S7B and D in Supporting information) for 24 h. Consistency with previous researches, the apoptotic population in the PMFNs@Sora groups was significantly greater than that in the PMFNs and control groups. The high apoptotic rate up to ~50% indicated that PMFNs@Sora were a superior candidate to induce tumor apoptosis (Fig. S8 in Supporting information).

    On the basis of the results mentioned above, we further explored the underlying mechanism of the cell-killing effect of PMFNs@Sora. Subsequently, we assessed the protein levels of Bcl-2, Bax, cleaved-caspase-3, and GPX4, which are associated with apoptosis and ferroptosis after different treatments. As depicted in Figs. S9A and B (Supporting information), PMFNs@Sora nanoparticles significantly reduced the expression of Bcl-2 in HepG2 and 4T1 cells while concurrently increasing the expression levels of apoptosis-related signals (Bax and cleaved-caspase-3). Additionally, the PMFNs@Sora effectively down-regulate the expression levels of SLC7A11 and GPX4 in tumor cells, thereby inducing ferroptosis. These findings indicate that PMFNs@Sora could effectively induce apoptosis in HepG2 and 4T1 cells, and holds great promise as a ferroptosis inducer.

    Hypoxia is an intrinsic feature of many solid tumors, and severe tumor hypoxia can significantly reduce the efficacy of non-surgical treatments, leading to tumor metastasis and drug resistance. Divalent manganese ions (Mn2+) or nanozymes with catalase-like activity can trigger the decomposition of endogenous H2O2 in tumors to produce O2. Therefore, the ability of PMFNs to increase oxygen levels in HepG2 and 4T1 cells (Figs. S10A and B in Supporting information) was experimentally assessed using the principle of oxygen probe [Ru(DPP)3]Cl2 fluorescence quenching. The results showed that PMFNs and PMFNs@Sora can effectively increase the oxygen content of hypoxic cells compared with the control group and hypoxic group, causing the oxygen probe to be quenched and its fluorescence intensity to be significantly weakened. This shows that PMFNs and PMFNs@Sora can effectively alleviate the hypoxia of tumor cells.

    The stability of HIF-1α increases under hypoxic conditions, facilitating tumor cells adaptation to the low-oxygen environment. Hypoxia inducible factor-1α (HIF-1α) prompts the expression of various genes, including angiogenic factors like vascular endothelial growth factor (VEGF), glucose metabolism-related genes such as glucose transporters, and anti-apoptotic genes, thereby fostering tumor growth, metastasis, and drug resistance. Consequently, our subsequent Western blot detection results revealed a substantial increase in HIF-1α expression under hypoxic conditions, while both PMFNs and PMFNs@Sora could effectively mitigate HIF-1α expression in hypoxic cells (Figs. S10C and D in Supporting information).

    The tumor-targeted effect plays an important role in the in vivo application of anticancer nanoagents. All animal experiments were approved by the Ethics Committee of at Sun Yat-sen Memorial Hospital, Sun Yat-sen University (approval number AP20240211). Folate receptor (FR) is a glycosylated phosphatidylinositol (GPI)-coupled protein, which is highly expressed on the membrane of a variety of tumors [36]. Taking advantage of the high affinity between folate (FA) and FR, the PMFNs@Sora-FA nano-platform could specifically recognize and effectively target FR+ tumor cells. Therefore, we further investigated the tumor targeting ability after modified by thiol-polyethylene glycol-FA (SH-PEG-FA). The particle size of PMFNs@Sora-FA in DLS is larger than that of PMFNs and PMFNs@Sora (Fig. S11 in Supporting information), which is mainly related to the PEG chain length of SH-PEG-FA. Besides, PMFNs@Sora-FA has a higher zeta potential than PMFNs and PMFNs@Sora because PMFNs@Sora-FA is covered by positively charged SH-PEG-FA. Since ferromanganese nanoparticles have a good magnetic property, we added an external magnetic field to further increase its enrichment in tumors. A near infrared (NIR) dye Cy7 was introduced to prepare PMFNs-Cy7 and PMFNs-FA-Cy7 facilitating fluorescence tracing for evaluating the targeting ability in the tumor-bearing models. As exhibited in Figs. 4A and B, the tumor targeting ability was slightly enhanced after FA modification, and was greatly increased after application of magnetic field. This result indicated that FA-magnetic dual-targeting strategy is significant for enhancing the enrichment of PMFNs in the tumor. The fluorescence images of the isolated different organs at 48 h showed obvious fluorescent signal in tumor tissues in the PMFNs-FA + magnetic field (M) group. The clearance of the nanoparticles was primarily through the liver and kidney (Fig. S12 in Supporting information).

    Figure 4

    Figure 4.  In vivo tumor targeting ability and antitumor effects. (A) Fluorescence imaging of PMFNs with or without FA and external magnetic field at different time points. (B) Histogram of fluorescence intensity statistics at different time points (n = 3). (C) The tumor images of mice after 14 days of therapy. (D) Tumor growth curve of mice receiving different treatments, (E) tumor weight of mice after 14 days of therapy, and (F) body weight of mice with different treatments (n = 5). Data are expressed as mean ± SD. *P < 0.05, ***P < 0.001.

    The suppression of PMFNs@Sora on tumors in the subcutaneous tumor model was further investigated. After 7 days, tumor-bearing mice were randomly divided into five groups, and each group was given intravenous injections of different formulations (saline, PMFNs, Sora, PMFNs@Sora, and PMFNs@Sora-FA) every 2 days. Body weight and tumor volume were monitored. After 14 days, the mice were executed. As shown in Figs. 4CE, compared with the saline group, mesoporous ferromanganese had little effect on tumor inhibition, while the other three groups displayed tumor inhibition. The mice treated with PMFNs@Sora-FA and magnetic fields exhibited the most significant suppression of tumor growth, which is consistent with hematoxylin and eosin (H&E) staining results in Fig. S13 (Supporting information). The results further suggest that the synergistic effect of FA and external magnetic field enhances the antitumor effect. During the treatment, there were no significant variation in the average body weight (Fig. 4F). H&E staining of major organs from each group after different treatments revealed no noticeable tissue damage, metastasis, or pathological side effects (Fig. S14 in Supporting information). Representative serum biochemical markers for liver and kidney function showed no abnormal function markers after PMFNs or PMFNs@Sora treatment, suggesting negligible toxicity for PMFNs and PMFNs@Sora (Fig. S15 in Supporting information). These results imply the biosecurity of the nanoplatform for in vivo biomedical applications.

    In this work, we developed a multifunctional nano-drug delivery system (PMFNs@Sora) to alleviate the hypoxia TME and achieve enhanced therapy. A ferroptosis inducer was incorporated into MnFe2O4 nanocarriers by physical packing to acquire a nanodrug. Specifically, Sora-loaded MnFe2O4 nanoparticles could not only efficiently decompose endogenous H2O2 and deplete the GSH enhancing sensitivity of conventional, but also significantly trigger ferroptosis. More importantly, FA and magnetic targeting endowed PMFNs with available tumor accumulation for the targeted delivery of Sora in vivo, resulting in a significantly enhanced antitumor effect. Collectively, this study highlights the substantial potential of PMFNs@Sora to the regulation of tumor hypoxic microenvironment and the targeted delivery of antitumor agents for enhanced cancer therapy. Therefore, we believe that such system that consider nanozyme as a delivery system can not only regulate TME but can also effectively deliver therapeutic agent to tumor region, which can provide new insight and reference value to design therapeutic system for tumor therapy.

    The authors declare that they have no known competing financial interests or personal relationships that could have appeared to influence the work reported in this paper.

    Guanghui Lin: Data curation, Conceptualization. Jieyao Chen: Investigation, Formal analysis, Data curation, Conceptualization. Xiaojia Liu: Methodology, Investigation. Yitong Lin: Investigation. Xudong Zhu: Software, Formal analysis. Guotao Yuan: Writing – review & editing. Bowen Yang: Writing – original draft, Formal analysis. Shuanshuan Guo: Methodology, Investigation. Yue Pan: Writing – review & editing, Writing – original draft, Supervision, Resources, Project administration, Funding acquisition, Conceptualization. Jianhua Zhou: Writing – review & editing, Writing – original draft, Supervision.

    We greatly acknowledge the financial support by National Natural Science Foundation of China (No. 82171997), the Guangdong Basic and Applied Basic Research Fund Foundation (No. 2023B1515120073), the Science and Technology Planning Project of Guangdong Province (No. 2023B1212060013), Guangzhou Science and Technology Bureau (No. 2023A03J0708) and Shenzhen Science and Technology Program (Nos. JCYJ20230807111120043, JCYJ20220818102014028).

    Supplementary material associated with this article can be found, in the online version, at doi:10.1016/j.cclet.2025.111018.


    1. [1]

      F. Bray, M. Laversanne, H. Sung, et al., CA Cancer J. Clin. 74 (2024) 229–263. doi: 10.3322/caac.21834

    2. [2]

      P. Luo, H. Yan, X. Chen, et al., Cell Res. 30 (2020) 779–793. doi: 10.1038/s41422-020-0309-6

    3. [3]

      T.J. Zhou, M.M. Zhang, D.M. Liu, et al., Biomaterials 305 (2024) 122447.

    4. [4]

      S. Xu, S. Ling, Q. Shan, et al., Adv. Sci. 8 (2021) 2003042.

    5. [5]

      S. Yu, R. Zhang, Z. Xie, et al., ACS Biomater. Sci. Eng. 10 (2024) 4336–4346. doi: 10.1021/acsbiomaterials.4c00345

    6. [6]

      G. Liang, W. Cao, D. Tang, et al., ACS Nano 18 (2024) 10979–11024. doi: 10.1021/acsnano.3c11154

    7. [7]

      Y. Pan, X. Du, F. Zhao, et al., Chem. Soc. Rev. 41 (2012) 2912–2942. doi: 10.1039/c2cs15315g

    8. [8]

      R. Chen, P. Ouyang, L. Su, et al., Chin. Chem. Lett. 33 (2022) 4610–4616.

    9. [9]

      R. Chu, Y. Wang, J. Kong, et al., J. Mater. Chem. B 12 (2024) 4759–4784. doi: 10.1039/d3tb02766j

    10. [10]

      R. Tenchov, R. Bird, A.E. Curtze, et al., ACS Nano 15 (2021) 16982–17015. doi: 10.1021/acsnano.1c04996

    11. [11]

      D. Wei, Y. Sun, H. Zhu, et al., ACS Nano 17 (2023) 23223–23261. doi: 10.1021/acsnano.3c06019

    12. [12]

      J. Xie, Y. Lu, B. Yu, et al., Chin. Chem. Lett. 31 (2020) 1173–1177.

    13. [13]

      T. Tong, L. Chen, S. Wu, et al., Chin. Chem. Lett. 35 (2024) 109689.

    14. [14]

      Y. Sun, L. Zheng, Y. Yang, et al., Nano Micro Lett. 12 (2020) 103. doi: 10.1007/978-981-15-7056-8_7

    15. [15]

      Y. Jiang, M. Sun, N. Ouyang, et al., ACS Appl. Mater. Interfaces 13 (2021) 21653–21660. doi: 10.1021/acsami.1c04608

    16. [16]

      Y. Zhang, Y. Dong, H. Fu, et al., Biomaterials 269 (2021) 120478.

    17. [17]

      Z. Chen, F. Han, Y. Du, et al., Signal Transduct. Target. Ther. 8 (2023) 70.

    18. [18]

      Y. Wang, Z. Wang, F. Jia, et al., Bioact. Mater. 17 (2022) 147–161. doi: 10.1504/ijvp.2022.10045656

    19. [19]

      R. Zhang, B. Jiang, K. Fan, et al., Nat. Rev. Bioeng. 2 (2024) 849–868. doi: 10.1038/s44222-024-00205-1

    20. [20]

      Y. Zhong, Z. Qiu, Y. Li, et al., Chin. Chem. Lett. 36 (2025) 109846.

    21. [21]

      X. Wu, B. Wang, Y. Li, et al., Chin. Chem. Lett. 36 (2025) 110211.

    22. [22]

      G. Yuan, B. Yang, P. Chen, et al., ACS Nano 18 (2024) 27630–27641. doi: 10.1021/acsnano.4c09052

    23. [23]

      N. Tao, H. Li, L. Deng, et al., ACS Nano 16 (2022) 485–501. doi: 10.1021/acsnano.1c07504

    24. [24]

      H. Dong, W. Du, J. Dong, et al., Nat. Commun. 13 (2022) 5365.

    25. [25]

      R. Fu, Z. Ma, H. Zhao, et al., Anal. Chem. 95 (2023) 10844–10858. doi: 10.1021/acs.analchem.3c01005

    26. [26]

      Y. Cheng, Y.D. Xia, Y.Q. Sun, et al., Adv. Mater. 36 (2024) e2308033.

    27. [27]

      S. Dong, Y. Dong, B. Liu, et al., Adv. Mater. 34 (2022) e2107054.

    28. [28]

      C. Glorieux, S. Liu, D. Trachootham, et al., Nat. Rev. Drug Discov. 23 (2024) 583–606. doi: 10.1038/s41573-024-00979-4

    29. [29]

      C. Jiang, W. Li, J. Yan, et al., Adv. Healthc. Mater. 13 (2024) e2401502.

    30. [30]

      G. Lei, L. Zhuang, B. Gan, Nat. Rev. Cancer 22 (2022) 381–396. doi: 10.1038/s41568-022-00459-0

    31. [31]

      L. Li, Z. Lin, X. Xu, et al., ACS Appl. Mater. Interfaces 15 (2023) 41224–41236. doi: 10.1021/acsami.3c05412

    32. [32]

      F. Zhang, K. Cheng, Z.Y. Huang, et al., Adv. Funct. Mater. 33 (2023) 2212740.

    33. [33]

      L. Ji, Z. Lin, Z. Wan, et al., Cell Death Dis. 11 (2020) 250.

    34. [34]

      Y. Du, Z. Guo, Cell Death Discov. 8 (2022) 501.

    35. [35]

      M. Mu, C.X. Huang, C. Qu, et al., Cancer Res. 84 (2024) 841–854. doi: 10.1158/0008-5472.can-23-1796

    36. [36]

      M. Scaranti, E. Cojocaru, S. Banerjee, et al., Nat. Rev. Clin. Oncol. 17 (2020) 349–359. doi: 10.1038/s41571-020-0339-5

  • Scheme 1  Schematic illustration of the synthesis process and the application of PMFNs@Sora for enhanced tumor therapy.

    Figure 1  Characterization of PMFNs and PMFNs@Sora. (A) High-resolution SEM micrograph of PMFNs. (B) Transmission electron microscopy of PMFNs shows that the PMFNs particles adopt a mesoporous morphology. (C) XRD analysis of PMFNs. (D) N2 adsorption-desorption isotherm of PMFNs. STP, standard temperature and pressure. (E) Zeta potential of PMFNs. (F) DLS of PMFNs. (G, H) Stability of PMFNs and PMFNs@Sora in vitro. FBS, fetal bovine serum. (I) Drug release curve of PMFNs@Sora in vitro. Data are presented as mean ± standard deviation (SD) (n = 3).

    Figure 2  The catalase-like activity and GSH depletion analysis. (A) Schematic illustration of continuous O2 generation and GSH depletion. (B, C) Generation of O2 at different concentrations of H2O2 and PMFNs, respectively. (D) Repeated H2O2 consumption after treating with PMFNs by repetitive addition of H2O2. (E) Continuous generation of O2 by repeated addition of H2O2. (F) Content of GSH after being treated with the PMFNs or PBS for various times. (G) Content of GSH after being treated with different concentrations of the PMFNs. (H) Continuous consumption of GSH by PMFNs at different time periods. (I) Content of GSH after being treated with PBS, H2O2 and PMFNs for 6 h. (J) GSH content in tumor cells after various treatments. Values are presented as mean ± SD for three biological replicates per group. ##P < 0.01 vs. the control group, ****P < 0.0001 vs. the PMFNs group.

    Figure 3  Intracellular ROS levels and lipid peroxidation levels HepG2 cells and 4T1 cells cultured with PMFNs@Sora. (A, B) ROS levels in HepG2 cells and 4T1 cells. Flow cytometry analysis and fluorescence statistics were performed in (C, E) HepG2 cells and (D, F) 4T1 cells. Scale bar: 50 µm. The intracellular lipid peroxidation levels of (G, I) HepG2 cells and (H, J) 4T1 cells treated with PMFNs or PMFNs@Sora were analyzed by flow cytometry. Analysis of MDA levels in (K) HepG2 cells and (L) 4T1 cells after treatment with PMFNs or PMFNs@Sora. Bars, mean ± SD. *P < 0.05, **P < 0.01, ***P < 0.001, ****P < 0.0001. ns: no significant. PMFNs@Sora 1: 25 µg/mL, PMFNs@Sora 2: 50 µg/mL, PMFNs@Sora 3: 100 µg/mL.

    Figure 4  In vivo tumor targeting ability and antitumor effects. (A) Fluorescence imaging of PMFNs with or without FA and external magnetic field at different time points. (B) Histogram of fluorescence intensity statistics at different time points (n = 3). (C) The tumor images of mice after 14 days of therapy. (D) Tumor growth curve of mice receiving different treatments, (E) tumor weight of mice after 14 days of therapy, and (F) body weight of mice with different treatments (n = 5). Data are expressed as mean ± SD. *P < 0.05, ***P < 0.001.

  • 加载中
计量
  • PDF下载量:  1
  • 文章访问数:  869
  • HTML全文浏览量:  43
文章相关
  • 发布日期:  2025-08-15
  • 收稿日期:  2024-11-28
  • 接受日期:  2025-02-27
  • 修回日期:  2025-02-26
  • 网络出版日期:  2025-02-27
通讯作者: 陈斌, bchen63@163.com
  • 1. 

    沈阳化工大学材料科学与工程学院 沈阳 110142

  1. 本站搜索
  2. 百度学术搜索
  3. 万方数据库搜索
  4. CNKI搜索

/

返回文章