Pillar[5]arene based prodrug as a GSH-responsive SO2 nanogenerator for effective gas cancer therapy

Lintao Wu Yujia Meng Xumei Zheng Yiqiao Bai Chun Han Zhijun Wang Jie Yang Xiaobi Jing Yong Yao

Citation:  Lintao Wu, Yujia Meng, Xumei Zheng, Yiqiao Bai, Chun Han, Zhijun Wang, Jie Yang, Xiaobi Jing, Yong Yao. Pillar[5]arene based prodrug as a GSH-responsive SO2 nanogenerator for effective gas cancer therapy[J]. Chinese Chemical Letters, 2025, 36(9): 110808. doi: 10.1016/j.cclet.2024.110808 shu

Pillar[5]arene based prodrug as a GSH-responsive SO2 nanogenerator for effective gas cancer therapy

English

  • Cancer is widely regarded as a formidable ailment that poses a substantial threat to human life. Traditional treatments like radiotherapy and chemotherapy come with drawbacks such as drug resistance, recurrence, and metastasis [1]. In recent years, gas therapy has been attracting growing attention as a novel approach for cancer treatment, thanks to its high therapeutic efficacy and biosafety [2]. Once entering cells, diverse gas transmitters release gas molecules under different stimuli including pH, heat, and light, which then trigger the apoptosis of tumor cells. Commonly utilized gas molecules in this cancer therapy involve carbon monoxide (CO), hydrogen (H2), hydrogen sulfide (H2S), and nitric oxide (NO). Sulfur dioxide (SO2) was conventionally perceived as an air pollutant [3-7]. At relatively higher concentrations, SO2 displays toxic effects that can result in oxidative stress-induced damage to biomacromolecules like proteins, lipids, and DNA [8]. However, recent research has uncovered that SO2 can also be endogenously generated within mammalian tissues. Physiologically, SO2 serves as a novel gas transmitter with biological roles including blood pressure regulation, vasodilation, and maintenance of vascular structure, as well as negative modulation of myocardial strength. Studies have shown that SO2 depletes glutathione (GSH) and stimulates the production of reactive oxygen species (ROS) in mammalian cells, eventually leading to an increase in oxidative stress [9]. This has spurred researchers to explore the development of nanomaterials based on SO2 prodrug for anti-cancer therapy.

    Pillar[5]arenes are a class of macrocyclic compounds possessing a unique structure, which composed of five p-dialkoxy-benzene connected by methylene [10-12]. Their distinctive structure bestows pillar[5]arenes with high symmetry, fixed-size hydrophobic cavities, outstanding molecular recognition abilities, and ease of functionalization, making them highly desirable supramolecular macrocyclic compounds [13-18]. In recent years, remarkable progress has been achieves in the synthesis, functionalization, host-guest properties in different solvents, and various applications of pillar[5]arenes [19-28]. Consequently, incorporating pillar[5]arenes with selective molecular recognition into the SO2 gas therapy system can effectively facilitate the transport of SO2 to tumors.

    Previous studies have found that 2, 4-dinitrobenzene sulfonic acid (DNSB) can effectively release SO2 in the presence of GSH (Scheme 1). By modifying DNSB on the pillar[5]arene skeleton, it is possible to introduce SO2 generation sites while maintaining the original host-guest properties of pillar[5]arenes. Herein, a fluorescent nanoparticle with the ability to generate SO2 was fabricated through the co-assembly of DNSB-modified-pillar[5]arene (P5DNSB) and amphiphilic tetraphenyl-PEG (TPE-PEG) in aqueous media. Meanwhile, the target guest (NH2-PEG-FA) could be encapsulated into the roomy cavity of pillar[5]arene by means of host-guest interaction. The resulting nanoparticles (PSTPE-FA NPs) display several remarkable features: (Ⅰ) They possess dual glutathione (GSH) recognition motifs, which serve to enhance the release kinetics of SO2. This enables a more efficient and controlled release of SO2, thereby optimizing its potential therapeutic effects. (Ⅱ) The incorporation of targeting ligands allows for selective cytotoxicity towards tumor cells. In other words, these nanoparticles can specifically target and exert harmful effects on cancerous cells while minimizing damage to normal tissues and cells, thus improving the precision and safety of the treatment approach. (Ⅲ) The surface modification of pillar[5]arene with TPE-PEG endows the nanoparticles with excellent dispersibility in aqueous environments. Moreover, it also confers enhanced biocompatibility, ensuring that the nanoparticles can interact with biological systems without causing significant adverse reactions. Additionally, the fluorescence properties provided by this modification offer a convenient means for tracking and monitoring the nanoparticles within biological systems. Collectively, this novel nanoparticle embodies a pioneering strategy that employs macrocyclic compounds as SO2 gas donors to trigger cellular apoptosis. It also provides fresh perspectives and valuable insights into gas-based therapy, opening up new avenues for the development of more effective cancer treatment methods.

    Scheme 1

    Scheme 1.  Chemical structures of 2, 4-dinitrobenzene sulfonic acid-modified-pillar[5]arene (P5DNSB), tetraphenyl-PEG (TPE-PEG) and target guest (NH2-PEG-FA) and cartoon representations of the GSH responsiveness of the self-assembled NPs for SO2 gas therapy to induce ROS upregulation and consequent cancer cell apoptosis.

    The host molecule P5DNSB was synthesized from ethoxy-pillar[5]arene via three steps (Scheme S1 in Supporting information) and characterized by employing 1H NMR, 13C NMR, and HR-ESI-MS technologies (Figs. S1–S3 in Supporting information). On the other hand, the host-guest interaction between P5DNSB and NH2-PEG-FA was affirmed by 1H NMR spectra of pillar[5]arene and a model guest (Fig. S13 in Supporting information). Through the co-assembly of P5DNSB, the target molecule NH2-PEG-FA, and amphiphilic fluorescent TPE-PEG in water, PSTPE-FA nanoparticles, which serve as a GSH-responsive SO2 nanogenerator, were constructed successfully. The PSTPE-FA nanoparticles were characterized by various methods. The SEM image in Fig. 1a shows the clear sphericity and good dispersion of the prepared PSTPE-FA NPs. Furthermore, the solution of PSTPE-FA NPs displays a distinct blue-green fluorescence (Fig. 1a, inset). The size of PSTPE-FA NPs is approximately 160 nm according to the DLS study (Fig. 1b), which is consistent with the SEM result. X-ray photoelectron spectroscopy (XPS) verified the presence of S element in PSTPE-FA NPs. As shown in Fig. 1c, the binding energies of 168.28 eV and 169.54 eV can be attributed to S 2p1/2 and S 2p3/2, respectively. The TEM image revealed solid particles for the PSTPE-FA NPs, as depicted in Fig. 1d. Meanwhile, the TEM-EDS spectra showed that PSTPE-FA NPs are composed of C, N, O, and S elements. And all these elements are distributed uniformly over the particles.

    Figure 1

    Figure 1.  (a) SEM and photo picture (inset) of PSTPE-FA nanoparticles. (b-d) DLS, binding energy and TEM-EDS studies of PSTPE-FA nanoparticles, respectively.

    In previous studies, it has been established that 2, 4-dinitrobenzenesulfonate is capable of releasing SO2 upon stimulation by glutathione (GSH) [29]. Given the substantial quantity of GSH present in tumor cells, our PSTPE-FA NPs are able to promote the release of SO2 within these cells. Firstly, the release of SO2 induced by GSH was detected using DEACA as a fluorescent probe in an in vitro setting. The fluorescence intensity was measured at an emission wavelength of 483 nm with the help of a fluorescence spectrophotometer. Specifically, the concentration was taken as the horizontal coordinate, while the fluorescence intensity measured in the corresponding concentration solution at 483 nm was set as the vertical coordinate. The standard curve of SO2 release was fitted (Fig. 2a). The linear equations of the standard curve are Y = 307.46x + 21, 575.96 (R2 = 0.991). Evidently, for all tested concentrations, after adding the same concentration of GSH, the fluorescence intensity gradually rises with time, and the production of SO2 in the solution can reach approximately 120 mmol/L within 8 h (Fig. 2b). A similar tendency was observed in Fig. 2c, where the fluorescence intensity increased with time as the GSH concentration rose. At a low GSH concentration, the SO2 release of PSTPE-FA NPs is extremely small, and the SO2 release rate can reach 80% when the GSH concentration is 0.5 mg/mL.

    Figure 2

    Figure 2.  (a) Standard curve for SO2 release. (b) The release of SO2 from PSTPE-FA NPs at various concentrations in response to GSH stimulation. (c) SO2 release rate of PSTPE-FA NPs under different GSH stimulus responses.

    Subsequently, we examined the GSH-induced release of SO2 within tumor cells. As shown in Fig. 3a, MCF-7 cells incubated with PSTPE NPs exhibited homogeneous blue fluorescence throughout the cells, which originated from the SO2-conjugated fluorescent probe DEACA, indicating the successful internalization of PSTPE NPs into tumor cells and the intracellular GSH-triggered release of SO2. The fluorescence density in control cells was only 1% of that of PSTPE NP-treated cells. Due to the oxidative nature of the released SO2 and the consumption of GSH during the release of SO2, it was anticipated that the ROS level would increase in NP-treated cancer cells [25]. To verify this theory, the ROS level in MCF-7 cells with or without treatment using PSTPE NPs was determined via fluorescent image by using DCF as the fluorescent probe. As shown in Fig. 3b, green fluorescence was clearly observed in the PSTPE NP-treated cells, while almost no fluorescence can be observed in the control group, indicating a significant upregulation of the ROS level in MCF-7 cells after incubation with PSTPE NPs. The released SO2 and increased ROS levels would ultimately induce high oxidative stress and cause damages to nuclear DNA in tumor cells, leading to the apoptosis of cancer cells [30].

    Figure 3

    Figure 3.  Fluorescent images of SO2 release (a) and the increase of ROS (b) in MCF-7 cells. The scale bar is 100 µm.

    The ability to target specific cells constitutes a crucial parameter when it comes to exploring the therapeutic efficacy of nanomaterials. In this regard, we probed into the targeting ability of PSTPE-FA NPs towards MCF-7 cells through quantitative flow cytometry analysis. Obviously, the cells treated with PSTPE-FA NPs showed stronger fluorescence than that of PSTPE NPs. However, when MCF-7 cells treated with PSTPE-FA NPs + Folate, the fluorescence intensity was decreased approximately 6-fold with that in PSTPE-FA NPs (Fig. S14 in Supporting information), this is due to free folate as competitor to decrease the uptake of PSTPE-FA NPs in MCF-7 cells.

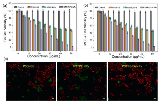
    To evaluate the anticancer effect, the in vitro cytotoxicity of P5DNSB, PSTPE and PSTPE-FA NPs was evaluated by MTT assays in C6 and MCF-7 cells, respectively. As shown in Figs. 4a and b, cell viabilities in P5DNSB, PSTPE and PSTPE-FA NPs groups all decreased with the concentration increased. When at a certain concentration, cell viability in groups P5DNSB and PSTPE is almost the same, whereas cell viability in group PSTPE-FA was significantly lower than that in groups P5DNSB and PSTPE. The cell viability decreased to 1.6% (C6) and 2.1% (MCF-7) when the concentration of PSTPE-FA NPs was 50 µg/mL, demonstrating that PSTPE-FA NPs with both targeting and SO2 release properties exhibited excellent anticancer effect. In addition, to further observe the targeted and SO2 gas therapeutic effect of the obtained PSTPE-FA NPs, calceinacetoxymethyl (Calcein-AM) and propidium iodide (PI) staining was used to differentiate dead (red) and live (green) cells (Fig. 4c). When MCF-7 cells were treated with P5DNSB and PSTPE, both green and red fluorescence were observed, indicating that MCF-7 cells partially died. However, after MCF-7 cells treated with PSTPE-FA NPs, almost all the cells died and appeared in red fluorescence, indicating that PSTPE-FA NPs exhibited the best anticancer activity.

    Figure 4

    Figure 4.  (a) Cell viabilities of C6 cells cultivated with P5DNSB, PSTPE and PSTPE-FA NPs. n = 3. (b) Cell viabilities of MCF-7 cells cultivated with P5DNSB, PSTPE and PSTPE-FA NPs. n = 3. (c) Fluorescence images of Calcein AM (live cells, green) and PI (dead cells, red) contained MCF-7 cells after different treatments. Scale bar = 20 µm, [C] = 50 µg/mL.

    In conclusion, a novel pillar[5]arene modified with 2, 4-dinitrobenzene sulfonic acid (DNSB) was successfully prepared. It can self-assemble into fluorescent nanoparticles (PSTPE NPs) in water when combined with tetraphenyl-PEG (TPE-PEG). The target guest (NH2-PEG-FA) can be encapsulated within the PSTPE NPs through pillar[5]arene-based host-guest interaction. The resulting nanoparticles (PSTPE-FA NPs) exhibit several distinctive features: (Ⅰ) They possess dual glutathione (GSH) recognition motifs, which enhance the release kinetics of SO2. This enables a more efficient and controlled release of SO2, optimizing its potential for exerting therapeutic effects. (Ⅱ) The incorporation of targeting ligands allows for selective cytotoxicity towards tumor cells. That is to say, these nanoparticles can specifically target cancerous cells and cause damage to them while minimizing harm to normal cells, thereby improving the precision and safety of the treatment approach. (Ⅲ) The surface modification of pillar[5]arene with TPE-PEG endows the nanoparticles with excellent dispersibility in aqueous environments. Moreover, it also confers enhanced biocompatibility, ensuring that the nanoparticles can interact with biological systems without causing significant adverse reactions. Additionally, the fluorescence properties provided by this modification offer a convenient means for tracking and monitoring the nanoparticles within biological systems. Collectively, PSTPE-FA NPs represent a pioneering approach that harnesses macrocyclic compounds as SO2 gas donors to trigger cellular apoptosis. They also offer novel insights into gas-based therapy, opening up new possibilities for the development of more effective cancer treatment methods.

    The authors declare that they have no known competing financial interests or personal relationships that could have appeared to influence the work reported in this paper.

    This work was supported by the High-level Talent Cultivation Project of Nantong University. We also thank Nantong University Analysis & Testing Center for characterization.

    Supplementary material associated with this article can be found, in the online version, at doi:10.1016/j.cclet.2024.110808.


    1. [1]

      Y. Zhang, P. He, P. Zhang, et al., Adv. Funct. Mater. 10 (2021) 2001974.

    2. [2]

      W. Fan, B.C. Yung, X. Chen, Angew. Chem. Int. Ed. 57 (2018) 8383–8394. doi: 10.1002/anie.201800594

    3. [3]

      D.W. Zheng, B. Li, C.X. Li, et al., Adv. Mater. 29 (2017) 1703822. doi: 10.1002/adma.201703822

    4. [4]

      W.L. Wan, Y.J. Lin, H.L. Chen, et al., J. Am. Chem. Soc. 139 (2017) 12923–12926. doi: 10.1021/jacs.7b07492

    5. [5]

      J. Kang, Z. Li, C.L. Organ, et al., J. Am. Chem. Soc. 138 (2016) 6336–6339. doi: 10.1021/jacs.6b01373

    6. [6]

      W. Fan, N. Lu, P. Huang, et al., Angew. Chem. Int. Ed. 56 (2017) 1229–1233. doi: 10.1002/anie.201610682

    7. [7]

      W. Shen, W. Liu, H. Yang, et al., Biomaterials 178 (2018) 706–719. doi: 10.1016/j.biomaterials.2018.02.011

    8. [8]

      J.J. Day, D.L. Neill, S. Xu, M. Xian, Org. Lett. 19 (2017) 3819–3822. doi: 10.1021/acs.orglett.7b01693

    9. [9]

      Y.C. Jeong, D.G. Park, E. Kim, K.H. Ahn, S.I. Yang, Chem. Commun. 42 (2006) 1881–1883. doi: 10.1039/b600754f

    10. [10]

      T. Ogoshi, S. Kanai, S. Fujinami, T.A. Yamagishi, Y. Nakamoto, J. Am. Chem. Soc. 130 (2008) 5022–5023. doi: 10.1021/ja711260m

    11. [11]

      M. Wang, Q. Li, E. Li, et al., Angew. Chem. Int. Ed. 60 (2021) 8115–8120. doi: 10.1002/anie.202013701

    12. [12]

      K.X. Teng, L.Y. Niu, Q.Z. Yang, Chem. Sci. 13 (2022) 5951–5956. doi: 10.1039/d2sc01469f

    13. [13]

      Y. Wang, N. Han, X.L. Li, R.Z. Wang, L.B. Xing, ACS Appl. Mater. Interfaces 14 (2022) 45734–45741. doi: 10.1021/acsami.2c14168

    14. [14]

      K. Wada, M. Suzuki, T. Kakuta, et al., Angew. Chem. Int. Ed. 62 (2023) e202217971. doi: 10.1002/anie.202217971

    15. [15]

      K. Yang, K. Ma, M. Yang, et al., Chem. Commun. 59 (2023) 3779–3782. doi: 10.1039/d3cc00233k

    16. [16]

      X. Tian, S. Li, K. Velmurugan, et al., Mater. Chem. Front. 7 (2023) 2484–2492. doi: 10.1039/d3qm00153a

    17. [17]

      T. Zhao, J. Yi, C. Liu, et al., Angew. Chem. Int. Ed. 62 (2023) e202302232. doi: 10.1002/anie.202302232

    18. [18]

      H. Zhu, J. Liu, Y. Wu, et al., J. Am. Chem. Soc. 145 (2023) 11130–11139. doi: 10.1021/jacs.3c00711

    19. [19]

      I.M. Andrei, W. Chen, M. Baaden, S.P. Vincent, M. Barboiu, J. Am. Chem. Soc. 145 (2023) 21904–21914. doi: 10.1021/jacs.3c06335

    20. [20]

      Y. Fan, S. Fan, L. Liu, et al., Chem. Sci. 14 (2023) 11121–11130. doi: 10.1039/d3sc04358d

    21. [21]

      J. Ding, Z. Zhu, M. Wei, B. Li, L. Wu, Chem. Commun. 59 (2023) 12895–12898. doi: 10.1039/d3cc04060g

    22. [22]

      T.N. Gao, S. Huang, R. Nooijen, et al., Angew. Chem. Int. Ed. 63 (2024) e202403474. doi: 10.1002/anie.202403474

    23. [23]

      L. Zhou, Y. Zhou, L. Fang, et al., Chin. Chem. Lett. 35 (2024) 109509. doi: 10.1016/j.cclet.2024.109509

    24. [24]

      Y. Wang, H. Zhong, J. Yang, Y. Yao, L. Li, Chin. Chem. Lett. 34 (2023) 108452. doi: 10.1016/j.cclet.2023.108452

    25. [25]

      Y. Wang, J. Ming, Z. Chen, et al., Chem. Commun. 56 (2020) 10642–10645. doi: 10.1039/d0cc04149a

    26. [26]

      Y.Y. Liu, X.Y. Yu, Y.C. Pan, et al., Sci. China Chem. 67 (2024) 1397–1441. doi: 10.1007/s11426-024-1971-4

    27. [27]

      Y. Wang, Y. Wen, Y. Qu, Z. Pei, Y. Pei, J. Colloid Interf. Sci. 615 (2022) 386–394. doi: 10.1016/j.jcis.2022.01.189

    28. [28]

      T. Chen, J. Wang, R. Tang, et al., Chin. Chem. Lett. 34 (2023) 108088. doi: 10.1016/j.cclet.2022.108088

    29. [29]

      Y. Zhang, H. Zhang, P. He, et al., J. Mater. Chem. B 9 (2021) 187–194. doi: 10.1039/d0tb02097d

    30. [30]

      Y. Zhang, X. Liu, P. He, et al., Biomacromolecules 24 (2023) 4316–4327. doi: 10.1021/acs.biomac.3c00767

  • Scheme 1  Chemical structures of 2, 4-dinitrobenzene sulfonic acid-modified-pillar[5]arene (P5DNSB), tetraphenyl-PEG (TPE-PEG) and target guest (NH2-PEG-FA) and cartoon representations of the GSH responsiveness of the self-assembled NPs for SO2 gas therapy to induce ROS upregulation and consequent cancer cell apoptosis.

    Figure 1  (a) SEM and photo picture (inset) of PSTPE-FA nanoparticles. (b-d) DLS, binding energy and TEM-EDS studies of PSTPE-FA nanoparticles, respectively.

    Figure 2  (a) Standard curve for SO2 release. (b) The release of SO2 from PSTPE-FA NPs at various concentrations in response to GSH stimulation. (c) SO2 release rate of PSTPE-FA NPs under different GSH stimulus responses.

    Figure 3  Fluorescent images of SO2 release (a) and the increase of ROS (b) in MCF-7 cells. The scale bar is 100 µm.

    Figure 4  (a) Cell viabilities of C6 cells cultivated with P5DNSB, PSTPE and PSTPE-FA NPs. n = 3. (b) Cell viabilities of MCF-7 cells cultivated with P5DNSB, PSTPE and PSTPE-FA NPs. n = 3. (c) Fluorescence images of Calcein AM (live cells, green) and PI (dead cells, red) contained MCF-7 cells after different treatments. Scale bar = 20 µm, [C] = 50 µg/mL.

  • 加载中
计量
  • PDF下载量:  1
  • 文章访问数:  1934
  • HTML全文浏览量:  53
文章相关
  • 发布日期:  2025-09-15
  • 收稿日期:  2024-09-30
  • 接受日期:  2024-12-26
  • 修回日期:  2024-12-16
  • 网络出版日期:  2024-12-27
通讯作者: 陈斌, bchen63@163.com
  • 1. 

    沈阳化工大学材料科学与工程学院 沈阳 110142

  1. 本站搜索
  2. 百度学术搜索
  3. 万方数据库搜索
  4. CNKI搜索

/

返回文章