Berberrubine-mediated pH indicator response enhances the efficacy of hydroxycamptothecin by reversing lysosomal drug resistance

Daili Liu Changxiang Yu Liyuan Lin Zhidong Liu Guiqian Fang Qingqiang Yao Qixin Chen Xintian Shao

Citation:  Daili Liu, Changxiang Yu, Liyuan Lin, Zhidong Liu, Guiqian Fang, Qingqiang Yao, Qixin Chen, Xintian Shao. Berberrubine-mediated pH indicator response enhances the efficacy of hydroxycamptothecin by reversing lysosomal drug resistance[J]. Chinese Chemical Letters, 2025, 36(9): 110718. doi: 10.1016/j.cclet.2024.110718 shu

Berberrubine-mediated pH indicator response enhances the efficacy of hydroxycamptothecin by reversing lysosomal drug resistance

English

  • Drug resistance in cancer cells poses a significant challenge in chemotherapy, mainly leading to diminished drug efficacy and, consequently, treatment failure [1-3]. This phenomenon is notably prevalent, with drug resistance being implicated in up to 90% of cancer-related deaths due to tumor recurrence [4]. Despite the effectiveness and safety profiles of current chemotherapy agents, the resistance development through prolonged treatment remains a critical issue that undermines their therapeutic potential [1,4-8].

    One of the primary mechanisms of resistance for weakly alkaline anticancer drugs involves their sequestration in lysosomes [9,10]. These drugs, including hydroxycamptothecin (HCPT) [11-13], doxorubicin (DOX) [14,15], temozolomide (TMZ) [16-18], chlorambucil (CLB) [19,20], cisplatin (CDDP) [21,22], and 5-fluorouracil (5-FU) [23-25], are prone to accumulation and protonation in the acidic lysosomal environment. The hydrophobic properties of these drugs, combined with the influences of lysosomal membrane proteins, result in their extended retention and reduced efficacy, thereby contributing to drug resistance [9]. This lysosomal sequestration mechanism represents a noticeable barrier to effective cancer treatment [10].

    Addressing drug resistance through developing new therapeutics is a complex and high-risk process, mainly resulting in several novel drugs failing to achieve clinical application [26-29]. Consequently, overcoming resistance in existing clinical drugs with well-defined mechanisms has emerged as a more urgent and practical objective [9,10]. Current strategies, such as lysosomal alkalinization using chloroquine (CQ) or other compounds that elevate lysosomal pH, aim to counteract the protonation of drugs and mitigate drug resistance [30,31]. However, these compounds’ effectiveness is limited by its weak alkalinity (i.e., CQ: pKa 8.4) [32] and associated side effects (e.g., diarrhea), restricting its clinical applicability [33]. To enhance lysosomal alkalinization and overcome these limitations, there is a pressing need for more effective agents. Quaternary ammonium salts, characterized by their high pKa values [34], present a promising solution due to their remarkable alkalinizing potential, such as berberine (BBR) with a pKa value of 11.5 [35]. Nevertheless, their mitochondrial-targeting properties, owing to their quaternary ammonium structure, limit their use in lysosomal alkalinization [36,37].

    In the present study, an innovative strategy was proposed to maximize lysosomal alkalinization by transporting quaternary ammonium salts berberrubine (BRB) into lysosomes to enhance their alkalinizing effects and facilitate drug escape from protonation-induced sequestration (Fig. 1a). The approach involved converting the quaternary ammonium structure of the salt (BRB-1) into a tertiary amine form (BRB-3) for lysosomal delivery. Upon entering the acidic environment of the lysosome, BRB-3 reverts to its quaternary ammonium form (BRB-1), resulting in a pH-responsive change (Fig. 1b). During this process, a significant amount of hydrogen ions (H+) is consumed, creating a deprotonation effect that establishes a proton-free environment, facilitating drug escape from the lysosomes. As a proof-of-concept, this novel strategy was developed using the commonly employed anticancer drug (hydroxycamptothecin (HCPT)), and its efficacy in HCPT-resistant HepG2/ADR cells was examined. Preliminary results indicated that the combination of HCPT with BRB substantially enhanced lysosomal alkalinization and deactivated lysosomal activity, resulting in the improved therapeutic outcomes compared with either agent alone. This approach not only holds promise for increasing the efficacy of HCPT, but also provides a new synergistic strategy for overcoming lysosomal drug resistance, potentially advancing related therapeutic technologies.

    Figure 1

    Figure 1.  Schematic diagram of BRB reversing drug resistance in lysosomes via a deprotonation mechanism. (a) The diagram illustrates how drug protonation leads to drug resistance and how BRB reverses this resistance through deprotonation. Conventional anticancer drugs, such as HCPT and DOX, are prone to protonation in lysosomes, forming a drug sequestration barrier that reduces their efficacy against the nucleus. BRB, with its pH-sensitive fluorescent response function, consumes H+ in the lysosomes, achieving deprotonation effect. By dismantling the protonation-induced sequestration barrier, the drug can more effectively target the nucleus, overcoming lysosomal protonation-induced drug resistance and enhancing anticancer efficacy. (b) In the acidic environment of lysosomes, drugs undergo protonation, leading to their accumulation in the lysosome. BRB aids in overcoming this lysosomal sequestration barrier by neutralizing the acidic conditions, thereby inducing a deprotonation effect that facilitates drug escape.

    To maximize the deprotonation effect and facilitate the escape of drugs from lysosomal sequestration, it is essential to develop lysosome-targeting agents with potent alkalizing capabilities [34]. Among various alkaloids, quaternary ammonium salts or guanidine compounds, due to their high pKa values, exhibit notable alkalizing properties and are promising candidates [34]. However, these quaternary ammonium salts typically target mitochondria via their positively charged nitrogen ions, which are employed for mitochondrial labeling or delivery [36,37], making it challenging for them to enter and act in lysosomes. Additionally, phenols are highly sensitive to electronic rearrangement under different pH conditions [38], potentially forming various tautomeric structures.

    To address these challenges, a derivative of quaternary ammonium salt was designed based on BBR. By removing the methyl group from the methoxy group of the conjugated structure, BBR was changed into BRB with a phenolic structure. BRB can form multiple tautomeric structures through electronic rearrangement under different pH levels, potentially including three distinct forms (Fig. 2a) [39]. At high pH levels, the quaternary ammonium nitrogen ion in BRB can convert to a tertiary amine structure (i.e., BRB-1 to BRB-3), thereby masking its mitochondrial targeting properties and initiating lysosomal targeting. Upon entering the lysosome, the tertiary amine form of BRB-3 may react with H+ in the acidic environment, converting back to its quaternary ammonium form, BRB-1. This process facilitates the effective transport of this high pKa agent into the lysosome, alkalinizing the lysosomal environment and optimizing deprotonation. We observed the changes in 1H NMR of BRB under acidic and alkaline condition, indicating the different in pH environment cause changes in the BRB structure (Fig. S1a in Supporting information). A shift was found in the distribution of the highest occupied molecular orbital (HOMO) electrons from BRB-1 to BRB-3, and the electrons became more concentrated in the phenolic structure rather than being spread across the entire conjugated system. Meanwhile, the distribution of the lowest unoccupied molecular orbital (LUMO) electrons remained relatively unchanged (Fig. 2a).

    Figure 2

    Figure 2.  Construction of BRB and its optical characteristics. (a) The transformation of the mitochondrial-targeting quaternary ammonium ion (BBR) to the lysosomal-targeting tertiary amine form (BRB-3). Reagents and reaction conditions, i: alumina bath, microwave, 5 min. (b) Fluorescence spectral characteristics of BRB, Ex: 488 and 561 nm. (c) Fluorescence spectral changes of BRB in different pH buffers. (d) Fluorescence spectral changes of BRB in different pH buffers. (e) Color changes of BRB in different pH buffers under daylight. BRB: 10 µmol/L. Data are presented as mean ± SEM (n = 3). **P < 0.01, ***P < 0.001, ****P < 0.0001.

    To validate the proposed strategy, the spectral characteristics of BRB need to be further studied. BRB has a large conjugated system, and its quantum yield is measured to be 0.4 [40]. We observed that the ultraviolet (UV) spectra of BRB were analyzed in phosphate-buffered saline (PBS) at various pH levels (Fig. S1b in Supporting information). The results indicated that BRB exhibited multiple absorption wavelengths at different pH levels, confirming that BRB has different structural forms responsive to varying pH conditions. Fluorescence emission from BRB was detected when excited with wavelengths of 488 and 561 nm (Fig. 2b). Specifically, BRB showed increased fluorescence in acidic environments when excited at 488 nm (Fig. 2c), and also exhibited enhanced fluorescence in basic environments when excited at 561 nm (Fig. 2d). Additionally, BRB demonstrated remarkable stability in the presence of different interfering substances, maintaining consistent performance across different pH conditions when excited with both 488 and 561 nm (Figs. S1c–f in Supporting information). Additionally, a color change of BRB was found in various pH buffers: it appeared green in low pH buffers and transitioned to a brownish-red hue as the pH increased (Fig. 2e). This color shift could be attributed to BRB functioning as BRB-1 in acidic environments (low pH) and transforming into BRB-2 and BRB-3 forms in neutral and basic environments (high pH). Owing to the larger conjugated system of BRB-3, a significant red shift in wavelength was noted in high pH buffers, changing the color from green to brownish-red. In summary, BRB functions as a quaternary ammonium salt at low pH conditions and as a tertiary amine at high pH conditions.

    To further validate the strategy, the targeting of organelles and fluorescence response of BRB at the subcellular level were studied. Initially, a drug-resistant HepG2 cell line (HepG2/ADR) was established using HCPT to assess the effects of BRB on resistant cells (Fig. S2a in Supporting information). It was revealed that the quaternary ammonium salt BBR was predominantly localized in the Mito tracker area [41], as evidenced by co-staining experiments with a high Pearson correlation coefficient (PCC) value of 0.85 (Figs. S2b and c in Supporting information). In contrast, upon modification of BBR to BRB, a significant change in targeting was found. BRB exhibited a punctate distribution in both the green and red fluorescence channels with a PCC value of 0.98 (Figs. S2d–f in Supporting information), aligning with the morphology typically associated with lysosomes, as previously reported [42]. Further co-localization studies using Lyso tracker [43] revealed a significant overlap in fluorescence signals, as reflected by a high PCC value of 0.86 (Figs. S2g–i in Supporting information). This high PCC indicates that BRB successfully targeted and localized within lysosomes. Moreover, BRB demonstrated minimal overlap with other organelle trackers, as evidenced by low PCC values, suggesting limited entrance into non-lysosomal organelles (Figs. S3a–g in Supporting information). These findings support the conclusion that BRB is effectively targeted to lysosomes, distinguishing it from its precursor, BBR, in terms of subcellular localization.

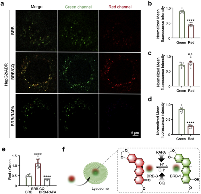
    Previous studies have demonstrated that BRB exhibited distinct colorimetric responses across different pH conditions. To explore whether BRB's colorimetric changes would be consistent in the lysosomal microenvironment, experiments were conducted to modulate lysosomal pH. Notably, CQ [30,31] was utilized to increase lysosomal pH, while rapamycin (RAPA) [44] was employed to decrease it (Fig. 3a). The findings revealed that in the untreated control group, BRB's green fluorescence was more intense than its red fluorescence (Fig. 3b). This observation suggests that in the acidic lysosomal environment, BRB predominantly exists in its BRB-1 form, while BRB-3, binding to H+, converts to BRB-1. Upon treatment with CQ, elevating lysosomal pH, the binding of BRB-3 to H+ was inhibited. This resulted in a noticeable increase in red fluorescence and a corresponding decrease in green fluorescence (Fig. 3c). Conversely, treatment with RAPA, reducing lysosomal pH, facilitated the binding of BRB-3 to H+, leading to a decrease in red fluorescence (Fig. 3d). Therefore, the ratio of red to green fluorescence of BRB significantly varied with changes in lysosomal pH environment (Fig. 3e). These findings confirm that BRB functions as a pH-sensitive colorimetric indicator and effectively targets lysosomes (Fig. 3f), with its fluorescence properties reflecting changes in the lysosomal pH environment.

    Figure 3

    Figure 3.  pH indicator response of BRB in lysosomes. (a) Lysosomal imaging of BRB under different treatments: untreated, CQ-treated, and RAPA-treated conditions in green and red channels. (b) Relative average fluorescence intensity of BRB. (c) Relative average fluorescence intensity of BRB following CQ treatment. (d) Relative average fluorescence intensity of BRB following RAPA treatment. (e) Ratio of red-to-green fluorescence of BRB under untreated, CQ-treated, and RAPA-treated conditions. (f) Schematic illustration of the transformation of BRB-3 to BRB-1 in lysosomes in response to pH changes. BRB: 10 µmol/L. Data are presented as mean ± SEM (n = 10 cells). n.s., not significant. ****P < 0.0001.

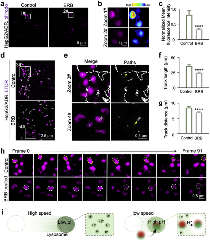
    Upon entering the acidic microenvironment of lysosomes, BRB induces a pH-dependent colorimetric change, which is likely associated with binding to H+ and subsequent electronic rearrangement, resulting in the formation of BRB-1 under acidic conditions. This process consumes a significant amount of H+ in lysosome, thereby alkalinizing the lysosomal environment. To verify this hypothesis, the pH-sensitive probe pHrodo [45] was employed to monitor variations in pH in lysosomes (Figs. 4a and b). A marked decrease was found in pHrodo fluorescence following BRB treatment (Fig. 4c), indicating successful alkalinization of the lysosomes by BRB. These findings prompted further investigation into the impact of lysosomal alkalinization on lysosomal activity.

    Figure 4

    Figure 4.  Effects of BRB on lysosomal alkalinization. (a) pHrodo fluorescence imaging of lysosomes under untreated and BRB treated conditions. (b) Zoom-in images of white rectangle in (a) and its intensity. (c) Normalized fluorescence intensity of pHrodo under untreated and BRB treated conditions (n = 10 cells). (d) Combined fluorescence imaging and trajectory plots of lysosomes using Lyso tracker under untreated and BRB treated conditions. (e) Zoom-in images of white rectangle in (d). (f) Length of lysosomal movement trajectories under untreated and BRB treated conditions (n = 532). (g) Distance traveled by lysosomes under untreated and BRB treated conditions (n = 532). (h) Lysosomal movement frames from 0 to 91 under untreated and BRB treated conditions. (i) Schematic representation of lysosomal movement before and after BRB-induced alkalinization. BRB: 10 µmol/L; Lyso tracker: 200 nmol/L. Data are presented as mean ± SEM. ****P < 0.0001.

    To minimize the errors in fluorescence quantification from BRB due to fluctuations in lysosomal pH, the Lyso tracker was utilized to trace lysosomal movement (Figs. 4d and e). The lysosomes in the untreated control group exhibited high activity, whereas BRB treatment led to a significant reduction in lysosomal motility (Figs. 4f and g). The observed differences in lysosomal movement (Fig. 4h) could be attributed to the alkalinization effect of BRB, likely impairing the lysosomes' acidic digestive capability, thereby resulting in a reduction in their movement (Fig. 4i) [46]. Additionally, the impact of BRB-induced lysosomal alkalinization was also reflected in changes in the levels of cathepsin B (CTSB), one of representative lysosomal enzymes (Figs. S4a and b in Supporting information).

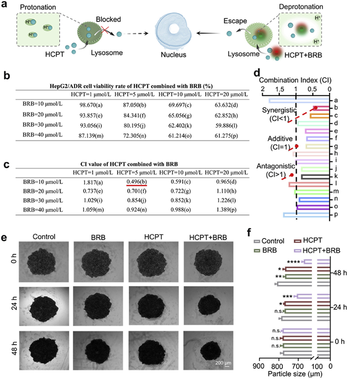
    BRB exhibits a remarkable ability to alkalinize lysosomes, thereby reducing their acidity. This alkalinization is crucial for reversing lysosomal drug sequestration in resistant cells. In HCPT-resistant cell lines, due to HCPT is a weakly alkaline compound with a pKa value of 8.56 [47], HCPT is easily protonated and trapped in lysosomes, which diminishes its effectiveness in the nucleus and leads to drug resistance. When used in combination, BRB alkalinizes the lysosomes, reduces their acidity, and promotes the escape of HCPT from the lysosomes, thereby overcoming drug resistance (Fig. 5a).

    Figure 5

    Figure 5.  BRB synergistically enhanced HCPT efficacy by alkalinizing lysosomes, effectively overcoming HCPT resistance. (a) Schematic diagram of HCPT resistance and BRB coordinating HCPT's escape from lysosomes by alkalinizing lysosomes. (b) Cell viability rate of HCPT plus BRB. (c) CI value of HCPT plus BRB. (d) Histogram of c, synergistic (CI < 1), additive (CI = 1), and antagonistic (CI > 1) effects. (e) The growth of serum-starved HepG2/ADR cell spheroids untreated or treated with BRB (10 µmol/L), HCPT (5 µmol/L), and HCPT (5 µmol/L) + BRB (10 µmol/L). (f) The particle size of e. Data are presented as mean ± SEM (n = 10). P < 0.05, **P < 0.01, ***P < 0.001, ****P < 0.0001.

    To validate this hypothesis, cytotoxicity assays were carried out. It was revealed that both BRB and HCPT alone had minimal toxicity effects on resistant cells. However, the combination of BRB with HCPT resulted in a significant elevation in cytotoxicity (Fig. S4c in Supporting information). The inhibitory effect of HCPT on resistant cells was markedly enhanced in the presence of varying concentrations of BRB (Fig. 5b).

    To determine the optimal combination dosage, the combination index (CI) is used to evaluate the combined effects of BRB and HCPT. CI values were calculated using CompuSyn software based on the formula introduced by Chou and Talalay, which quantifies synergism or antagonism for two drugs [48]. Among them, the CI values can be categorized into synergistic effects (CI < 1), additive effects (CI = 1), and antagonistic effects (CI > 1). We observed that as the concentration of BRB increased, the CI value became larger, indicating that high concentrations of BRB led to an antagonistic effect in the combination treatment. Although higher drug doses exhibited more significant cytotoxicity, this not only reduced the optimal therapeutic efficiency but also increased the likelihood of side effects. Therefore, a smaller CI value indicates better treatment effects. We observed that optimal CI was identified as HCPT (5 µmol/L) in conjunction with BRB (10 µmol/L) (Fig. 5c). At this CI value, the HCPT-BRB exhibited the most effective synergistic effect (Fig. 5d). When compared to the individual usage of BRB or HCPT, the HCPT-BRB exhibited significantly enhanced inhibition of cancerous cell migration and invasion (Figs. S4d–g in Supporting information). Additionally, the HCPT-BRB effectively suppressed tumor spheroid growth, outperforming either BRB or HCPT alone (Figs. 5e and f).

    In conclusion, these experiments demonstrated that BRB could synergistically enhance the efficacy of HCPT by facilitating the deprotonation of lysosomes in resistant cells. This mechanism aids HCPT in escaping lysosomal sequestration, effectively reversing drug resistance.

    In this study, the quaternary ammonium salt BRB was effectively delivered into lysosomes, resulting in optimal lysosomal alkalization and establishing a deprotonated environment that aids in reversing lysosomal drug resistance. This strategy could increase pH levels in lysosomes, reducing their protonation ability. As a result, the anticancer drug HCPT could escape from lysosomes more effectively, thereby significantly enhancing its anticancer efficacy.

    BRB plays a pivotal role in developing this strategy with dual functionality. Firstly, the quaternary ammonium structure of BRB provides potent alkalizing capabilities, effectively altering the lysosomal microenvironment. Secondly, the hydroxyl groups in the conjugated structure of BRB act as a pH-sensitive colorimetric indicator, where variations in the green-to-red fluorescence ratio reflect changes in lysosomal pH. BRB not only significantly alkalizes lysosomes, but also causes lysosomal activity to become less active.

    To validate the efficacy of BRB, it was combined with the anticancer drug HCPT for the study of drug resistance. The results indicated that BRB's alkalizing effect markedly enhanced HCPT's toxicity against resistant cells. Furthermore, experiments involving cell migration, invasion, and tumor spheroids demonstrated that the combination of HCPT with BRB was more effective than using HCPT or BRB alone.

    The abovementioned results confirmed the effectiveness of the proposed strategy in overcoming lysosomal resistance and successfully reversing drug resistance. This new approach is not only effective for HCPT, but also provides potential solutions for other drugs constrained by lysosomal resistance, thereby advancing research on overcoming drug resistance and related therapeutic technologies.

    The authors declare that they have no known competing financial interests or personal relationships that could have appeared to influence the work reported in this paper.

    Daili Liu: Writing – original draft, Formal analysis, Conceptualization. Changxiang Yu: Writing – original draft, Visualization, Validation. Liyuan Lin: Methodology, Data curation. Zhidong Liu: Writing – review & editing, Writing – original draft, Supervision, Funding acquisition, Formal analysis. Guiqian Fang: Writing – review & editing, Writing – original draft, Resources, Project administration, Methodology, Investigation. Qingqiang Yao: Writing – original draft, Validation, Project administration, Data curation, Conceptualization. Qixin Chen: Writing – review & editing, Writing – original draft, Conceptualization. Xintian Shao: Writing – review & editing, Writing – original draft, Visualization, Investigation.

    This research is supported by Young Elite Scientists Sponsorship Program by China Association for Science and Technology (No. CACM-2023-QNRC1–02), Shandong Province Key R&D Program (Major Technological Innovation Project) (No. 2021CXGC010501), National Natural Science Foundation of China (No. 22107059), Natural Science Foundation of Shandong Province (No. ZR2021QH057), Program for Youth Innovation Technology in Colleges and Universities of Shandong Province of China (No. 2021KJ035), Taishan Scholars Program (No. TSQN202211221), Shandong Science Fund for Excellent Young Scholars (No. ZR2022YQ66), Funded by Shandong Postdoctoral Science Foundation (No. SDCX-ZG-202400084), and the National Administration of Traditional Chinese Medicine Young Qihuang Scholar Project.

    Supplementary material associated with this article can be found, in the online version, at doi:10.1016/j.cclet.2024.110718.


    1. [1]

      N. Vasan, J. Baselga, D.M. Hyman, Nature 575 (2019) 299–309. doi: 10.1038/s41586-019-1730-1

    2. [2]

      L. Zhao, X. Guo, Z. Zhang, et al., Chin. Chem. Lett. 35 (2024) 109506. doi: 10.1016/j.cclet.2024.109506

    3. [3]

      K. Zhang, H. Ying, R. Zhao, Y. Chen, Q. Deng, Chin. Herb. Med. 14 (2022) 111–116.

    4. [4]

      K. Sunwoo, M. Won, K.P. Ko, et al., Chem 6 (2020) 1408–1419. doi: 10.1016/j.chempr.2020.03.004

    5. [5]

      R. Nussinov, C.J. Tsai, H. Jang, Drug Resist. Updat. 59 (2021) 100796. doi: 10.1016/j.drup.2021.100796

    6. [6]

      J. Zhai, Z. Song, H. Chang, et al., Chin. Herb. Med. 14 (2022) 79–89.

    7. [7]

      Y. Tian, B. Ma, S. Yu, et al., Chin. Herb. Med. 15 (2023) 169–180.

    8. [8]

      J. Guo, M.F. Wang, Y. Zhu, et al., Acta Mater. Med. 2 (2023) 172–190.

    9. [9]

      N.A. Hussein, S. Malla, M.A. Pasternak, et al., Drug Resist. Update. 57 (2021) 100769. doi: 10.1016/j.drup.2021.100769

    10. [10]

      B. Zhitomirsky, Y.G. Assaraf, Drug Resist. Update. 24 (2016) 23–33. doi: 10.1016/j.drup.2015.11.004

    11. [11]

      J.F. Pizzolato, L.B. Saltz, Lancet 361 (2003) 2235–2242. doi: 10.1016/S0140-6736(03)13780-4

    12. [12]

      L. Jing, S. Shao, Y. Wang, et al., Theranostics 6 (2016) 40–53. doi: 10.7150/thno.13250

    13. [13]

      G. Li, Q. Jin, F. Xia, et al., Acta Mater. Med. 2 (2023) 54–63.

    14. [14]

      M. Chen, Y. Qiao, J. Cao, et al., J. Nanobiotechnol. 20 (2022) 273. doi: 10.1186/s12951-022-01491-w

    15. [15]

      J.R. Lakkakula, P. Gujarathi, P. Pansare, et al., Carbohyd. Polym. 259 (2021) 117696. doi: 10.1016/j.carbpol.2021.117696

    16. [16]

      X. Meng, Y. Zhao, B. Han, et al., Nat. Commun. 11 (2020) 594. doi: 10.1038/s41467-019-14036-x

    17. [17]

      M.S. Tomar, A. Kumar, C. Srivastava, A. Shrivastava, Biochim. Biophys. Acta Rev. Cancer 1876 (2021) 188616. doi: 10.1016/j.bbcan.2021.188616

    18. [18]

      X.N. Zhang, K.D. Yang, C. Chen, et al., Cell Res. 31 (2021) 1072–1087. doi: 10.1038/s41422-021-00528-3

    19. [19]

      O. Al-Sawaf, C. Zhang, M. Tandon, et al., Lancet Oncol. 21 (2020) 1188–1200. doi: 10.1016/S1470-2045(20)30443-5

    20. [20]

      J.P. Sharman, M. Egyed, W. Jurczak, et al., Lancet 395 (2020) 1278–1291. doi: 10.1016/S0140-6736(20)30262-2

    21. [21]

      A. Agudo-López, E. Prieto-García, J. Alemán, et al., Mol. Cancer 16 (2017) 45. doi: 10.1186/s12943-017-0618-7

    22. [22]

      Z.M. Huang, M. Chinen, P.J. Chang, et al., Proc. Natl. Acad. Sci. U. S. A. 109 (2011) 553–558.

    23. [23]

      N. Ashwanikumar, N.A. Kumar, S.Asha Nair, et al., Acta Biomater. 10 (2014) 4685–4694. doi: 10.1016/j.actbio.2014.07.032

    24. [24]

      L. Metterle, C. Nelson, N. Patel, J. Am. Acad. Dermatol. 74 (2016) 552–557. doi: 10.1016/j.jaad.2015.09.040

    25. [25]

      M. Sabitha, N. Sanoj Rejinold, A. Nair, et al., Carbohyd. Polym. 91 (2013) 48–57. doi: 10.1016/j.carbpol.2012.07.060

    26. [26]

      D. Sun, W. Gao, H. Hu, S. Zhou, Acta Pharm. Sin. B 12 (2022) 3049–3062. doi: 10.1016/j.apsb.2022.02.002

    27. [27]

      D.G. Brown, H.J. Wobst, A. Kapoor, L.A. Kenna, N. Southall, Nat. Rev. Drug. Discov. 21 (2022) 793–794. doi: 10.1038/d41573-021-00190-9

    28. [28]

      G. Zhu, Y. Zhao, W. Zhang, et al., Chin. Chem. Lett. 35 (2024) 108466. doi: 10.1016/j.cclet.2023.108466

    29. [29]

      Y. Zhu, P. Li, C. Liu, et al., Chin. Chem. Lett. 34 (2023) 107543. doi: 10.1016/j.cclet.2022.05.057

    30. [30]

      J. Wang, L. Qiu, Theranostics 12 (2022) 3977–3994. doi: 10.7150/thno.70852

    31. [31]

      Y. Zeng, X. Zhang, D. Lin, J. Hematol. Oncol. 14 (2021) 189. doi: 10.1186/s13045-021-01199-8

    32. [32]

      E. Schrezenmeier, T. Dörner, Nat. Rev. Rheumatol. 16 (2020) 155–166. doi: 10.1038/s41584-020-0372-x

    33. [33]

      X. Yi, H. Ji, C. Wang, et al., Appl. Catal. B: Environ. 293 (2021) 120229. doi: 10.1016/j.apcatb.2021.120229

    34. [34]

      Y. Xu, Y. Liu, H. Zhou, et al., Talanta 251 (2023) 123738. doi: 10.1016/j.talanta.2022.123738

    35. [35]

      Z. Chen, Q. Ye, L. Liu, H. Dong, J. Chromatogr. Sci. 54 (2016) 88–95.

    36. [36]

      X.X. Fan, M.Z. Xu, E.L. Leung, Nano-Micro Lett. 12 (2020) 76. doi: 10.1007/s40820-020-0410-x

    37. [37]

      X. Shi, T. Zhang, H. Lou, et al., J. Med. Chem. 63 (2020) 11786–11800. doi: 10.1021/acs.jmedchem.0c00881

    38. [38]

      W. Chen, X. Ma, H. Chen, S.H. Liu, J. Yin, Coordin. Chem. Rev. 427 (2021) 213584. doi: 10.1016/j.ccr.2020.213584

    39. [39]

      A. Delgado-Camón, C. Jarne, V.L. Cebolla, et al., Tetrahedron 71 (2015) 6148–6154. doi: 10.1016/j.tet.2015.06.098

    40. [40]

      M.T. Meenu, A.R. Cherian, D.R. Sherin, et al., Dyes Pigm. 194 (2021) 109636. doi: 10.1016/j.dyepig.2021.109636

    41. [41]

      Z. Yang, L. Li, J. Ling, et al., Chem. Sci. 11 (2020) 8506–8516. doi: 10.1039/D0SC02837A

    42. [42]

      H. Fang, S. Yao, Q. Chen, et al., ACS Nano 13 (2019) 14426–14436. doi: 10.1021/acsnano.9b08011

    43. [43]

      H. Zhang, L. Shi, K. Li, et al., Angew. Chem. Int. Ed. 61 (2022) e202116439.

    44. [44]

      J. Zhou, S.H. Tan, V. Nicolas, et al., Cell Res. 23 (2013) 508–523. doi: 10.1038/cr.2013.11

    45. [45]

      K. Amunugama, G.R. Kolar, D.A. Ford, Front. Immunol. 12 (2021) 701227. doi: 10.3389/fimmu.2021.701227

    46. [46]

      X. Wang, S. Zhao, G. Fang, et al., Nanoscale 16 (2024) 8597–8606. doi: 10.1039/D4NR00451E

    47. [47]

      J. Zeng, J. Yu, J. Huang, P.R. Chang, J. Disper. Sci. Technol. 33 (2012) 293–306. doi: 10.1080/01932691.2011.562407

    48. [48]

      T.C. Chou, Pharmacol. Rev. 58 (2006) 621–681. doi: 10.1124/pr.58.3.10

  • Figure 1  Schematic diagram of BRB reversing drug resistance in lysosomes via a deprotonation mechanism. (a) The diagram illustrates how drug protonation leads to drug resistance and how BRB reverses this resistance through deprotonation. Conventional anticancer drugs, such as HCPT and DOX, are prone to protonation in lysosomes, forming a drug sequestration barrier that reduces their efficacy against the nucleus. BRB, with its pH-sensitive fluorescent response function, consumes H+ in the lysosomes, achieving deprotonation effect. By dismantling the protonation-induced sequestration barrier, the drug can more effectively target the nucleus, overcoming lysosomal protonation-induced drug resistance and enhancing anticancer efficacy. (b) In the acidic environment of lysosomes, drugs undergo protonation, leading to their accumulation in the lysosome. BRB aids in overcoming this lysosomal sequestration barrier by neutralizing the acidic conditions, thereby inducing a deprotonation effect that facilitates drug escape.

    Figure 2  Construction of BRB and its optical characteristics. (a) The transformation of the mitochondrial-targeting quaternary ammonium ion (BBR) to the lysosomal-targeting tertiary amine form (BRB-3). Reagents and reaction conditions, i: alumina bath, microwave, 5 min. (b) Fluorescence spectral characteristics of BRB, Ex: 488 and 561 nm. (c) Fluorescence spectral changes of BRB in different pH buffers. (d) Fluorescence spectral changes of BRB in different pH buffers. (e) Color changes of BRB in different pH buffers under daylight. BRB: 10 µmol/L. Data are presented as mean ± SEM (n = 3). **P < 0.01, ***P < 0.001, ****P < 0.0001.

    Figure 3  pH indicator response of BRB in lysosomes. (a) Lysosomal imaging of BRB under different treatments: untreated, CQ-treated, and RAPA-treated conditions in green and red channels. (b) Relative average fluorescence intensity of BRB. (c) Relative average fluorescence intensity of BRB following CQ treatment. (d) Relative average fluorescence intensity of BRB following RAPA treatment. (e) Ratio of red-to-green fluorescence of BRB under untreated, CQ-treated, and RAPA-treated conditions. (f) Schematic illustration of the transformation of BRB-3 to BRB-1 in lysosomes in response to pH changes. BRB: 10 µmol/L. Data are presented as mean ± SEM (n = 10 cells). n.s., not significant. ****P < 0.0001.

    Figure 4  Effects of BRB on lysosomal alkalinization. (a) pHrodo fluorescence imaging of lysosomes under untreated and BRB treated conditions. (b) Zoom-in images of white rectangle in (a) and its intensity. (c) Normalized fluorescence intensity of pHrodo under untreated and BRB treated conditions (n = 10 cells). (d) Combined fluorescence imaging and trajectory plots of lysosomes using Lyso tracker under untreated and BRB treated conditions. (e) Zoom-in images of white rectangle in (d). (f) Length of lysosomal movement trajectories under untreated and BRB treated conditions (n = 532). (g) Distance traveled by lysosomes under untreated and BRB treated conditions (n = 532). (h) Lysosomal movement frames from 0 to 91 under untreated and BRB treated conditions. (i) Schematic representation of lysosomal movement before and after BRB-induced alkalinization. BRB: 10 µmol/L; Lyso tracker: 200 nmol/L. Data are presented as mean ± SEM. ****P < 0.0001.

    Figure 5  BRB synergistically enhanced HCPT efficacy by alkalinizing lysosomes, effectively overcoming HCPT resistance. (a) Schematic diagram of HCPT resistance and BRB coordinating HCPT's escape from lysosomes by alkalinizing lysosomes. (b) Cell viability rate of HCPT plus BRB. (c) CI value of HCPT plus BRB. (d) Histogram of c, synergistic (CI < 1), additive (CI = 1), and antagonistic (CI > 1) effects. (e) The growth of serum-starved HepG2/ADR cell spheroids untreated or treated with BRB (10 µmol/L), HCPT (5 µmol/L), and HCPT (5 µmol/L) + BRB (10 µmol/L). (f) The particle size of e. Data are presented as mean ± SEM (n = 10). P < 0.05, **P < 0.01, ***P < 0.001, ****P < 0.0001.

  • 加载中
计量
  • PDF下载量:  0
  • 文章访问数:  1877
  • HTML全文浏览量:  75
文章相关
  • 发布日期:  2025-09-15
  • 收稿日期:  2024-09-29
  • 接受日期:  2024-12-03
  • 修回日期:  2024-11-25
  • 网络出版日期:  2024-12-09
通讯作者: 陈斌, bchen63@163.com
  • 1. 

    沈阳化工大学材料科学与工程学院 沈阳 110142

  1. 本站搜索
  2. 百度学术搜索
  3. 万方数据库搜索
  4. CNKI搜索

/

返回文章