A hierarchical hydrogel dressing with continuous biochemical gradient for immunoregulation, nerve repair and angiogenesis of refractory diabetes wounds

Xingchen Li Lin Guan Xiaoli Li Xiaolan Ou Wenlai Guo Andrei V. Zvyagin Wenrui Qu Bai Yang Quan Lin

Citation:  Xingchen Li, Lin Guan, Xiaoli Li, Xiaolan Ou, Wenlai Guo, Andrei V. Zvyagin, Wenrui Qu, Bai Yang, Quan Lin. A hierarchical hydrogel dressing with continuous biochemical gradient for immunoregulation, nerve repair and angiogenesis of refractory diabetes wounds[J]. Chinese Chemical Letters, 2025, 36(9): 110661. doi: 10.1016/j.cclet.2024.110661 shu

A hierarchical hydrogel dressing with continuous biochemical gradient for immunoregulation, nerve repair and angiogenesis of refractory diabetes wounds

English

  • Diabetic wounds are a prevalent complication among diabetic patients, often accompanied by serious bacterial infections and slow healing [1-5]. Chronic wounds trigger a wound-healing response comprising three distinct phases: inflammation, proliferation, and remodeling [6-9]. Unfortunately, diabetic wounds are typically chronic wounds, and these repair processes are impaired in chronic wounds, especially during the inflammatory phase. Due to the excessive inflammatory response, the abnormal conversion of M1 and M2 phenotypes in diabetic wounds would lead to a large accumulation of M1 macrophages, resulting in immune system disorders, including various inflammatory responses and difficulties in the generation of blood vessels and nerves [10,11]. Hence, modulation of macrophage polarization is a key strategy for the healing of diabetic wound.

    In recent years, hydrogels have gained enormous attention in wound healing [12,13]. As a soft material, the hydrogel can absorb wound exudate, prevent wound drying, and isolate wounds from the environment, which is an excellent choice for wound healing [14,15]. Due to their porous microstructure, hydrogels can efficiently load drugs or multifunctional materials. Various multifunctional hydrogels have been developed for wound repair. For instance, Li et al. developed a Bletilla striata polysaccharide hydrogel that promotes angiogenesis, modulates inflammatory responses, and enhances collagen regeneration [16]. Lin et al. used an emulsification solvent evaporation method to prepare puerarin-loaded nanoparticles and utilized a cell-penetrating peptide-poly(lactic-co-glycolic acid) copolymer as a drug carrier, providing antibacterial and antioxidant properties to promote wound healing [17]. Additionally, Kang et al. employed live Haematococcus (HEA) for a programmed treatment, which accelerated the healing of infected diabetic wounds by eliminating bacteria, providing oxygen, scavenging reactive oxygen species, and promoting angiogenesis [18]. However, the preparation processes of current multifunctional hydrogels are relatively complex, and they lack the capability for real-time monitoring of wound healing. Due to the sensitivity of skin tissue to electrical signals, conductive hydrogels can accelerate the healing of diabetic wounds by constructing cell pathways and increasing electrical transmission, which has aroused the great interest of the researchers [19-21]. However, most of the currently reported conductive hydrogels were composed of high concentrations of conductive nanofillers, such as metal-based nanomaterials, carbon-based nanomaterials, and conductive polymers, which were most opaque and contain a certain degree of cytotoxicity [22-25]. Highly transparent conductive hydrogel can not only accelerate the healing of diabetic wounds, but also monitor and evaluate the degree of wound healing in real time [26-29]. Therefore, it is necessary to develop a conductive hydrogel with high transparency for the treatment of diabetic wounds.

    Wound infection leads to the deterioration of the local microenvironment of diabetic wounds, which in turn affects immune regulation, and is one of the important obstacles to diabetic wound healing. To address the issue of bacterial infection, various antimicrobial materials have been incorporated into hydrogel [30-33]. Silver nanoparticles (AgNPs) are considered as a common antimicrobial agent, which exhibits outstanding broad-spectrum antibacterial effect [34-36]. However, most AgNPs were introduced into the hydrogel network through direct mixing or diffusion methods, which often bring problems such as particle aggregation, matrix phase separation, and poor biocompatibility. The generation of AgNPs from plant extracts in situ has been proven to be an effective and environmentally friendly method [37]. Glycyrrhizic acid (GA) is a natural compound extracted from the roots of the liquorice plant, consisting of hydrophobic glycyrrhetinic acid and hydrophilic diuronic acid units [38-40]. Due to the reductive nature of diuronic acid units [41], GA can spontaneously reduce Ag+ to AgNPs without any external reducing agent. In addition, GA and its derivatives are often used to treat chronic inflammation [42]. Hence, GA is well-positioned to be an ideal component in hydrogel wound dressings with intrinsic immunomodulatory activity.

    In this study, we developed a hierarchical hydrogel dressing with continuous biochemical gradient derived from natural glycyrrhizic acid to promote rapid diabetic wound healing, abbreviated as HGAS. Benefiting from the inherent reducibility of GA, a gradient layer of AgNPs was in situ prepared on the surface of the hydrogel through a green strategy, endowing the hydrogel with excellent broad-spectrum antibacterial properties. In addition, tailoring the HGAS hydrogel structure, mechanical properties, adhesion properties, antibacterial properties, and conductivity can be achieved by adjusting the content of polyampholyte monomer [2-(methylacrylyloxy)ethyl]dimethyl-(propyl-3-sulfonate)ammonium hydroxide (SBAA) to meet the requirements of diabetic wound dressings. Based on the favorable conductivity of HGAS hydrogel, the healing of chronic diabetic wounds was further promoted by electrical stimulation (ES). This synergistic therapeutic strategy of conductive hydrogel and ES can effectively promote the transformation of macrophages from pro-inflammatory phenotype to anti-inflammatory phenotype, improve the local inflammatory microenvironment, and promote angiogenesis and neurogenesis, demonstrating promising potential in diabetic wound treatment.

    The synthesis procedures of the HGAS hydrogel and its corresponding application in diabetic wound repair are depicted in Scheme 1. In brief, in the presence of the initiator (APS), the two monomers (SBAA and N-(2-hydroxyethyl)acrylamide (HEAA)) undergo radical polymerization to create an interlocking polymer network, forming a crosslinked hydrogel. Additionally, the incorporation of SBAA, HEAA, and GA introduces various interactions, such as hydrogen bonding and electrostatic forces, to the hydrogel network. The HGAS hydrogel was prepared by incorporating GA into the network of zwitterion poly (HEAA-co-SBAA). This combination results in the hydrogel with high tensile strength, self-adhesive properties, conductivity, spectral antibacterial capabilities, and biocompatibility. GA is a natural triterpene saponin found in liquorice, consisting of hydrophobic glycyrrhetinic acid and hydrophilic disauronic acid units [41]. Due to the presence of reducing bisuronic acid units [38,43], heavy metal ions can be spontaneously reduced to metal nanoparticles without the need for external reducing agents. Inspired by this characteristic, we developed a customized hydrogel dressing, which can generate a gradient AgNPs layer in situ on the hydrogel surface. The gradient introduction of the AgNPs layer not only provided the hydrogel with excellent antibacterial performance, but also played a role in preventing secondary infection of the wound and effectively isolating external bacteria. In addition, the HGAS hydrogel dressing can effectively promote the polarization of macrophages, the generation of blood vessels and nerves, and greatly accelerate the healing of diabetic wounds for assistance with electrical stimulation.

    Scheme 1

    Scheme 1.  Schematic illustration of the fabrication and application of multifunctional HGAS hydrogel.

    The skin is the largest organ of the human body and undergoes deformation during various activities, protecting internal organs and other tissues from external harm. Therefore, the mechanical properties of wound dressings are crucial in accommodating the natural movement and stretching of the skin. Dressings with excellent mechanical properties provide the necessary support and prevent secondary injury to the wound. Additionally, ideal mechanical properties ensure that the dressing does not cause discomfort or further damage when applied and can adapt to various wound shapes and locations [44,45]. As demonstrated in Figs. 1a and b, the tensile performance of the HGAS hydrogel was investigated. The introduction of SBAA significantly improved the fracture strain, but decreased the tensile strength and elastic modulus, allowing large-scale control of the mechanical properties of the HGAS hydrogel by varying the contents of a single component. At a ratio of 30% SBAA content to HEAA content in the HGAS hydrogel, the tensile stress, fracture strain, toughness, and elastic modulus reached 23 kPa, 1000%, 18.6 kJ/m3, and 0.19 kPa, respectively. In addition, the compressive properties of the HGAS hydrogel were also investigated. As shown in Fig. 1c, the compressive stress of the HGAS hydrogel gradually decreased with the increase of SBAA content, which was consistent with the above tensile results. We further analyzed the mechanical properties of HGAS hydrogels from a macro perspective. As shown in Fig. S1 (Supporting information), the HGAS hydrogel was not damaged by stretching forces (including stretching, knotting stretching, and twisting stretching), and exhibited excellent stretching properties. In addition, the hydrogel can still restore its original shape without leaving traces after being compressed, indicating the strong toughness of the HGAS hydrogel. Therefore, the excellent mechanical properties of HGAS hydrogel can meet the needs of artificial skin and withstand external or local tensile/compressive forces, which has great application potential as a wound dressing. Correspondingly, the mechanical properties of the HGAS hydrogel were explored through rheological behavior. As shown in Fig. 1d, the HGAS hydrogel exhibited a typical solid behavior, with a gel transition point identified at a strain of 271%. To further study the rheological properties of the HGAS hydrogel, hydrogels with different SBAA contents were explored in two modes of angular frequency and strain sweep. As demonstrated in Figs. 1e and f, with the increase of SBAA content, both G' and G" of the hydrogel gradually decreased, consistent with the above mechanical properties results.

    Figure 1

    Figure 1.  (a) Tensile curves of the HGAS hydrogel with different content of SBAA. (b) The corresponding toughness and elastic modulus of the HGAS hydrogel with different content of SBAA. (c) Compressive curves of the HGAS hydrogel with different content of SBAA. (d) Rheological behavior of HGAS hydrogel by dynamic strain sweep. (e, f) G' and G" of HGAS hydrogel with different content of SBAA. (g) Peeling curves of HGAS hydrogel with different SBAA contents on a stainless-steel surface. (h) Peeling curves of HGAS hydrogel on various substrate surfaces. (i) The HGAS hydrogel displayed tissue adhesiveness on hand skin and no residue was observed.

    Effective adhesion could increase the utility of hydrogel wound dressings. The adhesive properties of the HGAS hydrogel were investigated by 90° peel force tests. As shown in Fig. 1g, with the increase of SBAA content, the adhesion performance of HGAS hydrogel on the surface of stainless steel was gradually enhanced, and its maximum peel adhesion strength can reach 314 N/m. Moreover, we also investigated the adhesion of the HGAS hydrogel to different substrate surfaces by 90° peel adhesion test. As shown in Fig. 1h, the maximum adhesion bonding strength of the HGAS hydrogel on different substrates such as stainless steel, aluminum, copper, glass, and silica gel can reach 286.8, 238.77, 204.24, 180.06 and 6.94 N/m, indicating the excellent adhesion properties of the HGAS hydrogel. The adhesion strength of the same HGAS hydrogel on different substrates was different, mainly due to the interaction between the hydrogel and the substrate, which depended on the chemical properties of the substrate surface and the structure of the physical lattice [46,47]. In addition, the HGAS hydrogel contained many hydrophilic groups that can form hydrogen bonds with the surface of the substrate. Due to the presence of GA and SBAA, the hydrogel can form metal complexation, hydrophobic interaction, π-π stacking, π-anion interaction, π-cation interaction, and electrostatic interaction with the substrate. Notably, The HGAS hydrogel can not only firmly adhere to various inorganic materials, but also exhibit good adhesion properties to various biological tissues such as the heart, liver, spleen, and kidney (Fig. S2 in Supporting information). Meanwhile, the HGAS hydrogel can adhere tightly to the skin without any residue or allergic reaction when removed (Fig. 1i), ensuring that no secondary injury would be caused to the wound when the hydrogel wound dressing removed. Therefore, the HGAS hydrogel has extensive application potentials in wound dressing, medical electrodes, and electronic skin.

    GA can spontaneously reduce Ag+ to AgNPs with the assistance of ultraviolet (UV) light. This is mainly due to the initial deprotonation of GA during the reduction process to generate negatively charged carboxyl groups, which can electrostatically interact with Ag+ to form complexes [48,49]. Subsequently, the immobilized Ag+ was reduced to AgNPs by the hydroxyl groups on the disauronic acid units under UV irradiation. As shown in Fig. S3 (Supporting information), the color of the AgNO3 solution did not change after irradiation for 5 min and there was no corresponding characteristic peak of UV absorption spectrum, indicating that there was no formation of AgNPs. However, in the AgNO3 solution containing GA, the color changed from colorless to brown-yellow after irradiation, and a characteristic absorption peak appeared in the UV absorption spectrum at 410 nm, which was due to the surface plasmon resonance effect (SPR) [50,51]. At the same time, the particle size of AgNPs generated by in situ reduction was measured to be about 100 nm (Fig. S3d). Using this UV-assisted reduction reaction, the gradient hydrogel with in situ formation of AgNPs was successfully prepared under 365 nm UV irradiation. As shown in Fig. S4 (Supporting information), the upper layer of the HGAS hydrogel containing AgNPs was brown, and can still maintain the original light transmittance. The layered structure of the HGAS hydrogel can be clearly seen from the side view.

    Furthermore, we monitored the in-situ generation of AgNPs from the hydrogel by the optical microscopy (Fig. 2a). For the convenience of statistics, the brown-yellow and light-yellow areas on the upper layer of the HGAS hydrogel were AgNPs layers. It can be clearly seen that the thickness of the AgNPs layer increased with the prolongation of the irradiation time, and the thickness of the AgNPs layer can reach 1390 µm after 5 min of UV irradiation. Meanwhile, the UV absorption intensity of HGAS hydrogel at 410 nm increased correspondingly with the increase of irradiation time, indicating the gradual aggregation of AgNPs in the upper layer (Figs. 2b and c). The gradient AgNPs structure of HGAS hydrogel can effectively prevent the infection of the wound caused by bacteria in the external environment, and solve the problem of high cytotoxicity caused by excessive AgNPs.

    Figure 2

    Figure 2.  (a) Cross-sectional optical images of HGAS hydrogel under different irradiation times of UV-light. (b) UV-vis spectra of HGAS hydrogel as a function of irradiation time of UV-light at 365 nm. (c) The thickness of HGAS hydrogel under different irradiation times of UV-light.

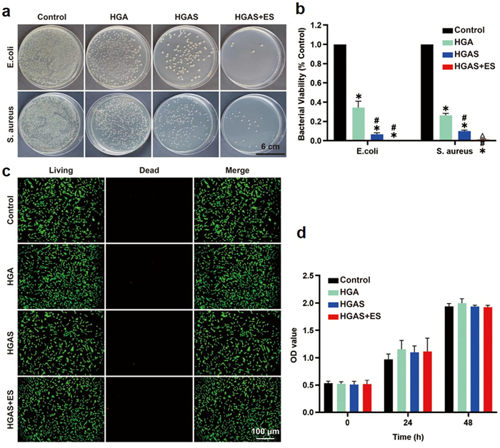
    The high-glucose environment of chronic diabetic wounds is suitable for the growth and reproduction of bacteria, which can lead to serious wound infections. Therefore, the good antibacterial properties of hydrogel wound dressings are of great significance for preventing wound infection. We tested the antibacterial properties of each group of hydrogels against Escherichia coli (E. coli) and Staphylococcus aureus (S. aureus). For comparison, hydrogel groups with different components (all containing AgNPs layer) were prepared, namely the HGA group (without SBAA), the HGAS group and the HGAS+ES group. As demonstrated in Fig. 3a, compared with the blank group, the number of colonies after treatment in each hydrogel group was significantly reduced, indicating that the hydrogel has excellent antibacterial effect on both Gram-positive bacteria and Gram-negative bacteria. Among them, the HGAS group showed better antibacterial performance than the HGA group, because the antibacterial effect of the HGAS group depends on the synergistic effect between the AgNPs layer, the inherent antibacterial properties of GA, and the excellent antifouling performance of SBAA. Interestingly, the number of colonies in the HGAS+ES group was the least, and the inhibition rate against both E. coli and S. aureus exceeded 99% (Fig. 3b), mainly because electrical stimulation can increase the permeability and ATP of the bacterial cell membranes, and generate reactive oxygen species, resulting in increased bacterial mortality [52]. Therefore, HGAS hydrogel showed outstanding and lasting antibacterial properties by resisting the invasion of external bacteria and inhibiting the growth of bacteria and provided a solid foundation for the healing of diabetic wounds through the combination of electrical stimulation.

    Figure 3

    Figure 3.  (a) Bacterial clones of E. coli and S. aureus with various hydrogel materials. Scale bar: 6 cm. (b) Bacterial viability against E. coli and S. aureus after incubation. (c) Dead-living staining of NIH/3T3 fibroblasts cells after the treatment of different hydrogels for 24 h. Scale bar: 100 µm. (d) The OD value of NIH/3T3 fibroblasts cells after the treatment of different hydrogels for 0, 1, 24 and 48 h. Data are presented as mean ± standard deviation (SD) (n = 3). P < 0.05 vs. control group; |P < 0.05 vs. HGA group; P < 0.05 vs. HGAS group.

    Due to the direct contact between wound dressing and skin, the good biocompatibility of hydrogel is the key to maintain cell proliferation and tissue repair. The biocompatibility of the hydrogel to NIH/3T3 fibroblasts was determined by the cell counting kit-8 (CCK8) method. As shown in Fig. 3c, live/dead cell staining experiments were conducted on all four components. Most cells in all the hydrogel groups were dyed green and had spindle shapes, indicating that the hydrogel had good cell compatibility. Moreover, after the cells were cultured in the hydrogel extract for 24 and 48 h, the optical density (OD) values of each group gradually increased compared with the blank group, indicating that the HGAS hydrogel is non-toxic to NIH/3T3 fibroblasts (Fig. 3d).

    Diabetic wound is a common complication of diabetic patients. The main reason is that diabetic patients would suffer from wound infection, excessive inflammation, diabetes neuropathy, peripheral vascular disease, and other adverse conditions under the condition of long-term hyperglycemia, leading to a large area of skin ulceration, which has brought great inconvenience to the life of diabetic patients. It is necessary to design and develop effective hydrogel dressings to promote wound healing of diabetic wounds. Recent studies have demonstrated that electroactive wound dressings can provide a physical platform for cell growth and tissue repair, and realize the local transmission of electric fields at the wound, thereby actively regulating cell behavior and promoting wound repair [53-55]. However, current electroactive hydrogel-based wound dressings are almost all opaque. Therefore, we designed and prepared a conductive hydrogel dressing with high transparency for real-time observation and evaluation of the whole process of wound healing, which is of great significance for timely and dynamic intervention in the diagnosis state and accelerated diabetic wound healing. The impedance of the HGAS hydrogel was measured by electrochemical impedance spectroscopy and converted to obtain the conductivity of the hydrogel with different SBAA contents. From a conductivity standpoint, the well-balanced charges within the zwitterionic network enable efficient charge transport along optimal conductive pathways. Furthermore, as the SBAA content increases, the number of ionic sites within the network also rises, leading to exceptional conductive performance. As shown in Fig. S5 (Supporting information), the conductivity of HGAS hydrogels gradually increased with the increase of SBAA content. When SBAA accounted for 0% monomer, the conductivity of HGAS hydrogel was only 0.46 mS/cm. When SBAA accounted for 30% of the monomer, its conductivity reached 0.57 mS/cm. The excellent conductivity of HGAS hydrogel not only provided a stable support for the healing of chronic wounds, but also laid the foundation for the subsequent combined treatment of HGAS hydrogel and ES, which had a significant therapeutic effect on diabetic wounds.

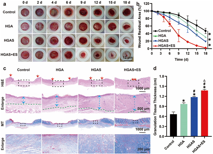
    On the basis of cell experiment, type II diabetes rats were selected and full-thickness skin defect model was used to explore the therapeutic effect of different hydrogel groups on diabetic wounds. Approval for all rat-involved procedures was obtained from the Animal Experiment Ethics Committee of Jilin University. As exhibited in Fig. 4a, with the prolongation of time, the wounds in each group showed a tendency of healing. The blank group without any treatment had the slowest wound healing speed, while the experimental groups (HGA, HGAS and HGAS+ES) formed new epithelial tissue earlier, and the wound healing effect of the HGAS+ES group was significantly better than that of other hydrogel treatment groups. In order to better evaluate the healing rate of diabetic wounds, the wound residual area at different time points after treatment in each group was quantified and statistically processed (Fig. 4b). At each observation time, the wound area of the treatment groups (HGA, HGAS and HGAS+ES) were smaller than the blank group. It can be found that the wound healing rate of the HGA group was higher than the blank group, mainly because of the introduction of GA, which can effectively avoid wound infection and reduce wound inflammation. Moreover, the wound healing rate of the HGAS group was higher than the HGA group, indicating that the conductivity of the hydrogel could greatly improve the wound healing efficiency by enhancing the communication between cells. Notably, the wound in the HGAS+ES group was almost completely healed, and the healing effect was significantly better than the other groups. Hydrogel wound dressings accelerate the healing process by generating a weak electric field on the wound surface, guiding cell migration. This electric field enhances cells' efficiency in moving toward the wound area. Electrical fields and signals facilitate intercellular communication, which is crucial for coordinating cell activities, adhesion, and movement. ES increases cell permeability, alters the expression and distribution of growth factor receptors on the cell membrane, maintains or enhances endogenous currents in the wound environment, and promotes fibroblast migration, angiogenesis, and epidermal nerve repair [56-58]. Conductive hydrogel wound dressings can accelerate wound healing by enhancing intercellular communication at the wound site. Therefore, combining HGAS hydrogel with ES effectively accelerates the healing of chronic diabetic wounds.

    Figure 4

    Figure 4.  (a) Representative photographs of the wounds in different treatment groups. Scale bar: 12 µm. (b) Statistical analysis of the wound area. (c) Representative images of hematoxylin and eosin staining (H&E) and MT stained sections images. (d) The granulation tissue thickness of the new wound epithelium. Data are presented as mean ± SD (n = 3). P < 0.05 vs. control group; |P < 0.05 vs. HGA group; P < 0.05 vs. HGAS group.

    In order to further evaluate the effects of different groups on wound healing, the wound repair of each group on day 18 was analyzed by the histoimmunology. As shown in Figs. 4c and d, there was a significant difference in the epithelial thickness between the groups. Among all groups, the HGAS+ES group reconstructed the complete dermis, and its epithelial tissue thickness was significantly higher than the other groups, showing the best healing effect. The results of collagen deposition obtained by Masson's trichrome (MT) staining also showed the similar results. Only a small amount of collagen fibers was detected in the blank group, while the collagen deposition density in the experimental groups gradually increased. Among them, the HGAS+ES group exhibited the highest collagen deposition, and the collagen fibers were arranged in a more orderly manner, which was close to the normal skin. These results further confirmed that the strategy of HGAS hydrogel combined with ES showed effective therapeutic effect on diabetic wound healingMacrophages are innate immune cells that regulate inflammation. During the process of wound healing, macrophages can produce different phenotypes under environmental stimuli, namely M1 phenotype and M2 phenotype. M1 macrophages are pro-inflammatory cells which play a role in killing pathogens and clearing wounds in the initial stage of wound healing. M2 macrophages are anti-inflammatory cells, mainly involved in the repair phase of wound healing. However, the abnormal conversion of M1 and M2 phenotypes in diabetic wounds will lead to a large accumulation of M1 macrophages, resulting in immune system disorders, including various inflammatory responses and difficulties in the generation of blood vessels and nerves. Therefore, immune regulation is of great significance for diabetic wound healing. The effect of immunomodulatory function on diabetic wounds was explored by immunofluorescence staining in this study. CD86/iNOS (green) is a marker of M1 macrophages, and CD206/Arg-1 (red) is a marker of M2 macrophages. As illustrated in Fig. S6 (Supporting information), the blank group was dominated by M1 macrophages with only a small amount of M2 macrophages. Compared with the blank group, the number of M2 macrophages in each experimental group was significantly increased, due to the introduction of GA, which can promote the polarization of macrophages and play a role in immune regulation. The M1 macrophages in the HGAS group were significantly decreased compared with the HGA group, suggesting that electroactive material can enhance the polarization process of M2 macrophages. It is worth noting that the HGAS+ES group showed more elongated shapes with pseudopodia-like structures and was dominated by M2 macrophages, indicating that ES can improve the immunomodulatory function of diabetic wounds and avoid long-term wound nonunion caused by the accumulation of M1 macrophages.

    Impaired immune regulation in diabetic wounds can lead to inflammatory diseases, resulting in sustained release of inflammatory factors, triggering inflammatory cascades, and delaying wound healing. Interleukin-6 (IL-6), IL-10 and tumor necrosis factor-α (TNF-α) are inflammatory cytokines produced by various cells and play an important role in the process of wound repair. As shown in Fig. S7 (Supporting information), compared with the blank group, the pro-inflammatory cytokines (IL-6 and TNF-α) in the experimental groups gradually decreased, while the anti-inflammatory cytokines (IL-10) gradually increased. These results were consistent with the above immune regulation results, confirming that promoting the polarization of M2 macrophages can effectively reduce the inflammatory response and accelerate wound healing. Among them, the change in the HGAS+ES group was the most obvious, further proving that the combined treatment strategy of ES and HGAS hydrogel can accelerate immune regulation, inhibit the inflammatory response, and have a positive significance in promoting the repair of diabetic wounds.

    In addition, new blood vessels can attract monocytes to the wound, and provide necessary substances such as oxygen, nutrients, and growth factors for the wound. However, impaired M2 macrophage polarization in diabetic wounds leads to reduced neovascularization, further affecting the process of wound healing. CD31 and VEGF are markers of endothelial cells used to indicate neovascularization. As shown in Fig. S7, the HGAS group formed more blood vessels than the HGA group, and the lumen structure was more obvious, indicating that electroactive materials can promote the formation of new blood vessels. Meanwhile, the progress of neovascularization in the HGAS+ES group was the best, and the blood vessels could be obviously observed, further indicating that ES can promote the polarization of M2 macrophages, making the blood supply of the wound area better and more conducive to neovascularization angiogenesis.

    Under the condition of long-term high blood sugar in diabetic patients, diabetic peripheral neuropathy would occur, which leads to large-scale ulceration and gangrene in the wound area of diabetic patients, seriously affecting the daily life of patients. By immunofluorescent staining of myelin basic protein (MBP) and protein gene product-9.5 (PGA-9.5) on diabetic wounds, the nerve repair of diabetic wounds in each group was evaluated. As demonstrated in Fig. S8 (Supporting information), the phenomenon of epidermal and dermal nerve repair was significantly lacking in the control and HGA groups. Significant neurogenesis was shown in the HGAS group, indicating that the conductive material had a positive promoting effect on nerve generation in diabetic wounds. In addition, obvious tubular structures could be observed in the HGAS+ES group, which showed the best neurogenesis results, proving that the repairing effect of ES on nerve generation can further accelerate the healing of diabetic wounds.

    In summary, we have designed a hierarchical hydrogel dressing with continuous biochemical gradient to monitor and accelerate the diabetic wound healing. The developed hydrogel exhibited many desirable features including tunable mechanical properties, good transparency, broad antibacterial ability, outstanding conductive, and self-adhesive properties. Animal experiments have proved that HGAS hydrogel can promote the transformation of macrophages from pro-inflammatory phenotype to anti-inflammatory phenotype, effectively improve the local inflammatory microenvironment, and promote angiogenesis and neurogenesis. Under the combined treatment of ES, the healing of diabetic wounds was further improved, which provided a new direction for relevant clinical practice.

    The authors declare that they have no known competing financial interests or personal relationships that could have appeared to influence the work reported in this paper.

    Xingchen Li: Writing – original draft. Lin Guan: Writing – review & editing. Xiaoli Li: Conceptualization. Xiaolan Ou: Formal analysis. Wenlai Guo: Investigation. Andrei V. Zvyagin: Project administration. Wenrui Qu: Validation. Bai Yang: Validation. Quan Lin: Visualization.

    This work was supported by Natural Science Foundation of Jilin Province (No. SKL202302002).

    Supplementary material associated with this article can be found, in the online version, at doi:10.1016/j.cclet.2024.110661.


    1. [1]

      S.L. Wong, M. Demers, K. Martinod, et al., Nat. Med. 21 (2015) 815–819. doi: 10.1038/nm.3887

    2. [2]

      V. Falanga, Lancet 366 (2005) 1736–1743. doi: 10.1016/S0140-6736(05)67700-8

    3. [3]

      R. Blakytny, E. Jude, Diabet. Med. 23 (2006) 594–608. doi: 10.1111/j.1464-5491.2006.01773.x

    4. [4]

      R.G. Frykberg, J. Banks, Adv. Wound Care 4 (2015) 560–582. doi: 10.1089/wound.2015.0635

    5. [5]

      G. Han, R. Ceilley, Adv. Ther. 34 (2017) 599–610. doi: 10.1007/s12325-017-0478-y

    6. [6]

      E.M. Tottoli, R. Dorati, I. Genta, et al., Pharmaceutics 12 (2020) 735. doi: 10.3390/pharmaceutics12080735

    7. [7]

      S.A. Eming, P. Martin, M. Tomic-Canic, Sci. Transl. Med. 6 (2014) 265sr6.

    8. [8]

      G.C. Gurtner, S. Werner, Y. Barrandon, M.T. Longaker, Nature 453 (2008) 314–321. doi: 10.1038/nature07039

    9. [9]

      T.A. Wynn, K.M. Vannella, Immunity 44 (2016) 450–462. doi: 10.1016/j.immuni.2016.02.015

    10. [10]

      J. Larouche, S. Sheoran, K. Maruyama, M.M. Martino, Adv. Wound Care 7 (2018) 209–231. doi: 10.1089/wound.2017.0761

    11. [11]

      M. Karin, H. Clevers, Nature 529 (2016) 307–315. doi: 10.1038/nature17039

    12. [12]

      Z. Hu, H. Zhang, Z. Li, et al., Chin. Chem. Lett. 35 (2024) 109527. doi: 10.1016/j.cclet.2024.109527

    13. [13]

      P. Chen, C. Yu, J. Chen, L. Xu, H. Liu, Chin. Chem. Lett. 34 (2023) 108627. doi: 10.1016/j.cclet.2023.108627

    14. [14]

      Z.H. Yang, J. Yin, L. Xin, et al., Chin. Chem. Lett. 35 (2024) 109558. doi: 10.1016/j.cclet.2024.109558

    15. [15]

      X. Liang, C. Huang, H. Liu, et al., Chin. Chem. Lett. 35 (2024) 109442. doi: 10.1016/j.cclet.2023.109442

    16. [16]

      X. Li, L. Bai, X. Zhang, et al., Colloid. Surf. B: Biointerfaces 241 (2024) 114033. doi: 10.1016/j.colsurfb.2024.114033

    17. [17]

      Y. Lin, Y. Zhang, X. Cai, et al., Int. J. Nanomed. 19 (2024) 2487–2506. doi: 10.2147/IJN.S452915

    18. [18]

      Y. Kang, L. Xu, J. Dong, et al., Nat. Commun. 15 (2024) 1042. doi: 10.1038/s41467-024-45101-9

    19. [19]

      X. Jin, Y. Shang, Y. Zou, et al., ACS Appl. Mater. Interfaces 12 (2020) 56681–56691. doi: 10.1021/acsami.0c13197

    20. [20]

      M. Li, Y. Liang, J. He, H. Zhang, B. Guo, Chem. Mater. 32 (2020) 9937–9953. doi: 10.1021/acs.chemmater.0c02823

    21. [21]

      L. Zhou, H. Zheng, S. Wang, et al., Biomaterials 262 (2020) 120300. doi: 10.1016/j.biomaterials.2020.120300

    22. [22]

      X. Tang, X. Wang, Y. Sun, et al., Adv. Funct. Mater. 31 (2021) 2105718. doi: 10.1002/adfm.202105718

    23. [23]

      Y. Lu, Y. Wang, J. Zhang, et al., Acta Biomater. 89 (2019) 217–226. doi: 10.1016/j.actbio.2019.03.018

    24. [24]

      X. Ou, L. Guan, W. Guo, et al., Mater. Des. 224 (2022) 111284. doi: 10.1016/j.matdes.2022.111284

    25. [25]

      L. Guan, X. Ou, Z. Wang, et al., Sci. China Mater. 66 (2023) 1237–1248.

    26. [26]

      Y. Zhao, Z. Li, Q. Li, et al., Rapid Commun. 41 (2020) 2000441. doi: 10.1002/marc.202000441

    27. [27]

      W.Y. Seow, G. Salgado, E.B. Lane, C.A.E. Hauser, Sci. Rep. 6 (2016) 32670. doi: 10.1038/srep32670

    28. [28]

      H. Liu, Z. Li, S. Che, et al., J. Mater. Chem. B 10 (2022) 5804–5817. doi: 10.1039/D2TB01048H

    29. [29]

      T. Liu, E.C.L. Bolle, T.V. Chirila, et al., Appl. Sci. 10 (2020) 7548. doi: 10.3390/app10217548

    30. [30]

      H. Cheng, Z. Shi, K. Yue, et al., Acta Biomater. 124 (2021) 219–232. doi: 10.1016/j.actbio.2021.02.002

    31. [31]

      L. Zhou, H. Zheng, Z. Liu, et al., ACS Nano 15 (2021) 2468–2480. doi: 10.1021/acsnano.0c06287

    32. [32]

      Y. Xi, J. Ge, M. Wang, et al., ACS Nano 14 (2020) 2904–2916. doi: 10.1021/acsnano.9b07173

    33. [33]

      P.A. Shiekh, A. Singh, Biomaterials 249 (2020) 120020. doi: 10.1016/j.biomaterials.2020.120020

    34. [34]

      S. Chernousova, M. Epple, Angew. Chem. Int. Ed. 52 (2013) 1636–1653. doi: 10.1002/anie.201205923

    35. [35]

      S. Tang, J. Zheng, Adv. Healthc. Mater. 7 (2018) 1701503. doi: 10.1002/adhm.201701503

    36. [36]

      E. Sánchez-López, D. Gomes, G. Esteruelas, et al., Nanomaterials 10 (2020) 292. doi: 10.3390/nano10020292

    37. [37]

      X. Li, Y. Pang, L. Guan, et al., Int. J. Biol. Macromol. 270 (2024) 132419. doi: 10.1016/j.ijbiomac.2024.132419

    38. [38]

      A. Saha, J. Adamcik, S. Bolisetty, S. Handschin, R. Mezzenga, Angew. Chem. Int. Ed. 54 (2015) 5408–5412. doi: 10.1002/anie.201411875

    39. [39]

      Z. Xu, Z. Gao, J. Lu, et al., Colloid. Surf. B: Biointerface. 221 (2023) 112977. doi: 10.1016/j.colsurfb.2022.112977

    40. [40]

      Y. Qian, Y. Zheng, J. Jin, et al., Adv. Mater. 34 (2022) 2200521. doi: 10.1002/adma.202200521

    41. [41]

      M. Xie, B. Hu, Y. Wang, X. Zeng, J. Agric. Food Chem. 62 (2014) 9128–9136. doi: 10.1021/jf503207s

    42. [42]

      Y. Wang, L. Wang, R. Luo, et al., J. Agric. Food Chem. 70 (2022) 1996–2009. doi: 10.1021/acs.jafc.1c07848

    43. [43]

      J. Hao, Y. Gao, J. Liu, J. Hu, Y. Ju, ACS Appl. Mater. Interface. 12 (2020) 4927–4933. doi: 10.1021/acsami.9b20425

    44. [44]

      R.A.F. Clark, K. Ghosh, M.G. Tonnesen, J. Investig. Dermatol. 127 (2007) 1018–1029. doi: 10.1038/sj.jid.5700715

    45. [45]

      P. Rousselle, F. Braye, G. Dayan, Adv. Drug Deliv. Rev. 146 (2019) 344–365. doi: 10.1016/j.addr.2018.06.019

    46. [46]

      C. Cui, W. Liu, Prog. Polym. Sci. 116 (2021) 101388. doi: 10.1016/j.progpolymsci.2021.101388

    47. [47]

      J. Yang, R. Bai, B. Chen, Z. Suo, Adv. Funct. Mater. 30 (2020) 1901693. doi: 10.1002/adfm.201901693

    48. [48]

      Z. Cai, Q. Dai, Y. Guo, et al., Int. J. Biol. Macromol. 141 (2019) 422–430. doi: 10.1016/j.ijbiomac.2019.09.018

    49. [49]

      X. Cui, C.M. Li, H. Bao, et al., J. Phys. Chem. C 112 (2008) 10730–10734. doi: 10.1021/jp8014029

    50. [50]

      J.R. Koduru, S.K. Kailasa, J.R. Bhamore, et al., Adv. Colloid Interface Sci. 256 (2018) 326–339. doi: 10.1016/j.cis.2018.03.001

    51. [51]

      Z. Sun, J. Wang, Q. Wu, et al., Adv. Funct. Mater. 29 (2019) 1901312. doi: 10.1002/adfm.201901312

    52. [52]

      H. Li, X.L. Yang, H.L. Song, S. Zhang, X.Z. Long, Chemosphere 196 (2018) 251–259. doi: 10.1016/j.chemosphere.2017.12.176

    53. [53]

      L. Mao, S. Hu, Y. Gao, et al., Adv. Healthc. Mater. 9 (2020) 2000872. doi: 10.1002/adhm.202000872

    54. [54]

      J. Qu, X. Zhao, Y. Liang, et al., Chem. Eng. J. 362 (2019) 548–560. doi: 10.1016/j.cej.2019.01.028

    55. [55]

      S. Li, L. Wang, W. Zheng, G. Yang, X. Jiang, Adv. Funct. Mater. 30 (2020) 2002370. doi: 10.1002/adfm.202002370

    56. [56]

      G. Thrivikraman, S.K. Boda, B. Basu, Biomaterials 150 (2018) 60–86. doi: 10.1016/j.biomaterials.2017.10.003

    57. [57]

      Y. Long, H. Wei, J. Li, et al., ACS Nano 12 (2018) 12533–12540. doi: 10.1021/acsnano.8b07038

    58. [58]

      H. Kai, T. Yamauchi, Y. Ogawa, et al., Adv. Healthc. Mater. 6 (2017) 1700465. doi: 10.1002/adhm.201700465

  • Scheme 1  Schematic illustration of the fabrication and application of multifunctional HGAS hydrogel.

    Figure 1  (a) Tensile curves of the HGAS hydrogel with different content of SBAA. (b) The corresponding toughness and elastic modulus of the HGAS hydrogel with different content of SBAA. (c) Compressive curves of the HGAS hydrogel with different content of SBAA. (d) Rheological behavior of HGAS hydrogel by dynamic strain sweep. (e, f) G' and G" of HGAS hydrogel with different content of SBAA. (g) Peeling curves of HGAS hydrogel with different SBAA contents on a stainless-steel surface. (h) Peeling curves of HGAS hydrogel on various substrate surfaces. (i) The HGAS hydrogel displayed tissue adhesiveness on hand skin and no residue was observed.

    Figure 2  (a) Cross-sectional optical images of HGAS hydrogel under different irradiation times of UV-light. (b) UV-vis spectra of HGAS hydrogel as a function of irradiation time of UV-light at 365 nm. (c) The thickness of HGAS hydrogel under different irradiation times of UV-light.

    Figure 3  (a) Bacterial clones of E. coli and S. aureus with various hydrogel materials. Scale bar: 6 cm. (b) Bacterial viability against E. coli and S. aureus after incubation. (c) Dead-living staining of NIH/3T3 fibroblasts cells after the treatment of different hydrogels for 24 h. Scale bar: 100 µm. (d) The OD value of NIH/3T3 fibroblasts cells after the treatment of different hydrogels for 0, 1, 24 and 48 h. Data are presented as mean ± standard deviation (SD) (n = 3). P < 0.05 vs. control group; |P < 0.05 vs. HGA group; P < 0.05 vs. HGAS group.

    Figure 4  (a) Representative photographs of the wounds in different treatment groups. Scale bar: 12 µm. (b) Statistical analysis of the wound area. (c) Representative images of hematoxylin and eosin staining (H&E) and MT stained sections images. (d) The granulation tissue thickness of the new wound epithelium. Data are presented as mean ± SD (n = 3). P < 0.05 vs. control group; |P < 0.05 vs. HGA group; P < 0.05 vs. HGAS group.

  • 加载中
计量
  • PDF下载量:  2
  • 文章访问数:  2064
  • HTML全文浏览量:  56
文章相关
  • 发布日期:  2025-09-15
  • 收稿日期:  2024-08-19
  • 接受日期:  2024-11-20
  • 修回日期:  2024-11-13
  • 网络出版日期:  2024-11-20
通讯作者: 陈斌, bchen63@163.com
  • 1. 

    沈阳化工大学材料科学与工程学院 沈阳 110142

  1. 本站搜索
  2. 百度学术搜索
  3. 万方数据库搜索
  4. CNKI搜索

/

返回文章