Synthesis of curcumin polyprodrug via click chemistry and construction of dual-drug-loaded nano platform for highly efficient tumor treatment

Haijiao Li Mingzu Zhang Jinlin He Jian Liu Xingwei Sun Peihong Ni

Citation:  Haijiao Li, Mingzu Zhang, Jinlin He, Jian Liu, Xingwei Sun, Peihong Ni. Synthesis of curcumin polyprodrug via click chemistry and construction of dual-drug-loaded nano platform for highly efficient tumor treatment[J]. Chinese Chemical Letters, 2025, 36(8): 110615. doi: 10.1016/j.cclet.2024.110615 shu

Synthesis of curcumin polyprodrug via click chemistry and construction of dual-drug-loaded nano platform for highly efficient tumor treatment

English

  • The stability of nanomedicines is one of the key factors for their successful application in drug delivery systems [1,2]. Stability directly affects the biocompatibility, targeted drug delivery efficiency, shelf life, therapeutic efficacy, and reduction of side effects of nanomedicines [3,4]. Amphiphilic polymer nanocarriers can reduce the toxic side effects of chemotherapy drugs, improve their water solubility, and have been widely used for tumor targeted delivery of hydrophobic anti-cancer drugs [5,6]. However, the self-assembled nanostructures make them tend to dissociate during the complex delivery process in vivo, leading to early leakage of the loaded drugs, and further causing systemic toxic side effects [7]. In order to optimize the ability of polymer micelles for drug delivery, researchers have proposed that chemotherapeutic drugs, which are easy to be chemically modified, can be covalently coupled to polymer carriers, and the stability of the generated polymer prodrug nanoparticles (NPs) can be greatly improved [8-10]. For chemotherapeutic drugs that are difficult to be modified, the most important delivery pathway is to encapsulate them inside polymer nanocarriers by hydrophobic interaction. In this way, the structure of the polymer micelles can be fixed by the introduction of cross-linking agents in the core, shell or interfacial part of the micelles, which in turn enhances their stability [11-14].

    There are two types of cross-linking: Covalent and non-covalent, depending on the form of the cross-linking bonds [15]. Although the bonding energy of non-covalent bonds is much smaller than that of covalent bonds, many non-covalent bonds can form stable physically cross-linked micelles when they work together. Such non-covalent bonds tend to be dynamic and therefore have the unique advantage of being able to self-heal when the micelles are not damaged much. Compared to covalent cross-linking, the formation of non-covalent cross-linked polymer micelles avoids the use of chemicals and therefore has potential application prospects [16]. Non-covalent cross-linking includes metal coordination, and covalent π interactions, etc. [17,18]. π-π stacking is the most common covalent π interaction, which usually occurs between molecules or surfaces with delocalized aromatic electronic structures. By introducing π-π stacking interaction in polymer micelles, their stability and drug-carrying capacity can be greatly improved, and it is one of the effective ways to deliver hydrophobic drugs containing aromatic groups to tumors [19].

    Polyprodrug is a special type of polymer prodrug composed of multiple drug units that are connected to the polymer main chain through degradable linkers. This structure allows for the selective release of multiple drug molecules under specific triggering conditions in the tumor microenvironment [20,21]. Besides, if drugs with aromatic rings are introduced into the structure of polyprodrugs, the stability of NPs can be greatly enhanced through π-π stacking interaction. Curcumin (CUR) is a natural small-molecule hydrophobic drug that containing benzene rings and can exert anti-cancer effects by modulating multiple immune pathways [22-24]. It has two phenolic hydroxyl groups which are chemically active. There are reports of embedding CUR into the polymer backbone to prepare polyprodrug [25,26]. However, we note that the anti-cancer activity of CUR alone is not entirely satisfactory in vivo cancer treatment compared to the combined chemotherapy effects of multiple drugs [27-29].

    Camptothecin (CPT) is a broad-spectrum anti-tumor agent that displays potent anti-cancer activity against a wide range of cancers by inhibiting topoisomerase Ⅰ (Topo Ⅰ) [30]. Researchers have found that both CUR and CPT can induce apoptosis and inhibit cell proliferation, and the combination of these two drugs down-regulates the elevated expression of programmed cell death ligand 1 (PD-L1) induced by CPT to prevent T-cell inactivation and synergistically enhances the effects of chemo-immunotherapy. Meanwhile, CUR, as a P-glycoprotein (P-gp) antagonist, can achieve stable in vivo transport and effective intracellular stimulation response when used in combination with CPT, and can overcome multidrug resistance (MDR) [31,32]. Co-delivery of CUR and CPT has been studied for the synergistic treatment of colorectal cancer, melanoma, glioma and other cancers, and all of these systems have shown significant synergistic inhibition of the growth of cancer cells [33,34]. However, these current literature reports mainly use amphiphilic polymers as carriers, while there is little research on nanomedicine using the amphiphilic polyprodrug backbone of one drug as another drug carrier [35].

    Click chemistry is an efficient, highly selective, and controllable synthesis strategy that plays an important role in prodrug synthesis [36]. Herein, we design a polyprodrug based on CUR via copper(Ⅰ)-catalyzed azide–alkyne cycloaddition (CuAAC), which utilizes the advantage of a single polymer molecule carrying multiple drug molecules to improve therapeutic efficacy and reduce systemic toxicity. In the aqueous phase, it can self-assemble to form core cross-linked NPs loaded with CUR (abbreviated as NCCL-CUR NPs). It can also be used to encapsulate another hydrophobic drug which containing aromatic rings through hydrophobic and π-π stacking interactions, such as CPT, doxorubicin (DOX), paclitaxel (PTX), and improve the stability of the nanomadicine. In this work, we choose CPT as the model drug to form a kind of non-covalently cross-linked dual-drug-loaded NPs (abbreviated as CPT@NCCL-CUR NPs). Among them, CUR serves as both the hydrophobic segment of amphiphilic drug carriers and the core cross-linking agent, avoiding the potential risks of introducing other small molecule cross-linking agents. Besides, the disulfide bonds in the polyprodrug backbone can be reactively disrupted at the high glutathione (GSH) concentration of the tumor microenvironment, leading to the release of the two drugs loaded within the micelles. Scheme 1 shows the preparation of CPT@NCCL-CUR NPs and their endocytosis by tumor cells and triggering drug release in the cancer cytoreductive environment. The aim of this work is to utilize the non-covalent cross-linking interaction to improve the stability of the dual-drug-loaded NPs in the physiological environment, and increase synergistic chemotherapy efficacy of the nanomedicine.

    Scheme 1

    Scheme 1.  Schematic diagram of the preparation of CPT@NCCL-CUR NPs and their endocytosis by tumor cells and triggering drug release in the cancer cytoreductive environment.

    In order to prepare a CUR-based polyprodrug, we first modified CUR to the reductively cleavable derivative N3-ss-CUR-ss-N3. As shown in Scheme S1 (Supporting information), the phenolic hydroxyl groups of CUR were activated with triphosgene and reacted with 2′-azidoisobutyryloxy-2-hydroxyethyl disulfide (OH-ss-N3) to obtain N3-ss-CUR-ss-N3. Subsequently, the terminal hydroxyl groups of poly(ethylene glycol) (HO-PEG-OH) was modified to alkynyl groups (A-PEG-A). This followed by a copper(Ⅰ)-catalyzed Huisgen azide-alkyne cycloaddition reaction (CuAAC Click chemistry) of N3-ss-CUR-ss-N3 and A-PEG-A to prepare multiblock amphiphilic polyprodrug P(PEG-ss-CUR), which could assembly in the aqueous phase to form non-crosslinked NPs (NCCL-CUR NPs). Finally, by encapsulating the drug CPT in NCCL-CUR NPs, we prepared a dual-drug-loaded and non-covalent core cross-linked NPs (CPT@NCCL-CUR NPs) that has redox responsiveness. The preparation process is shown in Scheme S2 (Supporting information).

    The reduction-responsive CUR derivative N3-ss-CUR-ss-N3 was synthesized via three steps according to previous literature [27], and the products of each reaction step were characterized by 1H nuclear magnetic resonance spectroscopy (1H NMR). Figs. S1 and S2 (Supporting information) show the 1H NMR spectra of HO-ss-Br and HO-ss-N3. Fig. S3a (Supporting information) shows the 1H NMR spectrum of N3-ss-CUR-ss-N3. It can be seen that all chemical shifts correspond to the protons in N3-ss-CUR-ss-N3. To further demonstrate the successful synthesis of N3-ss-CUR-ss-N3, the products of each reaction step were tested by Fourier transform infrared spectrometer (FT-IR) spectroscopy. As shown in Fig. S4 (Supporting information), both the disappearance of the hydroxyl peak and the appearance of the azide peak indicate that the bisphenol groups of CUR have been successfully modified to azide groups (Fig. S4a). Di-alkynyl-capped PEG (A-PEG-A) was obtained by esterification reaction of propargyl acid with the hydroxyl groups of poly(ethylene glycol) (HO-PEG-OH). The characterization was verified by 1H NMR and FT-IR in Figs. S3b and S4b (Supporting information). FT-IR was also used to characterize N3-ss-CUR-ss-N3 and P(PEG-ss-CUR). As shown in Fig. S4c, the FT-IR spectrum of N3-ss-CUR-ss-N3 shows a stretching vibration peak of the azide group at 2108 cm–1, which disappears from the FT-IR spectrum of the polyprodrug P(PEG-ss-CUR). This proves that the azide groups at both ends of N3-ss-CUR-ss-N3 have successfully clicked with the alkyne groups at both ends of A-PEG-A, forming the polyprodrug P(PEG-ss-CUR).

    Subsequently, A-PEG-A, free CUR, N3-ss-CUR-ss-N3 and P(PEG-ss-CUR) were further characterized using ultraviolet–visible spectroscopy (UV–vis). As shown in Fig. S4d, A-PEG-A does not have a clear absorption peak, while the maximum absorption peak of the free CUR is at 429 nm. The maximum absorption peak of the derivative N3-ss-CUR-ss-N3 shifts blue to 403 nm, and the maximum absorption peaks of the P(PEG-ss-CUR) again shift red to 410 nm after the click reaction, which indicates the successful occurrence of the reactions in each step.

    π-π stacking is a special non-covalent interaction between aromatic molecules. The common feature of these structures is that they are all composed of sp2 hybridized forms of C and atoms such as B, N, O, and S, presenting a planar configuration as a whole, with π electrons delocalized and conjugated outside the plane. Therefore, a weak hydrogen bond is formed between a slightly electron-deficient hydrogen atom on the aromatic ring and an electron-rich π-electron cloud on the other aromatic rings [3739]. Although the nature and mechanism of π-π interaction are still inconclusive, it cannot be denied that interactions themselves do exist and widely affect the spatial configuration, physicochemical properties and functions of drugs, proteins, nucleic acids, supramolecules and organic materials [40]. UV–vis characterization of free CPT, P(PEG-ss-CUR) and CPT@NCCL-CUR NPs was performed to verify the presence of π-π stacking in the non-covalently cross-linked NPs. As shown in Fig. S5 (Supporting information), the maximum absorption peaks of CPT and P(PEG-ss-CUR) was at 367 nm and 410 nm, respectively, while the maximum absorption peak of CPT@NCCL-CUR NPs was red-shifted to 427 nm, which fully indicates the existence of hydrophobic and π-π stacking interaction in the structure of CPT@NCCL-CUR NPs [41,42]. GPC was used to investigate the molecular weight and dispersity (Ð) of A-PEG-A and the polyprodrug P(PEG-ss-CUR). As shown in Fig. S6 (Supporting information), the molecular weight of P(PEG-ss-CUR) was obviously increased compared to that of A-PEG-A, indicating the successful synthesis of polyprodrug. The specific data was listed in Table S1 (Supporting information).

    The combination index (CI) is commonly used to evaluate the synergistic ability of two drugs. When CI < l, it indicates that the combination of the two drugs has a synergistic effect, while CI > 1 means that the two drugs have an antagonistic effect [33,43]. In this study, we designed a nanomedicine composed of CUR polyprodrug and CPT through self-assembly for cancer treatment, and measured the combination index of these two anti-tumor drugs through the thiazolyl blue (MTT) method. The cell survival rate was detected and the CI values of CUR and CPT were calculated at different concentration ratios. Based on the principle of median, it was determined whether CUR and CPT have a synergistic inhibition on the growth of MCF-7 cells. As shown in Table S2 (Supporting information), a strong synergistic effect can be observed when the mass concentration ratio of CUR to CPT is 4:1. And the CI value seems to increase as the percentage of CPT decreased. Considering the utilization rate of the carrier, groups with lower CPT concentrations were no longer set.

    The CUR drug content of polyprodrug P(PEG-ss-CUR) was 8.5% measured by UV–vis external standardization. Subsequently, fluorescence spectrophotometry was used to test the drug content and encapsulation efficiency of CPT in CPT@NCCL-CUR NPs at different ratios by varying the CPT feeding amount. It can be seen in Table 1 that when the feeding ratio of CUR of NCCL-CUR NPs to CPT was 1:1, the encapsulation efficiency of CPT was the highest at 77.1%, and the encapsulation efficiency of other groups was around 50%. When the feeding ratio was 2:1, the actual drug content ratio of CUR of CPT@NCCL-CUR NPs to CPT was 4.0:1, at which the two drugs have the best ability to synergistically inhibit the growth of MCF-7 cells.

    Table 1

    Table 1.  Encapsulation efficiency and self-assembly performance of CPT@NCCL-CUR NPs after encapsulation of CPT at different feed ratios.
    DownLoad: CSV
    Sample Feeding ratio (m1:m2)a Actual ratio (m3:m4)a EECPT (wt%)b DLCPT (wt%)b Dz (nm)c Size PDI c
    CPT@NCCL-CUR NPs-1 4:1 9.4:1 42.2 0.9 73.4 ± 0.9 0.112 ± 0.018
    CPT@NCCL-CUR NPs-2 2:1 4.0:1 48.8 2.1 74.8 ± 1.3 0.132 ± 0.005
    CPT@NCCL-CUR NPs-3 1:1 1.3:1 77.1 6.6 92.3 ± 0.8 0.101 ± 0.006
    CPT@NCCL-CUR NPs-4 1:2 1:1.1 54.2 9.2 130.7 ± 4.0 0.064 ± 0.018
    CPT@NCCL-CUR NPs-5 1:4 1:1.8 45.7 15.5 574.9 ± 67.0 0.752 ± 0.038
    a m 1:m 2 is the mass ratio of CUR (in NCCL-CUR NPs) to CPT. m 3:m 4 is the mass ratio of CUR (in CPT@NCCL-CUR NPs) to CPT.
    b Encapsulation efficiency ( EE CPT) and drug loading ( DL CPT) of CPT were measured by UV–vis and fluorescence spectrophotometer.
    c Dz and Size PDI were measured by DLS, and the number of runs is 11, with each group repeating three times.

    Since the polyprodrug P(PEG-ss-CUR) is composed of hydrophilic PEG and hydrophobic CUR with alternating linking, it can self-assemble to form micelles in aqueous phase through hydrophilic-hydrophobic interaction. Using transmission electron microscope (TEM) and dynamic light scattering (DLS), we investigated the particle size and morphology of NCCL-CUR NPs. As can be seen in Fig. 1a, the average particle size (Dz) of NCCL-CUR NPs in aqueous solution is 99 nm with a size polydispersity index (PDI) of 0.237, and the corresponding TEM image in Fig. S7 (Supporting information) shows a slightly smaller particle size of 90 nm. This is due to the fact that the hydrophilic chain of NPs could collapse after freeze-drying when preparing the TEM samples, while the NPs tested by DLS exist in aqueous solution with more spreading hydrophilic chains.

    Figure 1

    Figure 1.  Histogram of particle size distribution of (a) NCCL-CUR NPs and (b) CPT@NCCL-CUR NPs in PB 7.4 solution. Size distribution carves of CPT@NCCL-CUR NPs in different conditions: (c) in PB 7.4 solution, (d) in DMF, (e) in PB 7.4 solution with different concentrations of CPT@NCCL-CUR NPs, (f) in PB 7.4 solution containing 10% FBS, (g) in PB 7.4 solution plus 10 mmol/L GSH. (h) TEM image of CPT@NCCL-CUR NPs in PB 7.4 solution with 10 mmol/L GSH after stirring for 48 h (scale bar: 200 nm).

    After encapsulating different CPT contents, we characterized the particle size of the dual-drug-loaded CPT@NCCL-CUR NPs. Fig. S8 (Supporting information) shows the pictures of the CPT@NCCL-CUR NPs at different feeding ratios of CUR to CPT, and the Dz and size PDI measured by the DLS are listed in Table 1. With the increase of the CPT feeding ratio, the CPT drug content and the particle sizes of CPT@NCCL-CUR NPs also increased. Meanwhile, there was a deterioration of water solubility in the group with the highest CPT content, leading to a wider particle size distribution. This is consistent with the research reported by Wang et al. [44]. Overall, the self-assembly of CPT@NCCL-CUR NPs was good in the first four groups, and the particle size was suitable for passive targeting to the tumor site by enhanced permeability and retention (EPR) effect. Considering the synergistic effect between free CUR and free CPT, the sample "CPT@NCCL-CUR NPs-2″ with a feeding ratio of 2:1 was selected for subsequent experiments and the histogram of the particle size distribution is shown in Fig. 1b.

    To investigate the stability of nanomedicines in physiological environments and their stimuli responsiveness in tumor microenvironments, we used DLS to track changes in particle size of CPT@NCCL-CUR NPs. Fig. 1c shows that the CPT@NCCL-CUR NPs maintained a narrow particle size distribution and the size did not change significantly after stored in phosphate buffer with pH 7.4 (PB 7.4) for 60 days at 4 ℃. This proved that CPT@NCCL-CUR NPs had better stability in physiological environment. Fig. 1d shows that the NPs remain relatively stable in N,N-dimethylformamide (DMF) (a highly reactive solvent), demonstrating the strong stability of CPT@NCCL-CUR NPs cross-linked by hydrophobic and π-π stacking noncovalently. Fig. 1e shows the particle size distribution curves of different concentrations of CPT@NCCL-CUR NPs in aqueous phase, and even at an extremely dilute concentration of 7.81 mg/L, the NPs maintain good distribution. Furthermore, the particle size variation curve of CPT@NCCL-CUR NPs in PB 7.4 solution containing 10% fetal bovine serum (FBS) was tested to investigate the stability of NPs in blood circulation. The results shown in Fig. 1f indicate that the NPs remain stable within 24 h, and the peak at 10 nm belongs to the small NP aggregates contained in the serum. Due to the presence of disulfide bonds in the polyprodrug P(PEG-ss-CUR) that formed the CPT@NCCL-CUR NPs, the disulfide bonds could be disrupted in the high GSH environment of tumor cells, leading to changes in particle size. Fig. 1g shows that the NPs tend to dissociate under GSH reduction condition, and the large aggregations appear with increasing of time. From Fig. 1h, we can see that the NPs have been destroyed at 48 h. All these experimental results confirmed the storage stability and good stimulus responsiveness of CPT@NCCL-CUR NPs. The specific data information in Fig. 1 is supplemented in Table S3 (Supporting information).

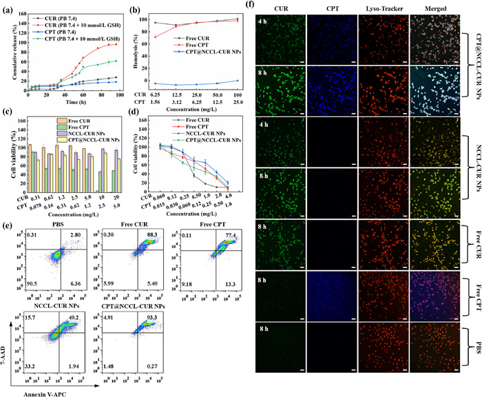
    After proving the good self-assembly behavior and stability of the CPT@NCCL-CUR NPs, the in vitro drug release behavior was further investigated by testing the release of CUR and CPT from CPT@NCCL-CUR NPs. Fig. 2a shows the cumulative release curves of CUR and CPT from CPT@NCCL-CUR NPs in PB 7.4 and PB 7.4 plus 10 mmol/L GSH, respectively. It shows that CPT@NCCL-CUR NPs remains relatively stable in the PB 7.4 solution, with a cumulative drug leakage of less than 30% for CUR and CPT at 96 h. However, in a solution of PB 7.4 plus 10 mmol/L GSH, the drug release of CUR and CPT reached 90% and 60%, respectively, at 96 h. The results indicate that reductive environment enhances the cleavage of the disulfide bonds between CUR and PEG and induces the release of both CUR and CPT. This is consistent with the results in Fig. 1g. The dissociation mechanism of N3-ss-CUR-ss-N3 and the process of releasing CUR and CPT are presented in Scheme 1. Considering the pH responsiveness of disulfide bonds [45], we conducted a supplementary study on the drug release behavior in solutions of pH 5.0 (Fig. S9 in Supporting information). It can be observed that in the presence of GSH, about 85% of CUR and 50% of CPT are released at 66 h, and the overall release rate is slightly faster than that under the condition of PB 7.4.

    Figure 2

    Figure 2.  (a) Schematic diagram of in vivo tumor growth inhibition experiment. Distribution of CUR in tumors and tissues of major organs of mice after (b) 24 h and (c) 48 h of treatment. Distribution of CPT in tumors and tissues of major organs of mice after (d) 24 h and (e) 48 h of treatment. Data are presented as mean ± standard deviation (SD) (n = 3).

    Drugs have the potential to cause damage to red blood cells when they enter the bloodstream, so spectrophotometric methods were used to test the degree of breakage of red blood cells after incubation with free CUR, free CPT and CPT@NCCL-CUR NPs, respectively. Fig. S10 (Supporting information) is a photo of three sets of blood compatibility test. It can be intuitively seen that compared with the control groups, the CPT@NCCL-CUR NPs group showed no significant hemolysis, and most red blood cells were concentrated at the bottom of the centrifuge tubes. Using Milli-Q water as the positive control group and phosphate buffered saline (PBS) as the negative control group, the hemolysis rate can be obtained. As shown in Fig. 2b, the hemolysis rate of CPT@NCCL-CUR NPs remained around 0 even at high concentrations, while both free CUR and free CPT showed high hemolysis at the same concentration, indicating that the dual-drug-loaded CPT@NCCL-CUR NPs greatly improved the hemocompatibility of original CUR and CPT.

    For polymeric nanomedicines, the drug can be responsively released within the tumor microenvironment to kill cancer cells, while the nanodrugs should have low or no toxicity to normal cells. Herein, using the MTT method, we evaluated the cytotoxicity of free CUR, free CPT, polyprodrug NCCL-CUR NPs and dual-drug-loaded CPT@NCCL-CUR NPs, on human umbilical vein endothelial cells (HUVEC cells), respectively. Fig. 2c shows the cell survival rate of HUVEC cells incubated with the aforementioned samples for 48 h. It can be seen that for free CUR, the cytotoxicity is more significant, and the cell viability decreased steeply to less than 5% at CUR concentrations up to 10 mg/L. For free CPT, the cell viability was around 50% at the CPT concentrations ranging from 0.16 mg/L to 5.0 mg/L, indicating that free CPT is also toxic to HUVEC cells. However, the cell viability for NCCL-CUR NPs group remained above 80% at all test concentrations, which proves that the polyprodrug NCCL-CUR NPs has good biocompatibility. Besides, for the CPT@NCCL-CUR NPs group, a small amount of CPT might leak in normal physiological environments due to the encapsulation of CPT. Therefore, compared with the NCCL-CUR NPs group, the cell viability of the CPT@NCCL-CUR NPs group slightly decreased. But the cell viability remained above 70%, indicating that the dual-drug-loaded nanodrug CPT@NCCL-CUR NPs have good biocompatibility.

    To evaluate the toxicity of the prepared nanomedicines to tumor cells, we further studied the toxicity of the four samples (free CUR, free CPT, NCCL-CUR NPs, and CPT@NCCL-CUR NPs) on human breast cancer cells (MCF-7 cells) by MTT assay. As can be seen from the curves in Fig. 2d, the cell viability in all four groups of samples decreased with the increase of CUR or CPT concentration after incubation with MCF-7 cells for 48 h. This indicates that the toxicity of the samples to MCF-7 cells are concentration-dependent. We used GraphPad Prism software to calculate the semi-inhibitory concentration value (IC50) of each group of samples. As shown in Table S4 (Supporting information), the IC50, CUR values of free CUR, NCCL-CUR NPs and CPT@NCCL-CUR NPs on MCF-7 cells were separately 0.42, 1.66 and 0.66 mg/L, while the IC50, CPT values of free CPT and CPT@NCCL-CUR NPs were 1.04 and 0.16 mg/L, respectively. These results demonstrate that the toxicity of both NCCL-CUR NPs and CPT@NCCL-CUR NPs on MCF-7 cells were reduced compared to that of free CUR, which was due to the reduction of NPs biotoxicity by using a kind of biocompatible polyprodrug as the carrier, and the loaded drugs CUR and CPT could not be completely released within 48 h. However, the cytotoxicity of CPT@NCCL-CUR NPs was significantly increased compared to free CPT and the polyprodrug NCCL-CUR NPs loaded only with CUR. This is because CUR and CPT have synergistic effect to inhibit the growth of MCF-7 cells. By calculation, the CI value of NCCL-CUR NPs and CPT on MCF-7 cells is 0.551.

    To investigate the ability of NCCL-CUR NPs and CPT@NCCL-CUR NPs to induce apoptosis of MCF-7 cells, we used Annexin V-APC/7-AAD cell apoptosis detection kit to detect the apoptosis of MCF-7 cells and compared CPT@NCCL-CUR NPs with PBS, free CUR, free CPT and NCCL-CUR NPs, respectively. As can be seen in Fig. 2e and Fig. S11 (Supporting information), at a CUR dose of 5.00 mg/L and a CPT dose of 1.25 mg/L, the apoptosis rates were 93.71% and 90.71% in the groups of free CUR and free CPT, respectively. In contrast, the apoptosis rate of NCCL-CUR NPs was 51.26%, while the apoptosis rate of CPT@NCCL-CUR NPs was significantly increased to 93.57% after loading CPT, and its late apoptosis rate was the highest group at 93.3%, which was higher than that of the free CUR group at 88.3%. As with the cytotoxicity results, the ability of CPT@NCCL-CUR NPs to induce apoptosis was also significantly higher than that of NCCL-CUR NPs loaded only with CUR, indicating that the encapsulated CPT in CPT@NCCL-CUR NPs exerted a synergistic effect with CUR to induce apoptosis in tumor cells.

    NPs with sizes around 50–200 nm can be passively enriched in tumor cells through EPR effect [4648]. Confocal laser scanning microscope (CLSM) was used to evaluate the endocytosis behavior of free CUR, free CPT, NCCL-CUR NPs and CPT@NCCL-CUR NPs against MCF-7 cells, respectively. As shown in Fig. 2f, the NPs were taken up by the cells, and the green fluorescence of CUR and the blue fluorescence of CPT in cells appeared and increased with time, which indicates that the drug uptake by the cells was a dynamic process and could increase the amount of the drug in the tumor cells with the extension of time. Small molecule drugs CUR and CPT are mostly internalized and exocytosed by tumor cells through differences in intracellular and extracellular concentrations. Unlike them, nanomedicine NCCL-CUR NPs and CPT@NCCL-CUR NPs can be better preserved in tumor cells through EPR effect. Therefore, it can be observed that the fluorescence of the group of CPT@NCCL-CUR NPs is significantly stronger than that of the two single free drug groups. Similarly, flow cytometry was used to quantify intracellular drug fluorescence. The results measured by flow cytometry in Fig. S12 (Supporting information) were basically consistent with the CLSM results, and the CPT@NCCL-CUR NPs group showed the strongest intracellular drug fluorescence at 8 h. The above statistical result indicates that our prepared nanodrug CPT@NCCL-CUR NPs is able to passively target MCF-7 cells and get enriched in MCF-7 cells.

    The anti-tumor effect of CPT@NCCL-CUR NPs in mice was studied with in situ breast cancer. On the 7th day after inoculation with MCF-7 cells, the tumor size of the mice was about 50 mm3. The dose of CUR and CPT injected were kept of 20 mg/kg and 5 mg/kg, respectively. The drugs were given every 2 days for a total of 7 intraperitoneal injections, and the mice were executed on the 14th day. The time node diagram of the mouse experiment is shown in Fig. 3a. Animal experiments were conducted according to the approved protocol from the Experimental Animal Center of Soochow University.

    Figure 3

    Figure 3.  (a) Schematic diagram of in vivo tumor growth inhibition experiment. Distribution of CUR in tumors and tissues of major organs of mice after (b) 24 h and (c) 48 h of treatment. Distribution of CPT in tumors and tissues of major organs of mice after (d) 24 h and (e) 48 h of treatment. Data are presented as mean ± SD (n = 5). ****P < 0.0001.

    After treatment, the tumors and main organs (heart, liver, spleen, lungs and kidneys) of the mice were removed and tested for drug contents, and the results are displayed in Figs. 3be. It can be noted that the accumulation of injected drugs in the main organs is always at a low level in all treatment groups. Due to the inevitable capture of NPs by the kidneys and livers during blood circulation, the content of CUR and CPT in these two tissues is relatively high. However, at 24 h, the CUR content in the tumor was comparable between the groups of free CUR and NCCL-CUR NPs, while at 48 h, the NCCL-CUR NPs group and the dual-drug-loaded CPT@NCCL-CUR NPs group showed much more higher CUR distribution in the tumor compared to the free CUR group (Fig. 3c). Similarly, as shown in Figs. 3d and e, the tumors showed relatively higher level of CPT drug content at 48 h than that at 24 h. These results can be explained as (i) polyprodrug NPs can enhance drug enrichment within tumors through EPR effect, and (ii) PEG-contained NPs can circulate in the bloodstream for a long time and continuously release drugs upon reaching the tumor site [49,50]. Meanwhile, it can be observed that the levels of CUR and CPT in the tumors of both CPT@NCCL-CUR NPs groups are higher than those of the free CUR and free CPT groups at 48 h, demonstrating that CPT is encapsulated in the hydrophobic core of the amphiphilic polyprodrug NCCL-CUR NPs, which facilitates passive targeting and enrichment of both drugs in tumors. This result is consistent with the previous literature [51].

    During the treatment process, the weight of mice in the free CPT group decreased, while the weight of mice in the other groups did not show significant changes, as CPT was able to promote the expression level of growth differentiation factor 15 (GDF 15), thereby inhibiting food intake in mice (Fig. 4a). As shown in Fig. 4b, MCF-7 cells of mice in the PBS group grew rapidly, with an average tumor volume of 792 mm3 at the end of the treatment. The free CUR group showed a certain ability to inhibit tumor growth, but the average tumor volume remained large, reaching 338 mm3 at the end of treatment. The NCCL-CUR NPs group exhibits strong tumor suppressive ability (141 mm3) as the NPs can passively target the tumor site through the EPR effect. The tumor inhibition ability of the free CPT group was much significant, and the average tumor volume of the mice was only 75 mm3 at the end of the treatment. More importantly, the group of dual-drug-loaded CPT@NCCL-CUR NPs shows the best therapeutic effect due to the synergistic effect of CUR and CPT, which can overcome the tumor resistance. The average volume of the tumors was close to 0 (5.2 mm3), and the tumor inhibition rate reached 99.3%. Meanwhile, representative images of the tumors were taken after euthanizing the mice, as shown in Fig. S13 (Supporting information), and the weight of the tumors was recorded in Fig. 4c. These results provide intuitive evidence that the dual-drug-loaded CPT@NCCL-CUR NPs have good anti-tumor efficiency.

    Figure 4

    Figure 4.  Anti-tumor efficacy in vivo. (a) Changes in mice body weight and (b) tumor volume during treatment. (c) The average weight of tumors in different groups after treatment on day 14. (d) H&E (purple) and IHC analysis: expression of TUNEL (brown) and Ki67 (brown) in tumor slices on the 14th day of treatment. Scale bar: 200 µm. Data are presented as mean ± SD (n = 5). ns > 0.05, **P < 0.01, ***P < 0.001, ****P < 0.0001.

    When NPs are used for clinical applications, one of the most important considerations is its biosafety. Therefore, after the treatment of each group of mice, they were euthanized and their main organs were removed for hematoxylin and eosin (H&E) staining and immunohistochemistry (IHC). We investigate the death of tumor cells and their regulatory behavior on cytokines in mice after treatment with PBS, free CUR, free CPT, NCCL-CUR NPs and CPT@NCCL-CUR NPs, respectively. As shown in Fig. 4d, H&E staining of tumor tissue sections show the anti-tumor activity of CPT@NCCL-CUR NPs. The tumor cells in the PBS group showed the best growth, while different degrees of tumor cell necrosis separately appear in free CUR, free CPT and NCCL-CUR NPs groups. Interestingly, the density of tumor cells is significantly reduced in the CPT@NCCL-CUR NPs group, and the tumor cells are extensively necrotic, indicating that the NPs loaded with CUR and CPT can effectively kill tumor cells in vivo through synergistic effects.

    IHC was used to analyze the expression of terminal deoxynucleotidyl transferase-mediated dUTP nick end labeling (TUNEL) and Ki67 antigen in the tumor tissues of each group to determine the apoptosis and proliferation of cancer cells. It can be found that the positive rate of TUNEL, which represents apoptosis, increased, while the positive rate of Ki67, which represents cell proliferation, decreased in each treatment group. The dual-drug-loaded CPT@NCCL-CUR NPs showed the best ability to induce apoptosis as well as anti-tumor cell proliferation in MCF-7 cells. All organs present normal tissue structure and cellular morphology, with no obvious pathological changes observed (Fig. S14 in Supporting information). This indicates that CPT@NCCL-CUR NPs have good biosafety.

    In summary, we construct a dual-drug-loaded nano platform, which was first prepared by a click chemistry reaction between a curcumin derivative (N3-ss-CUR-ss-N3) and di-alkynyl-capped poly(ethylene glycol) to form a polyprodrug and self-assemble into the nanoparticles (NCCL-CUR NPs). Subsequently, hydrophobic drug CPT was encapsulated into NCCL-CUR NPs to form non-covalent cross-linked CPT@NCCL-CUR NPs through hydrophobic and π-π stacking interaction. The average particle size of CPT@NCCL-CUR NPs is 74 nm. This nanodrug can release drugs continuously in the simulated tumor reduction environment, while remain stable for a long time in the physiological environment. Due to the presence of a benzene ring in the CUR structure of the main chain, non-covalent cross-linked nanomedicines formed from hydrophobic and π-π stacking effect between aromatic rings can avoid the possible risk of the introduction of cross-linking agents outside the system. This can greatly reduce the systemic toxic side effects of chemical drugs and improve drug utilization. In cellular experiments, the CPT@NCCL-CUR NPs showed good inhibition of MCF-7 cell growth and induction of apoptosis. In vivo experiments also demonstrated that the synergistic treatment of the two anti-cancer drugs (CUR and CPT) has shown excellent tumor growth inhibition. CPT@NCCL-CUR NPs are able to improve the anti-tumor effect of the CUR prodrug through dual-drug synergy, and the tumor inhibition rate reached 99.3% at the end of treatment. Furthermore, this strategy can improve the stability, solubility, bioavailability, and targeting of drugs, thereby enhancing treatment efficacy and reducing side effects.

    The authors declare that they have no competing financial interests or personal relationships that could have appeared to influence the work reported in this paper.

    Haijiao Li: Writing – review & editing, Writing – original draft, Visualization, Validation, Methodology, Investigation, Formal analysis, Data curation. Mingzu Zhang: Supervision, Resources, Project administration. Jinlin He: Supervision, Resources, Project administration, Methodology. Jian Liu: Supervision, Resources, Methodology. Xingwei Sun: Resources, Project administration, Methodology, Funding acquisition. Peihong Ni: Writing – review & editing, Supervision, Resources, Project administration, Methodology, Investigation, Funding acquisition, Conceptualization.

    This research is supported by the National Natural Science Foundation of China (No. 21975169), the Project Fund of the Priority Academic Program Development (PAPD) of Jiangsu Higher Education Institutions, the Key Laboratory of Polymeric Materials Design and Synthesis for Biomedical Function of Soochow University, the Research project of China Baoyuan Investment Co., Ltd., and Suzhou Science and Technology Plan Project (No. SKY2023051).

    Supplementary material associated with this article can be found, in the online version, at doi:10.1016/j.cclet.2024.110615.


    1. [1]

      Y.M. Zhao, F. Fay, S. Hak, et al., Nat. Commun. 7 (2016) 11221.

    2. [2]

      P. Hassanzadeh, F. Atyabi, R. Dinarvand, J. Control. Release 270 (2018) 260–267.

    3. [3]

      Q.Y. Liu, J.H. Zou, Z.J. Chen, W. He, W. Wu, Acta Pharm. Sin. B 13 (2023) 4391–4416.

    4. [4]

      K. Mahajan, S. Bhattacharya, Curr. Top. Med. Chem. 24 (2024) 686–721. doi: 10.2174/0115680266287101240214071718

    5. [5]

      X. Su, X.Y. Zhang, W.J. Liu, et al., Semin. Cancer Biol. 86 (2022) 929–942.

    6. [6]

      N. Kaushik, S.B. Borkar, S.K. Nandanwar, et al., J. Nanobiotechnol. 20 (2022) 152.

    7. [7]

      J.C. Qian, Y.K. Guo, Y.F. Xu, et al., Drug Deliv. Transl. Res. 13 (2023) 2767–2789. doi: 10.1007/s13346-023-01368-x

    8. [8]

      Q.Y. Meng, H. Hu, L.P. Zhou, et al., Polym. Chem.10 (2019) 306–324. doi: 10.1039/c8py01160e

    9. [9]

      Z.B. Li, Q. Xu, X.F. Lin, et al., Chin. Chem. Lett. 33 (2022) 1875–1879.

    10. [10]

      C. Lin, Y.X. Liang, M.Y. Guo, P.E. Saw, X.D. Xu, Mater. Today Adv. 15 (2022) 100266.

    11. [11]

      W.X. Chen, Y.F. Cheng, B.H. Wang, Angew. Chem. Int. Ed. 51 (2012) 5293–5295. doi: 10.1002/anie.201201179

    12. [12]

      R.J. Banga, B. Meckes, S.P. Narayan, et al., J. Am. Chem. Soc. 139 (2017) 4278–4281. doi: 10.1021/jacs.6b13359

    13. [13]

      H.J. Qu, J.F. Yang, S.J. Li, et al., J. Control. Release 357 (2023) 274–286.

    14. [14]

      Y.P. Li, K. Xiao, W. Zhu, W.B. Deng, K.S. Lam, Adv. Drug Deliv. Rev. 66 (2014) 58–73.

    15. [15]

      Y.F. Zhang, Y.C. Xue, L.W. Gao, et al., Chin. Chem. Lett. 35 (2024) 109217.

    16. [16]

      M.H. Lin, Y. Dai, F. Xia, X.J. Zhang, Mater. Sci. Eng. C 119 (2021) 111626.

    17. [17]

      Y. Shi, M.J. van Steenbergen, E.A. Teunissen, et al., Biomacromolecules 14 (2013) 1826–1837. doi: 10.1021/bm400234c

    18. [18]

      L.J. Tang, Z.H. Di, J.F. Zhang, et al., Nano Res. 16 (2023) 13259–13266. doi: 10.1007/s12274-023-5721-z

    19. [19]

      W.R. Zhuang, Y. Wang, P.F. Cui, et al., J. Control. Release 294 (2019) 311–326.

    20. [20]

      K.K. Yang, Z.Q. Yang, G.C. Yu, et al., Adv. Mater. 34 (2022) 2107434.

    21. [21]

      F. Seidi, Y.J. Zhong, H.N. Xiao, Y.C. Jin, D. Crespy, Chem. Soc. Rev. 51 (2022) 6652–6703. doi: 10.1039/d2cs00099g

    22. [22]

      M. Catanzaro, E. Corsini, M. Rosini, M. Racchi, C. Lanni, Molecules 23 (2018) 2778. doi: 10.3390/molecules23112778

    23. [23]

      F.C. Rodrigues, N.V.A. Kumar, G. Thakur, Eur. J. Med. Chem. 177 (2019) 76–104.

    24. [24]

      V. Zoi, V. Galani, G.D. Lianos, et al., Biomedicines 9 (2021) 1086. doi: 10.3390/biomedicines9091086

    25. [25]

      J. Li, Y. Wang, C.Z. Yang, et al., Mol. Pharmacol. 76 (2009) 81–90. doi: 10.1124/mol.109.054551

    26. [26]

      L.J. Hu, M. Li, Z.P. Zhang, Y.Y. Shen, S.R. Guo, Int. J. Pharm. 553 (2018) 510–521.

    27. [27]

      H.J. Li, M.Z. Zhang, J.L. He, et al., J. Mater. Chem. B 11 (2023) 9467–9477. doi: 10.1039/d3tb01703f

    28. [28]

      A. Karabasz, D. Lachowicz, A. Karewicz, et al., Int. J. Nanomed. 14 (2019) 7249–7262. doi: 10.2147/ijn.s213942

    29. [29]

      S. Patra, B. Pradhan, R. Nayak, et al., Semin. Cancer Biol. 73 (2021) 310–320.

    30. [30]

      B.Y. Chu, H.Z. Deng, T. Niu, Y. Qu, Z.Y. Qian, Small Methods 8 (2023) 2301271.

    31. [31]

      M.Q. Li, Y. Bai, C.F. Liu, L. Fan, W. Tian, ACS Biomater. Sci. Eng. 7 (2021) 5515–5523. doi: 10.1021/acsbiomaterials.1c01144

    32. [32]

      Z.A. Wang, X. Wang, H. Yu, M.W. Chen, Biomater. Sci. 10 (2022) 1292–1303.

    33. [33]

      B. Xiao, X.Y. Si, M.K. Han, et al., J. Mater. Chem. B 3 (2015) 7724–7733.

    34. [34]

      Y.F. Hu, S. Wu, Y. He, L.H. Deng, Chem. Eng. J. 362 (2019) 877–886.

    35. [35]

      H.D. Tang, C.J. Murphy, B. Zhang, et al., Biomaterials 31 (2010) 7139–7149.

    36. [36]

      D. Wu, K.K. Yang, Z.K. Zhang, et al., Chem. Soc. Rev. 51 (2022) 1336–1376. doi: 10.1039/d1cs00451d

    37. [37]

      C.A. Hunter, J.K.M. Sanders, J. Am. Chem. Soc. 112 (1990) 5525–5534. doi: 10.1021/ja00170a016

    38. [38]

      R.M. Parrish, C.D. Sherrill, J. Am. Chem. Soc. 136 (2014) 17386–17389. doi: 10.1021/ja5101245

    39. [39]

      S. Tsuzuki, K. Honda, T. Uchimaru, M. Mikami, K. Tanabe, J. Am. Chem. Soc. 124 (2002) 104–112.

    40. [40]

      C.R. Martinez, B.L. Iverson, Chem. Sci. 3 (2012) 2191–2201. doi: 10.1039/c2sc20045g

    41. [41]

      C. Liu, G.J. Xiao, M.L. Yang, et al., Angew. Chem. Int. Ed. 57 (2018) 1893–1897. doi: 10.1002/anie.201711409

    42. [42]

      L.P. Zhao, R.R. Zheng, H.Q. Chen, et al., Nano Lett. 20 (2020) 2062–2071. doi: 10.1021/acs.nanolett.0c00047

    43. [43]

      B. Ding, A.A. Wahid, Z. Wang, et al., Nanoscale 9 (2017) 11739–11753.

    44. [44]

      M.F. Zhang, C.T. Hagan, H. Foley, et al., Acta Biomater. 124 (2021) 327–335. doi: 10.3390/ijms23010327

    45. [45]

      Y. Yao, Y.C. Zhong, H. Li, et al., Food Hydrocoll. 154 (2024) 110157.

    46. [46]

      C.B. He, Y.P. Hu, L.C. Yin, C. Tang, C.H. Yin, Biomaterials 31 (2010) 3657–3666.

    47. [47]

      B.J. Du, X.Y. Jiang, A. Das, et al., Nat. Nanotechnol. 12 (2017) 1096–1102. doi: 10.1038/nnano.2017.170

    48. [48]

      H. Kang, S. Rho, W.R. Stiles, et al., Adv. Healthc. Mater. 9 (2020) 1901223.

    49. [49]

      Z.Y. Deng, S.Y. Liu, J. Control. Release 326 (2020) 276–296.

    50. [50]

      H.B. Haroon, A.C. Hunter, Z.S. Farhangrazi, S.M. Moghimi, Adv. Drug Deliv. Rev. 188 (2022) 114396.

    51. [51]

      Y.F. Ding, Z.Y. Wang, C.H.T. Kwong, et al., J. Control. Release 360 (2023) 82–92.

  • Scheme 1  Schematic diagram of the preparation of CPT@NCCL-CUR NPs and their endocytosis by tumor cells and triggering drug release in the cancer cytoreductive environment.

    Figure 1  Histogram of particle size distribution of (a) NCCL-CUR NPs and (b) CPT@NCCL-CUR NPs in PB 7.4 solution. Size distribution carves of CPT@NCCL-CUR NPs in different conditions: (c) in PB 7.4 solution, (d) in DMF, (e) in PB 7.4 solution with different concentrations of CPT@NCCL-CUR NPs, (f) in PB 7.4 solution containing 10% FBS, (g) in PB 7.4 solution plus 10 mmol/L GSH. (h) TEM image of CPT@NCCL-CUR NPs in PB 7.4 solution with 10 mmol/L GSH after stirring for 48 h (scale bar: 200 nm).

    Figure 2  (a) Schematic diagram of in vivo tumor growth inhibition experiment. Distribution of CUR in tumors and tissues of major organs of mice after (b) 24 h and (c) 48 h of treatment. Distribution of CPT in tumors and tissues of major organs of mice after (d) 24 h and (e) 48 h of treatment. Data are presented as mean ± standard deviation (SD) (n = 3).

    Figure 3  (a) Schematic diagram of in vivo tumor growth inhibition experiment. Distribution of CUR in tumors and tissues of major organs of mice after (b) 24 h and (c) 48 h of treatment. Distribution of CPT in tumors and tissues of major organs of mice after (d) 24 h and (e) 48 h of treatment. Data are presented as mean ± SD (n = 5). ****P < 0.0001.

    Figure 4  Anti-tumor efficacy in vivo. (a) Changes in mice body weight and (b) tumor volume during treatment. (c) The average weight of tumors in different groups after treatment on day 14. (d) H&E (purple) and IHC analysis: expression of TUNEL (brown) and Ki67 (brown) in tumor slices on the 14th day of treatment. Scale bar: 200 µm. Data are presented as mean ± SD (n = 5). ns > 0.05, **P < 0.01, ***P < 0.001, ****P < 0.0001.

    Table 1.  Encapsulation efficiency and self-assembly performance of CPT@NCCL-CUR NPs after encapsulation of CPT at different feed ratios.

    Sample Feeding ratio (m1:m2)a Actual ratio (m3:m4)a EECPT (wt%)b DLCPT (wt%)b Dz (nm)c Size PDI c
    CPT@NCCL-CUR NPs-1 4:1 9.4:1 42.2 0.9 73.4 ± 0.9 0.112 ± 0.018
    CPT@NCCL-CUR NPs-2 2:1 4.0:1 48.8 2.1 74.8 ± 1.3 0.132 ± 0.005
    CPT@NCCL-CUR NPs-3 1:1 1.3:1 77.1 6.6 92.3 ± 0.8 0.101 ± 0.006
    CPT@NCCL-CUR NPs-4 1:2 1:1.1 54.2 9.2 130.7 ± 4.0 0.064 ± 0.018
    CPT@NCCL-CUR NPs-5 1:4 1:1.8 45.7 15.5 574.9 ± 67.0 0.752 ± 0.038
    a m 1:m 2 is the mass ratio of CUR (in NCCL-CUR NPs) to CPT. m 3:m 4 is the mass ratio of CUR (in CPT@NCCL-CUR NPs) to CPT.
    b Encapsulation efficiency ( EE CPT) and drug loading ( DL CPT) of CPT were measured by UV–vis and fluorescence spectrophotometer.
    c Dz and Size PDI were measured by DLS, and the number of runs is 11, with each group repeating three times.
    下载: 导出CSV
  • 加载中
计量
  • PDF下载量:  5
  • 文章访问数:  838
  • HTML全文浏览量:  50
文章相关
  • 发布日期:  2025-08-15
  • 收稿日期:  2024-07-23
  • 接受日期:  2024-11-05
  • 修回日期:  2024-10-29
  • 网络出版日期:  2024-11-06
通讯作者: 陈斌, bchen63@163.com
  • 1. 

    沈阳化工大学材料科学与工程学院 沈阳 110142

  1. 本站搜索
  2. 百度学术搜索
  3. 万方数据库搜索
  4. CNKI搜索

/

返回文章