Protective effect of osteogenic growth peptide functionalized tetrahedral DNA nanostructure on bone marrow and bone formation ability in chemotherapy-induced myelosuppressive mice

Tianxu Zhang Dexuan Xiao Mi Zhou Yunfeng Lin Tao Zhang Xiaoxiao Cai

Citation:  Tianxu Zhang, Dexuan Xiao, Mi Zhou, Yunfeng Lin, Tao Zhang, Xiaoxiao Cai. Protective effect of osteogenic growth peptide functionalized tetrahedral DNA nanostructure on bone marrow and bone formation ability in chemotherapy-induced myelosuppressive mice[J]. Chinese Chemical Letters, 2025, 36(8): 110594. doi: 10.1016/j.cclet.2024.110594 shu

Protective effect of osteogenic growth peptide functionalized tetrahedral DNA nanostructure on bone marrow and bone formation ability in chemotherapy-induced myelosuppressive mice

English

  • Chemotherapy is unavoidable for many cancers treatment [1]. Kinds of targeting strategies for tumor treatment have been developed, but traditional chemotherapy drugs are still commonly used, which can cause different degrees of myelosuppression to bone marrow [2,3] and many chemotherapy drugs can have impacts on the skeletal system [4,5]; for example, methotrexate (Methotrexate) can cause osteoporosis by reducing the activity of osteoblasts and increasing the generation of osteoclasts, and long-term high-dose application can even lead to methotrexate (Methotrexate) bone disease (bone pain, osteoporosis, compression fracture); as more direct symptom after chemotherapy, myelosuppression catches more attention among many complications after chemotherapy, but damages to skeletal system are also nonnegligible.

    As special DNA nanostructure with excellent ability to penetrate cells and tissues, tetrahedral framework nucleic-acid nanostructures (tFNAs) has shown great potential in drug delivery for peptide, RNA and small-molecule drugs; tFNAs could also promote cell proliferation and tissue regeneration, which is essential for regenerative medicine [616]. But broader application of tFNAs is restricted by its rapid clearance and unpredictable fate after in vivo delivery [1722]. Therefore, tFNAs requires modification for better behavior after in vivo application. Preformed protein corona has been shown as one potential method to enhance the biostability of nanoparticle-based drug delivery systems [2326]. Studies have shown that nucleic acid-peptide composite nanostructures can change the structural stability and administration efficiency of nucleic acid nanomaterials and prolong the circulation time in vivo [2730]. In the complex in vivo environment, various proteins and peptides in serum like albumin may absorb onto the nanoparticles after systematic administration, changing the original behavior of the nanomedicine [3137]. Since the interaction between nanomaterials and biological components is inevitable, studies suggested that pre-adsorption of proteins or peptides on nanostructures can be used as a potential strategy to improve the delivery efficiency of nanodrugs, so as to reduce the additional influence of other component in the body and improve the bioavailability, predictability and targeting ability of nanomedical drugs [3841]. Preformed peptide and protein corona has been emerging as a promising nanomedicine delivery strategy.

    Osteogenic growth peptide is isolated from regenerated bone marrow; it can positively respond to the bone marrow injury and has multiple biological effects including promoting bone formation, regulating bone marrow microenvironment, and promoting hematopoietic function, which can accelerate the reconstruction of bone marrow physiological function after radiotherapy and chemotherapy [4244]. The peptide-nucleic acid drug delivery system can extend the half-life of the drug system and reduce the side effects after application in vivo [4547]. It is shown that nucleic acid drugs modified by functional peptides have great potential in drug delivery; for example, cyclic peptides, transmembrane peptides modification can reduce the limitations of cell uptake and lysosomal degradation of nucleic acids drug delivery systems and enhance the stability [4850].

    Therefore, this study combined osteogenic growth peptide (OGP) and tFNAs to construct a peptide-nucleic acid composite nanodrug delivery system OGP-tFNAs to solve the limitations of tFNAs and OGP. Firstly, the bioavailability of OGP can be improved due to the drug-carrier effect; Meanwhile, OGP can improve the stability of tFNAs after in vivo delivery and slow down the rate of tFNAs clearance in vivo. Based on the multiple biological effects of OGP-tFNAs, a novel drug delivery strategy was provided to explore its application potential in protecting bone marrow from chemotherapy injury and promoting bone formation ability in chemotherapy-induced myelosuppressive mice.

    Firstly, OGP-tFNAs were prepared via self-assembling of tFNAs and the electrostatic adsorption with OGP. Based on 250 nmol/L tFNAs, OGP was mixed and incubated with tFNAs with 100:1 ratio and used for later experiment. The surface morphology, size and zeta potential of OGP-tFNAs was performed via atomic force microscope (AFM), dynamic light scattering (DLS) and laser doppler electrophoresis (LDE). Mouse bone marrow mesenchymal stem cells (BMSCs), MC3T3-E1 cells and OP9 cells were cultured and used for cellular internalization experiment and the in vivo distribution of OGP-tFNAs was also detected. Then the BMSCs were used for 5-fluorouracil (5-FU)-induced chemotherapy injury cellular model and in vitro osteogenic induction experiment. For the animal experiment, the femoral bone defect model was established in chemotherapy-induced myelosuppressive ICR mice to investigate the protective effects of OGP-tFNAs on bone marrow and bone formation ability. All the animal experiment was approved by the Ethics Committee of West China Hospital of Stomatology, Sichuan University (approval No. WCHSIRB-D-2022–332) and performed according to the ARRIVE guidelines. The detailed materials and methods for OGP-tFNAs preparation, cellular and animal experiments could be found in the supporting information. tFNAs were produced via self-assembling of four single-strand DNA as shown in Fig. 1a and Table S1 (Supporting information). Due to the fact that tFNAs is negatively charged and OGP is positively charged in Tris-MgCl2 (TM) buffer (pH 8.0), tFNAs was subsequently incubated with OGP peptide to form OGP-tFNAs via electrostatic adsorption. The zeta potential of OGP-tFNAs was about −1 mV and the particle size was about 21 nm (Figs. 1b and c). The surface morphology was furtherly detected via AFM, OGP-tFNAs showed round or irregular shapes (Fig. 1d). The stability of OGP-tFNAs was investigated via agarose gel electrophoresis and the composites remained their stability for 9 h in 5% fetal bovine serum (FBS) and 6 h in 10% FBS (Fig. S1 in Supporting information). To investigate the cellular uptake of OGP-tFNAs, BMSC, MC3T3-E1 and OP9 cells were chosen as representative mesenchymal stem cell, osteoblast and stromal cells in the bone marrow. As shown in Fig. 1e, OGP-tFNAs could be successfully internalized by these three types of cells, and MC3T3-E1 showed relatively higher cellular uptake, which indicated that OGP-tFNAs had extensive cell affinity. In order to further explore the relationship between OGP-tFNAs and lysosomes after cell internalization, lysosomes were labelled using Lysotracker Green to observe the co-localization of tFNAs and OGP-tFNAs with lysosomes (Fig. 1f). tFNAs and OGP-tFNAs mainly distributed on the cell membrane, and only part of the materials entered the cell at 3 h. tFNAs and OGP-tFNAs could be observed at 6 and 12 h, most tFNAs fluorescence coincided with lysosomal fluorescence, which indicated that tFNAs were transported to lysosomes after cell internalization; while for OGP-tFNAs, less fluorescence was coincided with lysosomal fluorescence. The results showed that the adsorption of OGP reduced the aggregation and degradation of OGP-tFNAs in lysosomes, which was beneficial to the subsequent biological effects.

    Figure 1

    Figure 1.  Preparation, characterization, cellular uptake and in vivo distribution of OGP-tFNAs. (a) Schematic diagram for OGP-tFNAs preparation. (b) Zeta potential of OGP-tFNAs. (c) Size distribution of OGP-tFNAs. (d) Surface morphology detection via AFM. (e) Cellular uptake of OGP-tFNAs by mouse BMSC, MC3T3-E1 and OP9 cells. Scale bar: 60 µm. (f) Lysosome labeling and colocalization with OGP-tFNAs. Scale bar: 40 µm. (g) In vivo distribution of OGP-tFNAs in major organs: i-tFNAs; ii-OGP-tFNAs. Scale bar: 200 µm.

    The bio-distribution of tFNAs and OGP-tFNAs in major organs was detected via frozen section and fluorescent observation at 3, 6, 12 and 24 h after tail vein injection and heart, liver, spleen, lung and kidney samples were observed. According to Fig. 1g, tFNAs and OGP-tFNAs were both distributed in heart, liver, spleen, lung and kidney, with the heart and liver distributing more, spleen and kidney second, and lung less. The distribution is faster in the heart and liver for tFNAs, while the distribution of OGP-tFNAs is slower. The results indicated that the adsorption of OGP prolonged the blood circulation time of OGP-tFNAs and gradually distributed in these major organs and tissues. Besides, the fluorescence detection for bone marrow smears after in vivo administration also proved that OGP-tFNAs could successfully arrive at the bone marrow (Fig. S2 in Supporting information).

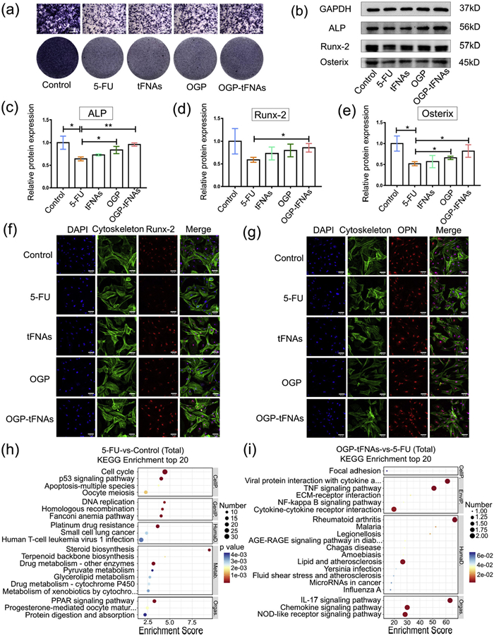
    In addition to hematopoietic inhibition, chemotherapy can also cause damage to BMSCs, and their osteogenic differentiation ability is impaired, which can lead to bone formation disorders [5153]. Therefore, the osteogenic differentiation potential of OGP-tFNAs on mouse BMSCs was investigated based on 5-FU-treated cellular model. According to Fig. 2a, 5-FU treatment reduced the alkaline phosphatase (ALP) activity after osteogenic induction of mouse BMSCs. The results suggested that OGP-tFNAs pretreatment could protect BMSCs and maintain their osteogenic differentiation ability. The expression of ALP, Runx-2 and Osterix were detected via Western blot (WB) after 14 days of osteogenic induction. According to Figs. 2b and c, ALP expression in the 5-FU group decreased to 64% of that in the control group, and ALP expression in the tFNAs, OGP and OGP-tFNAs pretreatment group was about 1.14, 1.31 and 1.50 times of that in the 5-FU group respectively, and the difference was statistically significant, and the ALP expression in OGP-tFNAs group was higher than that in OGP group. Similarly, Runx-2 expression decreased to about 59% of that in control group after 5-FU injury (Figs. 2b and d). Although the overall expression level of Runx-2 in the tFNAs and OGP groups was higher than that in the 5-FU group, no statistical differences were observed. Osterix expression showed the same trend (Figs. 2b and e). The immunofluorescence staining of Runx-2 and osteopontin (OPN) also showed more significant expression for OGP-tFNAs group (Figs. 2f and g). According to the overall expressions of ALP, Runx-2 and Osterix, OGP-tFNAs showed better performance in BMSCs protection and maintaining the osteogenic differentiation potential compared with tFNAs.

    Figure 2

    Figure 2.  OGP-tFNAs protected the osteogenic differentiation ability of mouse BMSC from 5-FU injury. (a) ALP staining after 5 days osteogenic induction. Scale bar: 500 µm. (b) WB detection for osteogenic differentiation-related protein expressions. (c–e) Statistical analysis for the WB results of ALP, Runx-2 and Osterix (n = 3). All data are presented as mean ± standard deviation (SD). *P < 0.05, **P < 0.01. (f) Immunofluorescent staining for Runx-2. Scale bar: 60 µm. (g) Immunofluorescent staining for OPN. Scale bar: 60 µm. (h, i) mRNA sequencing and KEGG enrichment analysis of OP9 cells after 5-FU and OGP-tFNAs treatment.

    The molecular mechanism of OGP-tFNAs on bone marrow and osteogenic ability protection was detected via mRNA sequencing (Figs. 2h and i, Fig. S3 in Supporting information). Compared with control group, there were total of 1269 differentially expressed genes for chemo-5-FU group and 1100 differentially expressed genes for OGP-tFNAs group. Top 30 Gene Ontology (GO) term showed that cellular response to DNA damage, DNA replication, cell division and cell cycle was significantly affected by 5-FU treatment; For OGP-tFNAs group, chemokine-mediated signaling pathway and chemokine activity showed significant differences. The results indicated that 5-FU treatment caused DNA damages and changed the cell cycle and OGP-tFNAs changed the cell behaviors mainly via chemokine pathways. According to the Kyoto encyclopedia of genes and genomes (KEGG) enrichment analysis, the 5-FU-chemo group showed stronger relation with cell-cycle, P53 pathway, apoptosis, DNA replication and peroxisome proliferators-activated receptors (PPAR) signaling pathway, which indicated that 5-FU induced cell apoptosis and activated related signaling pathways like P53 pathway. For OGP-tFNAs group, cytokine interaction with protein and receptor showed significant differences, tumor necrosis factor (TNF) signaling pathway, interleukin-17 (IL-17) signaling pathway and chemokine signaling pathway, which were related with inflammation regulation, cell chemotaxis and tissue regeneration. In all, 5-FU treatment could cause DNA damages and cell apoptosis, and OGP-tFNAs treatment could promote the tissue regeneration mainly via inflammation regulation and chemokine pathways.

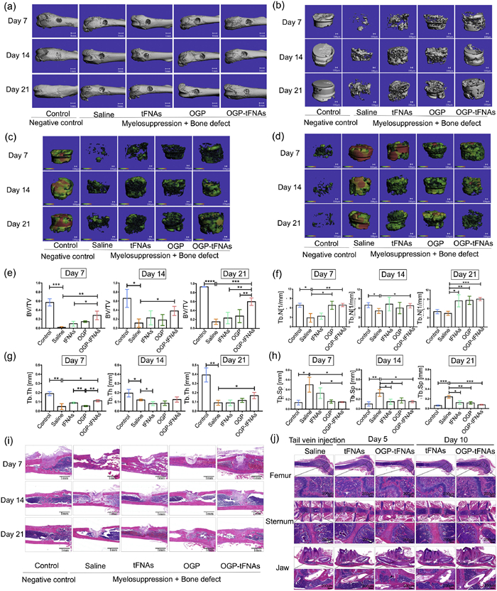
    To furtherly investigate the effect of OGP-tFNAs on bone formation ability, the chemotherapy-induced myelosuppressive mouse model combined with femoral bone defect was employed. After 7-, 14- and 21-days treatment, the samples were collected for micro computed tomography (microCT) and histological detection. As shown in Fig. 3a, the bone defect in the control group obviously recovered on day 14 and almost completely recovered on day 21, while the recovery of bone defects was significantly inhibited for the myelosuppressive mice treated with chemotherapy. The bone defects in the saline group after myelosuppression did not exhibit significant bone regeneration on day 21, and the bone defects still showed a relatively empty state according to the microCT scanning results. For tFNAs and OGP group, there was a little of new bone in the bone defect on day 21, and the OGP-tFNAs group showed more significant bone defect recovery.

    Figure 3

    Figure 3.  OGP-tFNAs accelerated the bone defect recovery in myelosuppressive mice. (a) MicroCT scanning and 3D reconstruction results of femoral bone defect in mice. Scale bar: 1 mm. (b) Local reconstruction results for the femoral bone defects. Scale bar: 100 µm. (c) Tb.Th analysis for the bone defects. Scale bar: 100 µm. (d) Tb.Sp analysis for the bone defects. Scale bar: 100 µm. (e) Statistical analysis for BV/TV (n = 3). (f) Statistical analysis for Tb.N (n = 3). (g) Statistical analysis for Tb.Th (n = 3). (h) Statistical analysis for Tb.Sp (n = 3). All data are presented as mean ± SD. *P < 0.05, **P < 0.01, ***P < 0.001, ****P < 0.0001. (i) HE staining for the femoral bone defects. Scale bar: 1 mm. (j) Safety assessment of OGP-tFNAs for bone marrow in femur, sternum and jaw. Scale bar: 200 µm.

    Bone volume fraction (BV/TV), trabeculae number (Tb.N), trabecular thickness (Tb.Th), and trabecular separation (Tb.Sp) were analyzed to compare bone formation among different groups (Figs. 3bh). OGP-tFNAs group showed higher BV/TV, Tb.N and Tb.Th values and lower Tb.Sp value. Furtherly, hematoxylin-eosin (HE) staining results of femur in Fig. 3i showed that abundant and dense bone trabecular structures existed in the bone defect for the control group on day 7, and the bone defect was basically recovered on days 14 and 21, and the bone trabecular thickness also gradually increased. Bone defects in the myelosuppressive saline group were basically empty on day 7 and no obvious tissue growth and new bone regeneration were observed even on day 21. In the OGP-tFNAs group, tissue began to grow in on day 7, bone trabecular formation was obvious on day 14, and the thickness and density of bone trabecular increased significantly on day 21. The results of HE staining showed that bone marrow injury and suppression caused by chemotherapy drugs significantly reduced the recovery rate of bone defect, while OGP-tFNAs could protect bone marrow from chemotherapy injury and accelerate the bone defect recovery in myelosuppressive mice. In summary, according to the microCT scanning analysis and HE staining of the femoral bone defects, bone marrow injury by chemotherapy drugs significantly reduced the osteogenic ability of mice, and the recovery rate of bone defect was significantly reduced. OGP-tFNAs administration can slow down the bone marrow injury of chemotherapy drugs and accelerate the bone defect recovery rate of myelosuppressive mice. In addition, the safety of OGP-tFNAs for bone marrow was also investigated, HE staining was performed on femur, sternum and jaw (Fig. 3j). There were no obvious changes in bone marrow structure and cell components, which indicated that tFNAs and OGP-tFNAs had no obvious toxicity to bone marrow.

    Masson staining, goldner staining and immunohistochemical staining were performed to observe the histological changes, collagen deposition and mineralization in the bone defects, the sample collection time was shown in Fig. 4a. According to the Masson staining results (Fig. 4b), no obvious collagen fibers were observed on day 7, and only a small amount of collagen fibers were observed on day 21 in the myelosuppressive saline group, which indicated the normal physiological function of bone marrow in mice was severely inhibited after chemotherapy treatment. In the OGP-tFNAs group, part of collagen fibers had already formed around the bone defect on day 7, collagen fibers had formed into the bone defect center on day 14, and dense collagen fiber deposition could be observed on day 21, providing good structural basis for bone mineralization. The Masson staining results showed that OGP-tFNAs could maintain the activity of bone marrow cells in bone defect repair process in myelosuppressive mice, thus promoting collagen fibers formation and providing basic structural units for subsequent calcification.

    Figure 4

    Figure 4.  OGP-tFNAs accelerated new bone formation in myelosuppressive mice. (a) Timeline for mice treatment and detection. (b) Masson staining for the femoral bone defects. Scale bar: 1 mm. (c) Goldner staining for the femoral bone defects. Scale bar: 1 mm. (d) Oil red O staining for femoral bone marrow. Scale bar: 100 µm. (e) Immunohistochemical staining of PPAR-γ for femoral bone defects. Scale bar: 1 mm. (f) Immunohistochemical staining of ALP for femoral bone defects. Scale bar: 1 mm. (g) Immunohistochemical staining of Runx-2 for femoral bone defects. Scale bar: 1 mm. (h–j) Statistical analysis for PPAR-γ, ALP and Runx-2 immunohistochemical staining (n = 3). All data are presented as mean ± SD. *P < 0.05, **P < 0.01, ***P < 0.001.

    In addition to collagen fiber formation, bone mineralization degree can also reflect the recovery of bone defects. In order to distinguish the mineralized bone from the non-mineralized bone, goldner staining was performed; the mineralized bone showed green color and the non-mineralized bone showed orange-red color after staining. According to Fig. 4c, obviously green-stained bone tissue could be observed in the bone defects for the control group on day 7, indicating that obvious mineralization had occurred in the new bone on day 7 and mature bone tissue has formed; red-stained non-mineralized osteoid could also be observed around the mineralized bone, which indicated that new bone was still forming. For the myelosuppressive saline group, no significantly green-stained mineralized bone was observed on day 7, and only some green-stained mineralized bone and red-stained osteoid were observed on days 14 and 21. The rate of new bone formation and bone mineralization significantly slowed down compared with the control group. Bone mineralization in tFNAs and OGP groups were slightly better than those in myelosuppressive saline group. In the OGP-tFNAs group, more obviously green-stained mineralized bone was observed in the bone defect area on day 14, and red-stained osteoid was also observed around the mineralized bone, indicating that new bone formation was more active and bone mineralization was better. The goldner staining results were consistent with the Masson staining results, which proved that OGP-tFNAs could promote collagen deposition, new bone formation and bone mineralization.

    Furthermore, increased adipogenesis could be found after chemotherapy injury and fat formation has high correlation with myelosuppression [54]. Therefore, the adipogenesis in the bone marrow was also detected. According to the oil red O staining (Fig. 4d) and PPAR-γ immunobiological staining (Figs. 4e and h) results, fat formation increased significantly in the myelosuppressive saline group, OGP-tFNAs group showed less fat formation and PPAR-γ expression. The result indicated that the stem cells intended to adipogenic differentiation after myelosuppression, and OGP-tFNAs inhibit the adipogenic differentiation, which was beneficial for bone formation and hematopoietic regeneration. To verify the promoting ability of OGP-tFNAs on osteogenic differentiation and bone formation, the samples were performed with ALP and Runx-2 immunobiological staining (Figs. 4f, g, i and j). According to the results, OGP-tFNAs and control group showed relatively higher ALP and Runx-2 expression level on day 7, which indicated that OGP-tFNAs maintained the osteogenic activity of bone marrow at the early stage of bone marrow recovery after myelosuppression injury.

    In summary, femoral bone defect model of myelosuppressive mice was established in this study to explore the effect of OGP-tFNAs on bone marrow protection and bone defect regeneration. OGP-tFNAs accelerated the recovery rate of local bone defects and provide a potential treatment strategy for improving the osteogenic ability of patients treated with chemotherapy. OGP-tFNAs was verified to reduce the damage of 5-FU on mouse BMSCs and maintain its osteogenic differentiation potential. At the same time, OGP-tFNAs can protect the physiological function of bone marrow, maintain the osteogenic ability of chemotherapy-induced myelosuppressive mice. Based on these results, OGP-tFNAs could be used as potential nano-drugs and develop bone scaffolds with multiple biological activities, providing more promising options for bone marrow protection and bone regeneration in patients suffering from chemotherapy.

    The authors declare that they have no known competing financial interests or personal relationships that could have appeared to influence the work reported in this paper.

    Tianxu Zhang: Formal analysis, Data curation, Conceptualization. Dexuan Xiao: Data curation. Mi Zhou: Formal analysis. Yunfeng Lin: Conceptualization. Tao Zhang: Conceptualization. Xiaoxiao Cai: Writing – review & editing, Supervision, Funding acquisition, Conceptualization.

    This work was supported by National Natural Science Foundation of China (Nos. 82322015, 82171006), Sichuan Province Youth Science and Technology Innovation Team (No. 2022JDTD0021), Sichuan Science and Technology Program (No. 2022NSFSC0002), West China Hospital of Stomatology Sichuan University (No. RCDWJS2024-3), Sichuan Science and Technology Program (Nos. 2023NSFSC1706, 2024NSFSC1589) and Postdoctoral Science Foundation of China (No. BX20220220).

    Supplementary material associated with this article can be found, in the online version, at doi:10.1016/j.cclet.2024.110594.


    1. [1]

      K. Liu, M. Li, Y. Li, et al., Mol. Cancer 23 (2024) 62.

    2. [2]

      Q. Gao, J. Feng, W. Liu, et al., Adv. Drug Deliv. Rev. 188 (2022) 114445.

    3. [3]

      S. Nezhadi, E. Saadat, S. Handali, F. Dorkoosh, J. Drug. Target. 29 (2021) 185–198. doi: 10.1080/1061186x.2020.1808000

    4. [4]

      A.M. Lee, T. Shandala, P.P. Soo, et al., Nutrients 9 (2017) 255. doi: 10.3390/nu9030255

    5. [5]

      C. Fan, K.R. Georgiou, H.A. Morris, et al., Breast Cancer Res. Treat. 165 (2017) 41–51. doi: 10.1007/s10549-017-4308-3

    6. [6]

      Y. Li, Z. Cai, W. Ma, et al., Bone Res. 12 (2024) 14.

    7. [7]

      T. Zhang, T. Tian, Y. Lin, Adv. Mater. 34 (2022) e2107820.

    8. [8]

      X. Shao, Z. Hu, H. Su, et al., Cell Prolif. 57 (2024) e13561.

    9. [9]

      D. Xiao, T. Chen, T. Zhang, et al., Chin. Chem. Lett. 35 (2024) 108602.

    10. [10]

      J. Sun, Y. Gao, Y. Yao, et al., Chem. Eng. J. 487 (2024) 150706.

    11. [11]

      T. Zhang, T. Tian, R. Zhou, et al., Nat. Protoc. 15 (2020) 2728–2757. doi: 10.1038/s41596-020-0355-z

    12. [12]

      H. Wang, J. Gong, W. Chen, et al., Nano Today 56 (2024) 102252.

    13. [13]

      Y. Wen, M. Zhang, Y. Yao, et al., Chin. Chem. Lett. 34 (2023) 107549.

    14. [14]

      Y. Ge, Q. Wang, Y. Yao, et al., Adv. Sci. 11 (2024) e2308701.

    15. [15]

      Y. Liu, S. Li, S. Lin, et al., Chin. Chem. Lett. 34 (2023) 107987.

    16. [16]

      J. Sun, X. Chen, Y. Lin, X. Cai, Cell Prolif. 57 (2024) e13624.

    17. [17]

      T. Tian, Y. Li, Y. Lin, Bone Res. 10 (2022) 40. doi: 10.1117/12.2623877

    18. [18]

      S. Xu, X. Qin, J. Liang, et al., Cell Prolif. 57 (2024) e13637.

    19. [19]

      Y. Li, J. Li, Y. Chang, et al., Chin. Chem. Lett. 35 (2024) 109414.

    20. [20]

      S. Lin, Q. Zhang, S. Li, et al., Cell Prolif. 55 (2022) e13279.

    21. [21]

      L. Wang, M. Javier, C. Luo, et al., Chin. Chem. Lett. 35 (2024) 109591.

    22. [22]

      X. Chen, J. He, Y. Xie, et al., Cell Prolif. 56 (2023) e13424.

    23. [23]

      Q. Peng, S. Zhang, Q. Yang, et al., Biomaterials 34 (2013) 8521–8530.

    24. [24]

      D. Bargheer, J. Nielsen, G. Gébel, et al., Beilstein J. Nanotechnol. 6 (2015) 36–46. doi: 10.3762/bjnano.6.5

    25. [25]

      Z. Jiang, Y. Chu, C. Zhan, Expert Opin. Drug Deliv. 19 (2022) 833–846. doi: 10.1080/17425247.2022.2093854

    26. [26]

      F. Guo, S. Luo, L. Wang, et al., Int. J. Biol. Macromol. 256 (2024) 128513.

    27. [27]

      J. Bernal-Chanchavac, M. Al-Amin, N. Stephanopoulos, Curr. Top. Med. Chem. 22 (2022) 699–712. doi: 10.2174/1568026621666211215142916

    28. [28]

      S. Tarvirdipour, M. Skowicki, C.A. Schoenenberger, C.G. Palivan, Int. J. Mol. Sci. 22 (2021) 9092. doi: 10.3390/ijms22169092

    29. [29]

      N. Stephanopoulos, Bioconjug. Chem. 30 (2019) 1915–1922. doi: 10.1021/acs.bioconjchem.9b00259

    30. [30]

      T. Macculloch, A. Buchberger, N. Stephanopoulos, Org. Biomol. Chem. 17 (2019) 1668–1682. doi: 10.1039/c8ob02436g

    31. [31]

      P. Cai, X. Zhang, M. Wang, et al., ACS Nano 12 (2018) 5078–5084. doi: 10.1021/acsnano.8b03285

    32. [32]

      J. Liu, M. Guo, C. Chen, Adv. Drug Deliv. Rev. 186 (2022) 114318. doi: 10.1109/access.2022.3213354

    33. [33]

      Q. Xiao, M. Zoulikha, M. Qiu, et al., Adv. Drug Deliv. Rev. 186 (2022) 114356.

    34. [34]

      R.K. Mishra, A. Ahmad, A. Vyawahare, et al., Int. J. Biol. Macromol. 175 (2021) 1–18.

    35. [35]

      T. Nakayama, K. Kobayashi, T. Kameda, et al., ACS Appl. Mater. Interface. 14 (2022) 32937–32947. doi: 10.1021/acsami.2c08271

    36. [36]

      R. Madathiparambil Visalakshan, L.E. González García, M.R. Benzigar, et al., Small 16 (2020) e2000285.

    37. [37]

      W. Kim, N.K. Ly, Y. He, et al., Adv. Drug Deliv. Rev. 192 (2022) 114635.

    38. [38]

      H. Li, Y. Wang, Q. Tang, et al., Acta Biomater. 129 (2021) 57–72.

    39. [39]

      C. Corbo, R. Molinaro, A. Parodi, et al., Nanomedicine 11 (2015) 81–100.

    40. [40]

      Y. Yang, J. Yang, J. Zhu, et al., Bioact. Mater. 39 (2024) 191–205.

    41. [41]

      Y. Zhang, T. Wang, J. Zhang, et al., Chin. Chem. Lett. 35 (2024) 108619.

    42. [42]

      D. Robinson, I. Bab, Z. Nevo, J. Bone Miner Res. 10 (1995) 690–696. doi: 10.1002/jbmr.5650100504

    43. [43]

      O. Gurevitch, S. Slavin, A. Muhlrad, et al., Blood 88 (1996) 4719–4724.

    44. [44]

      T. Zhang, M. Zhou, D. Xiao, et al., Adv. Sci. 9 (2022) e2202058.

    45. [45]

      Z. Lian, T. Ji, J. Mater. Chem. B 8 (2020) 6517–6529. doi: 10.1039/d0tb00713g

    46. [46]

      A. Varanko, S. Saha, A. Chilkoti, Adv. Drug Deliv. Rev. 156 (2020) 133–187.

    47. [47]

      A. Komin, L.M. Russell, K.A. Hristova, P.C. Searson, Adv. Drug Deliv. Rev. 110-111 (2017) 52–64.

    48. [48]

      D. Menon, R. Singh, K.B. Joshi, et al., ChemBioChem 24 (2022) e202200580.

    49. [49]

      J.S. Freitag, C. Möser, R. Belay, et al., Nanoscale 15 (2023) 7608–7624. doi: 10.1039/d2nr05429a

    50. [50]

      T. Lehto, K. Ezzat, M.J.A. Wood, S. El Andaloussi, Adv. Drug. Deliv. Rev. 106 (2016) 172–182.

    51. [51]

      C. Wang, K. Kaur, C. Xu, et al., eLife 13 (2024) RP92885.

    52. [52]

      K.R. Georgiou, S.K. Hui, C.J. Xian, Am. J. Stem Cell. 1 (2012) 205–224.

    53. [53]

      M.A. Elalfy, P.J. Boland, J.H. Healey, Clin. Orthop. Relat. Res. 477 (2019) 206–216. doi: 10.1097/corr.0000000000000512

    54. [54]

      K.R. Georgiou, T.J. King, M.A. Scherer, et al., Bone 50 (2012) 1223–1233.

  • Figure 1  Preparation, characterization, cellular uptake and in vivo distribution of OGP-tFNAs. (a) Schematic diagram for OGP-tFNAs preparation. (b) Zeta potential of OGP-tFNAs. (c) Size distribution of OGP-tFNAs. (d) Surface morphology detection via AFM. (e) Cellular uptake of OGP-tFNAs by mouse BMSC, MC3T3-E1 and OP9 cells. Scale bar: 60 µm. (f) Lysosome labeling and colocalization with OGP-tFNAs. Scale bar: 40 µm. (g) In vivo distribution of OGP-tFNAs in major organs: i-tFNAs; ii-OGP-tFNAs. Scale bar: 200 µm.

    Figure 2  OGP-tFNAs protected the osteogenic differentiation ability of mouse BMSC from 5-FU injury. (a) ALP staining after 5 days osteogenic induction. Scale bar: 500 µm. (b) WB detection for osteogenic differentiation-related protein expressions. (c–e) Statistical analysis for the WB results of ALP, Runx-2 and Osterix (n = 3). All data are presented as mean ± standard deviation (SD). *P < 0.05, **P < 0.01. (f) Immunofluorescent staining for Runx-2. Scale bar: 60 µm. (g) Immunofluorescent staining for OPN. Scale bar: 60 µm. (h, i) mRNA sequencing and KEGG enrichment analysis of OP9 cells after 5-FU and OGP-tFNAs treatment.

    Figure 3  OGP-tFNAs accelerated the bone defect recovery in myelosuppressive mice. (a) MicroCT scanning and 3D reconstruction results of femoral bone defect in mice. Scale bar: 1 mm. (b) Local reconstruction results for the femoral bone defects. Scale bar: 100 µm. (c) Tb.Th analysis for the bone defects. Scale bar: 100 µm. (d) Tb.Sp analysis for the bone defects. Scale bar: 100 µm. (e) Statistical analysis for BV/TV (n = 3). (f) Statistical analysis for Tb.N (n = 3). (g) Statistical analysis for Tb.Th (n = 3). (h) Statistical analysis for Tb.Sp (n = 3). All data are presented as mean ± SD. *P < 0.05, **P < 0.01, ***P < 0.001, ****P < 0.0001. (i) HE staining for the femoral bone defects. Scale bar: 1 mm. (j) Safety assessment of OGP-tFNAs for bone marrow in femur, sternum and jaw. Scale bar: 200 µm.

    Figure 4  OGP-tFNAs accelerated new bone formation in myelosuppressive mice. (a) Timeline for mice treatment and detection. (b) Masson staining for the femoral bone defects. Scale bar: 1 mm. (c) Goldner staining for the femoral bone defects. Scale bar: 1 mm. (d) Oil red O staining for femoral bone marrow. Scale bar: 100 µm. (e) Immunohistochemical staining of PPAR-γ for femoral bone defects. Scale bar: 1 mm. (f) Immunohistochemical staining of ALP for femoral bone defects. Scale bar: 1 mm. (g) Immunohistochemical staining of Runx-2 for femoral bone defects. Scale bar: 1 mm. (h–j) Statistical analysis for PPAR-γ, ALP and Runx-2 immunohistochemical staining (n = 3). All data are presented as mean ± SD. *P < 0.05, **P < 0.01, ***P < 0.001.

  • 加载中
计量
  • PDF下载量:  0
  • 文章访问数:  780
  • HTML全文浏览量:  37
文章相关
  • 发布日期:  2025-08-15
  • 收稿日期:  2024-08-23
  • 接受日期:  2024-10-29
  • 修回日期:  2024-10-19
  • 网络出版日期:  2024-10-30
通讯作者: 陈斌, bchen63@163.com
  • 1. 

    沈阳化工大学材料科学与工程学院 沈阳 110142

  1. 本站搜索
  2. 百度学术搜索
  3. 万方数据库搜索
  4. CNKI搜索

/

返回文章