Highly efficient adoptive cell therapy of metastatic triple negative breast cancer with bioactive covalent organic framework-engineered macrophages

Peng Gao Yuanyuan Chen Qianlin He Xue Liu Echuan Tan Zhiqiang Yu Hui Wang

Citation:  Peng Gao, Yuanyuan Chen, Qianlin He, Xue Liu, Echuan Tan, Zhiqiang Yu, Hui Wang. Highly efficient adoptive cell therapy of metastatic triple negative breast cancer with bioactive covalent organic framework-engineered macrophages[J]. Chinese Chemical Letters, 2025, 36(8): 110585. doi: 10.1016/j.cclet.2024.110585 shu

Highly efficient adoptive cell therapy of metastatic triple negative breast cancer with bioactive covalent organic framework-engineered macrophages

English

  • Breast cancer has become the cancer with the most new cases [13]. Triple-negative breast cancer (TNBC), which represents 15%–20% of breast cancer, is the most aggressive subtype because it is hard to diagnose and treat and is highly prone to recurrence and metastasis [4,5]. Although many therapeutic tactics have been developed for different cancers, methods for efficient TNBC management are still limited [68]. Therefore, there is a great demand for the developing feasible methods for TNBC treatment [912]. Adoptive cell therapy (ACT) uses engineered immune cells to recognize and eliminate cancer cells in patients and has shown great potential for efficient cancer treatment [1317]. Chimeric antigen receptor T-cell immunotherapy (CAR-T), as the most well-known ACT, has been clinically approved for the treatment of B-cell malignancies [18]. Recently, ACT based on other immune cells with deeper tissue penetration, such as macrophages and natural killer cells, have raised considerable research interest [19,20]. Although promising, the preparation of engineered immune cells is time-consuming: the proliferation and engineering of immune cells usually takes a month or even longer, which may cause treatment delays [2123]. More importantly, once cancer cells mutate during this period, the therapeutic effect will inevitably decrease. Thus, a universal and convenient ACT is highly desired for clinical cancer treatment.

    CpG oligonucleotides (ODNs) have recently been found with immune cell activation effect, which could active both natural and adaptive immune by the Toll-like receptor (TLR) pathway, have been widely employed for immune therapy, vaccine and immunologic adjuvant [2426]. Recently, CpG was even proven to remodel the metabolism pathway of macrophages, further emphasizing their antitumor potential in tumor immune therapy [27]. Considering the easy preparation and broad-spectrum immune cell activation effect of CpG ODNs, employing CpG for immune cell engineering may serve as an alternative method for preparing large scale immune cells for ACT [2831]. Nevertheless, CpG ODNs are negatively charged synthetic nucleic acids, cannot be effectively endocytosed by immune cells, and the traditional administration of nanoformulation will inevitably cause side effects on normal cells. Moreover, sole CpG may not active immune cells effectively. It is thus highly necessary to develop synergistic methods and new drug administration model for maximize the therapeutic potential of CpG.

    In this work, we report a bioactive covalent organic framework (COF) for macrophage engineering and ACT of TNBC (Scheme 1). A nanoscale crystalline porphyrin COF (pCOF) was prepared and functionalized with Mn2+ (MnCOF). Post-synthetic Mn2+ engineering was expected to render the COF with cyclic GMP–AMP synthase-stimulator of interferon genes (cGAS-STING) pathway activation effect and better CpG loading capacity (MnCOF-CpG), thus enables synergistic polarization of macrophages to the highly active antitumoral M1 phenotype. Simultaneously, MnCOF could relieve the hypoxia tumor microenvironment, enabling prevention of immune cell depletion during ACT and further promotion of CD8+ T cell infiltration. Thus, MnCOF-CpG engineered macrophages effectively inhibit the growth and distant metastasis of TNBC, providing a promising method for metastatic TNBC treatment.

    Scheme 1

    Scheme 1.  (A) Schematic illustration the preparation of MnCOF-CpG. (B) The application of MnCOF-CpG for engineering of macrophage and subsequent ACT of TNBC.

    COFs are a class of crystalline polymeric materials, have high porosity, structural diversity, and functional customizability, which have been widely employed for biomedical fields in recent years [3236]. We synthesized pCOF as the nanoplatform because it has a large porphyrin planar structure, which may be helpful for CpG loading [37]. Post synthetic functionalization was employed for COF functionalization because it does not alter the morphology or crystalline structure of COFs. pCOF has an electron-rich phenolic hydroxyl group adjacent to the imine bond, plus the porphyrin center, can provide abundant metal binding sites for post-synthetic functionalization [3840]. Transmission electron microscopy (TEM) and scanning electron microscopy (SEM) characterization results showed that pCOF are spherical particles with a diameter of 200–400 nm. After Mn2+ functionalization, the morphology and size of the particles did not change significantly (Figs. 1A and B). According to the Fourier transform infrared spectroscopy (FTIR) analysis (Fig. 1C), it can be found that a new characteristic peak appears at 1592 cm−1 in pCOF, indicating that the monomers have successfully condensed to form an imine bond.

    Figure 1

    Figure 1.  (A) TEM and (B) SEM images of pCOF and MnCOF, scale bars are 200 and 400 nm, respectively. (C) FTIR spectrum of COF monomers and pCOF. (D) PXRD pattern of pCOF and MnCOF. (E) HRTEM of MnCOF and the elemental mapping of C, N, O and Mn. (F) XPS pattern of COF and MnCOF. (G–K) XPS high scan of Mn 2p, N 1s, and O 1s. (L) The fluorescence quenching effect of pCOF and MnCOF on TAMRA-labeled CpG. (M) Zeta potential of different NPs. Data are presented as mean ± standard deviation (SD) (n = 3).

    We characterized PXRD spectra of pCOF and MnCOF, the results showed that the characteristic peaks of pCOF and MnCOF reflecting to the 100, 200 and 001 facets were similar, indicating that the prepared pCOF has a certain degree of crystallinity and that the Mn2+ functionalization did not change the crystalline structure of COF (Fig. 1D). Further elemental mapping characterization demonstrated that the Mn was successfully introduced into MnCOF (Fig. 1E). In order to study the detailed structures of the nanoparticles (NPs), X-ray photoelectron spectroscopy (XPS) analysis was carried out. The results suggested that compared with pCOF, Mn characteristic peaks appeared in MnCOF (Figs. 1F and G). The high scan C 1s peak of MnCOF is similar to that of pCOF, while the N 1s peak and O 1s peak have a significant shift, indicating that in MnCOF, the porphyrin center, imine bond and phenolic hydroxyl group potentially participate in the coordination of Mn2+ (Fig. S1 in Supporting information). Further detailed peak analysis in Figs. 1HK proved the above assumptions. The porosity of pCOF and MnCOF were studied by N2 adsorption and desorption experiments, the results suggested the Brunauer-Emmett-Teller (BET) specific surface areas of pCOF and MnCOF were 221.5 and 219.5 m2/g, respectively. The main pore widths of the two COFs are both 1.94 nm, further proving post-synthetic functionalization does not change the structure of COF (Fig. S2 in Supporting information).

    In order to study the changes in the affinity of COF NPs for CpG before and after Mn2+ functionalization, we carried out the fluorescence quenching experiment. As shown in Fig. 1L, the quenching ability of MnCOF for fluorescently labeled CpG is stronger than that of pCOF, indicating that MnCOF has a stronger binding ability to CpG. The loading amount of CpG was further calculated using the standard curve method. The results suggested that the loading density of pCOF for CpG was 0.29 nmol/mg, which was increased to 0.49 nmol/mg for MnCOF (Fig. S3 in Supporting information). Compared with pCOF, the CpG binding ability and loading density of MnCOF have been significantly improved. This phenomenon may be that Mn2+ functionalization increases the surface potential of COF NPs, thereby weakening the repulsion between COF and CpG molecules (Fig. 1M). In addition, the coordination between Mn2+ with the phosphate backbone of CpG, can also increase the loading of CpG. Therefore, post-synthetic Mn2+ functionalization is a favorable strategy for improving the binding and loading of CpG on COF NPs. We employed a freezing method for probe preparation for its higher nucleic acid density compared to the traditional method [4143]. Compared with pCOF and MnCOF, the zeta potential of pCOF-CpG and MnCOF-CpG decreased due to the loading of negatively charged CpG on the surface (Fig. 1M), while the dynamic light scattering (DLS) size slightly increased (Fig. S4 in Supporting information). TEM characterization results show that the morphology of the NPs does not change significantly after loading CpG (Fig. S5 in Supporting information).

    Biocompatibility and safety are the decisive factors for whether NPs can be used in the biomedical field. We conducted cell counting kit-8 (CCK-8) assay to evaluate the cell compatibility of the prepared NPs. The experimental results showed that after incubation with high concentrations of NPs (100 µg/mL), macrophages still maintained high activity (more than 93%), indicating that the NPs we designed did not cause excessive cell damage during engineering of macrophages (Fig. S6 in Supporting information). The flow cytometry analysis suggested CpG itself cannot be well internalized by macrophages, while CpG loaded by COF NPs show better internalization effect, and the delivery effect of MnCOF is better than pCOF, mostly because of its higher CpG loading density (Fig. S7 in Supporting information). Subsequently, we further studied whether the prepared NPs have the biological function of macrophage activation. First, we detected the expression of STING protein in cells by immunofluorescence staining. As shown in Fig. S8 (Supporting information), MnCOF NPs have the function of promoting the expression of STING protein in macrophages. This may be because the Mn2+ in MnCOF can serve as an effective activator of the STING pathway in immune cells, can promote the expression and stabilization of related proteins for immune cell activation [4446]. In contrast, pCOF NPs did not exert an activation effect on the content of STING protein in macrophages. It is worth noting that the expression of STING protein in macrophages treated with MnCOF-CpG increased more significantly, this may be because the metabolism remodeling effect of CpG further facilitated the activation of cGAS-STING pathway [27].

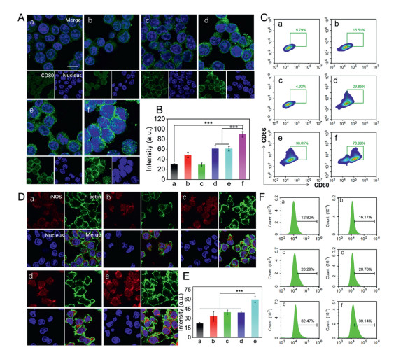
    The expression of phenotype-related proteins in engineered cells was further evaluated. As shown in Fig. 2A, there is no significant difference in the expression of CD80 in macrophages treated with pCOF and the phosphate buffer saline (PBS) group, indicating that pCOF itself does not have the biological activity to stimulate macrophages and polarize the cell phenotype. Macrophages co-incubated with CpG showed an increase in expression of CD80, because free CpG molecules can also be taken up by macrophages to promote cell polarization. However, the induction effect of CpG is not as obvious as that of pCOF-CpG and MnCOF-CpG, which can be attributed to the enhanced uptake of CpG by macrophages after CpG is loaded with NPs, resulting in a more obvious effect of cell polarization. It is worth noting that MnCOF itself also showed a high macrophage polarization activity, further demonstrating MnCOF activated cGAS-STING pathway is beneficial for cell polarization. Most importantly, MnCOF and CpG showed obvious synergistic effects, greatly increasing the expression of CD80 in MnCOF-CpG engineered macrophages (Figs. 2A and B). Flow cytometry analysis also found that MnCOF-CpG induced most macrophages to polarize to the M1 anti-tumor phenotype, and the polarization effect of the MnCOF-CpG was much higher than that of other control groups (Fig. 2C). These results reveal that the bioactive COF we designed has high biological activity, and can synergistically activate macrophages to the M1 antitumoral phenotype.

    Figure 2

    Figure 2.  (A) Confocal imaging of intracellular CD80 of macrophages receiving different treatments. Scale bar: 10 µm. (B) The relative levels of CD80 in A. (C) Flow cytometry analysis of the polarity of macrophages receiving different treatments. a–f in A–C are PBS, CpG, pCOF, MnCOF, pCOF-CpG and MnCOF-CpG. (D) Confocal imaging of intracellular iNOS in macrophages with different treatments, a–e are PBS, CpG, MnCOF, pCOF-CpG, and MnCOF-CpG. Scale bar: 10 µm. (E) The relative level of iNOS in images in D. (F) Flow cytometry analysis of iNOS in macrophages receiving different treatments. a–f are PBS, pCOF, CpG, MnCOF, pCOF-CpG, and MnCOF-CpG. Data are presented as mean ± SD (n = 3). ***P < 0.001.

    In addition to CD80 and CD86, the expression of other phenotype biomarker in engineered macrophages was also verified. As shown in Figs. 2D and E, in macrophages treated with MnCOF-CpG, the expression level of inducible nitric oxide synthase (iNOS) was significantly enhanced compared with other control groups. iNOS is a key biological enzyme for macrophages synthesize the gas messenger molecule nitric oxide (NO). The high expression of intracellular iNOS will help macrophages to produce high concentrations of NO for tumor cell killing. The flow cytometry results also proved the high biological activity of MnCOF-CpG, further confirming the designed strategy is suitable for preparing engineered macrophages (Fig. 2F).

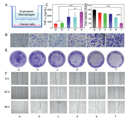
    Chemotaxis of macrophages is one of the important indicators for evaluating their activity. We studied the chemotaxis of macrophages via Transwell assay (Fig. 3A). As shown in Fig. 3B, PBS, pCOF and CpG treated macrophages basically had low tropism to tumor cells, indicating pCOF have no obvious effect on the tropism of macrophages, and the limited cellular uptake also restricted the tropism of macrophages caused by free CpG. Macrophages treated with MnCOF showed better tropism, because the biological activity of MnCOF. It is worth noting that macrophages treated with pCOF-CpG and MnCOF-CpG all showed stronger tropism, indicating that enhancing the loading and intracellular delivery of CpG can effectively enhance the activity of macrophages. Due to the synergistic effect of MnCOF and CpG, MnCOF-CpG engineered macrophages showed optimal tumor cell tropism, proving that the synergistic strategy we proposed can indeed efficiently activate macrophages (Fig. 3B).

    Figure 3

    Figure 3.  (A) Schematic illustration of the Transwell assay of macrophages. (B) Images of macrophages with different treatments migrated to the lower chamber of the transwell system. Scale bar: 25 µm. a-f are PBS, CpG, pCOF, MnCOF, pCOF-CpG, and MnCOF-CpG. (C) The concentration of TNF-α secreted by macrophages with different treatments, a–e are PBS, CpG, MnCOF, pCOF-CpG, and MnCOF-CpG. (D) The cell viability of 4T1 cells after coincubation with the culture medium of macrophages with different treatments. (E) Photographs of 4T1 cell clone after incubating with the culture medium of macrophages with different treatments. (F) Scratch assay of 4T1 cell after incubating with the culture medium of macrophages with different treatments. Scale bar: 100 µm. Groups in D–F: a is PBS; b–f are culture medium from PBS, CpG, MnCOF, pCOF-CpG, and MnCOF-CpG treated macrophages. Data are presented as mean ± SD (n = 3). **P < 0.01, ***P < 0.001.

    Cytokines secreted by engineered macrophages is critical for cell killing [4749]. We further evaluated the cytokine secretion ability of different engineered macrophages. As shown in Fig. 3C, MnCOF-CpG engineered macrophages have the strongest tumor necrosis factor-α (TNF-α) secretion ability, which is much higher than the PBS or CpG treatment group, indicating polarized macrophages have better cytokine secretion effect.

    In order to further verify whether the prepared engineered cells have anti-tumor potential, we carried out cell activity characterization, cell cloning and scratch experiments. The results of the CCK-8 assay showed that after coculturing with culture medium containing different engineered macrophage secretions with 4T1 cells, the cell viability was inhibited to varying degrees (Fig. 3D). This may be because the secretions of engineered macrophages contain different concentrations of cytokines, which can lead to different tumor cell inhibition effect. Among them, the secretions of MnCOF-CpG engineered macrophages showed the strongest cell killing ability, confirming that the engineering strategy proposed in this work can be used to prepare macrophages with high anti-cancer activity for TNBC treatment. The results of the cell cloning experiment also showed that the cloning ability of 4T1 cells treated with MnCOF-CpG engineered macrophage secretions was the weakest, further confirming the high anti-cancer activity of this type of engineered cells (Fig. 3E).

    Based on the scratching experiment, the differences in anticancer activity of different engineered cells were further evaluated. As shown in Fig. 3F, due to the rapid proliferation and migration ability of cancer cells, the scratches in groups a and b were basically healed within 48 h. After treatment with different engineered macrophage culture medium, the scratches of each treatment group were clearly visible after 48 h, which reveals that the cytokines produced by engineered macrophages have the ability to inhibit the proliferation and migration of TNBC cells. Among them, the width of the scratches in the group treated with MnCOF-CpG engineered macrophage culture medium is the most obvious, which further proves that macrophages engineered by MnCOF-CpG have good anti-tumor activity and are expected to be used to inhibit the proliferation and metastasis of TNBC cancer cells. Therefore, the above results collectively prove that MnCOF-CpG nanocomplexes can be used to prepare engineered macrophages for ACT of TNBC.

    The satisfactory in vitro anti-TNBC effects of the engineered macrophages stimulated us to further investigate the in vivo TNBC therapeutic potential. Animal experiments were carried out in the guidelines assessed and approved by the Ethics Committee of Dongguan People's Hospital (No. ACUC-AWEC-202309022). We first evaluated the biosafety of different engineered macrophages. By injecting various macrophages into mice subcutaneously and evaluating the main organs later, we verified whether the engineered macrophages had side effects related to the mice. The experimental results showed that compared with the control group, no obvious damage was found in the the main organs of mice injected with engineered macrophages, indicating that local injection of engineered macrophages did not induce the risk of acute toxicity in mice, and also confirmed that the prepared engineered macrophages had good safety for TNBC tumor treatment (Fig. S9 in Supporting information).

    After evaluating biosafety, we conducted the in vivo anti-tumor experiment (Fig. 4A). 4T1 cells were injected subcutaneously into BALB/c mice to establish a TNBC model. When the tumor size grew to about 100 mm3, the mice were randomly divided into six groups. Mice in groups a and b were injected with PBS and untreated macrophages, respectively. CpG, MnCOF, pCOF-CpG or MnCOF-CpG engineered macrophages were injected as treatment groups. The tumor growth of each group of mice was measured to evaluate the inhibitory effect of different engineered cells on TNBC tumors. The experimental results showed that untreated and CpG-engineered macrophages had low anti-tumor activity in tumor-bearing mice for their low activity (Fig. 4B). In contrast, MnCOF- and pCOF-CpG-engineered macrophages showed stronger anti-tumor activity than the former groups: the growth rate of the tumor slowed down significantly, and the survival period of tumor-bearing mice was also extended, because the MnCOF and pCOF-CpG NPs effectively activated the anti-tumor ability of macrophages. Notably, in the MnCOF-CpG engineered macrophage treatment group, the progression of tumor volume was more significantly delayed, and no mouse reached the death standard until 30 day (Fig. 4B). The outstanding tumor inhibition ability of this group may be attributed to the synergistic interaction of higher CpG loading density and cGAS-STING pathway activation effect of MnCOF-CpG. In addition, hypoxia relief effect of Mn-containing materials is also helpful for enhancing the activity of immune cells in tumor microenvironment [50]. To identify this effect, we investigated the expression of hypoxia-inducible factor-1α (HIF-1α) in macrophages under hypoxia, the results proved Mn2+ functionalized COF could indeed relieve cell hypoxia (Fig. S10 in Supporting information). In addition, no significant weight loss was found in the treatment group, indicating that during the treatment, the engineered macrophages did not cause toxic side effects on the mice (Fig. S11 in Supporting information). When the mice in each group reached the end of treatment, the lung of mice were collected and analyzed with haematoxylin and eosin (H&E) staining. It was found that mice receiving MnCOF-CpG engineered macrophage treatment had no obvious breast cancer lung metastasis at the 30th day, while obvious lung metastasis focuses were observed in the other groups (Figs. 4C and D). The above results proved MnCOF-CpG engineered macrophages not only inhibited the growth of primary tumor but also prohibited the distant metastasis of TNBC. We performed H&E staining analysis on the tumor tissues of each group (Fig. 4E). The results showed that untreated macrophages did not cause obvious damage to the tumor tissue, while the CpG and MnCOF engineered macrophage groups caused slight damage. In contrast, the degree of nuclear shrinkage and rupture caused by the pCOF-CpG and MnCOF-CpG engineered macrophage treatment groups was more significant. Moreover, MnCOF-CpG engineered macrophage treatment group even experienced the disappearance of large areas of tumor cell nuclei. The above results proved that the therapeutic activity of MnCOF-CpG engineered macrophages is significantly higher than that of other groups.

    Figure 4

    Figure 4.  (A) Schematic illustration the TNBC model establish and therapeutic processes. (B) Tumor growth curve of 4T1 tumor bearing mice receiving different treatments. Data are presented as mean ± SD (n = 5). (C) The whole lung section and (D) the localized amplified lung section images of mice in different groups at the therapeutic endpoint. Scale bars: 2 mm for C, 100 µm for D. (E) H&E staining of tumor section of mice receiving different treatments. Scale bar: 100 µm. (F) Immunofluorescence staining of Ki67, HIF-1α and CD8 in tumor sections of mice receiving different treatments. Scale bars: 50 µm. a is PBS (as the control group); b-f are injected with macrophages pretreated with PBS, CpG, MnCOF, pCOF-CpG, and MnCOF-CpG.

    In order to further study the anti-tumor mechanisms of different engineered macrophages, immunofluorescence staining analysis of Ki67 was performed. The results showed that MnCOF-CpG engineered macrophage treatment resulted in a significant decrease in Ki67 levels in tumors (Fig. 4F). The above phenomenon proves that the engineered macrophages we prepared can indeed effectively inhibit the proliferation of TNBC tumor in vivo. By further immunofluorescence staining analysis of HIF-1α in tumor tissue sections, we found that the expression of HIF-1α in the MnCOF and MnCOF-CpG engineered macrophage treatment groups was significantly reduced (Fig. 4F), indicates that MnCOF in engineered macrophages can alleviate the hypoxic microenvironment of tumors. Moreover, the content in the MnCOF-CpG engineered macrophage treatment group is lower than that in the MnCOF engineered macrophage treatment group. This should be ascribed to the high antitumor activity of MnCOF-CpG engineered macrophages further inhibited the expression of HIF-1α. Finally, we detected the distribution of CD8+ T cells in tumor tissue sections (Fig. 4F). In the MnCOF-CpG engineered macrophage treatment group, a high level of CD8+ T cells infiltration was observed, indicating that the engineered macrophages we prepared induced a strong anti-tumor immune response in the tumor tissue, which helps to achieve long-term tumor suppression [51]. Moreover, efficient CD8+ T cell infiltration can further inhibit lung metastasis of TNBC.

    In summary, we successfully prepared antitumoral macrophages using Mn2+ engineered COF as a bioactive carrier for CpG, and demonstrated their potential for ACT of TNBC. The bioactive COF has higher CpG loading density and could synergistically activate macrophages to the M1 phenotype. Thus, engineered macrophages with high antitumor effects were easily prepared. Owing to the hypoxia relieve effect, bioactive MnCOF-engineered macrophages could effectively remodel the immunosuppressive tumor microenvironment. Further, MnCOF-CpG polarized macrophages successfully facilitated CD8+ T cell infiltration in tumor tissue. Thus, engineered macrophages were found to inhibit TNBC effectively, and no distant lung metastasis could be observed in a long-period model. Therefore, we successfully developed a new method for ACT of metastatic TNBC, which will further facilitate the clinical therapy of aggressive cancer.

    The authors declare that they have no known competing financial interests or personal relationships that could have appeared to influence the work reported in this paper.

    Peng Gao: Writing – review & editing, Writing – original draft, Methodology, Investigation, Formal analysis, Data curation, Conceptualization. Yuanyuan Chen: Writing – review & editing, Writing – original draft, Methodology, Investigation, Funding acquisition, Formal analysis, Data curation, Conceptualization. Qianlin He: Formal analysis, Data curation. Xue Liu: Methodology, Formal analysis. Echuan Tan: Formal analysis, Conceptualization. Zhiqiang Yu: Writing – review & editing, Supervision, Resources, Project administration, Conceptualization. Hui Wang: Writing – review & editing, Supervision, Project administration, Conceptualization.

    This work was supported by the National Natural Science Foundation of China (No. 22304073), the Dongguan Science and Technology of Social Development Program (No. 20231800935782).

    Supplementary material associated with this article can be found, in the online version, at doi:10.1016/j.cclet.2024.110585.


    1. [1]

      Y. Wang, Y.X. Lin, Z.Y. Qiao, et al., Adv. Mater. 27 (2015) 2627. doi: 10.1002/adma.201405926

    2. [2]

      C.X. Yang, L. Xing, X. Chang, et al., Mol. Pharm. 17 (2020) 1300–1309. doi: 10.1021/acs.molpharmaceut.9b01318

    3. [3]

      W. Ma, Q. Chen, W. Xu, et al., Nano Res. 14 (2020) 846–857. doi: 10.1109/ei250167.2020.9347325

    4. [4]

      G. Bianchini, C. De Angelis, L. Licata, L. Gianni, Nat. Rev. Clin. Oncol. 19 (2022) 91–113. doi: 10.1038/s41571-021-00565-2

    5. [5]

      C. Liu, J. Xing, O.U. Akakuru, et al., Nano Lett. 19 (2019) 5674–5682. doi: 10.1021/acs.nanolett.9b02253

    6. [6]

      Y. Wu, H. Wang, F. Gao, et al., Adv. Funct. Mater. 28 (2018) 1801000.

    7. [7]

      S. Wang, K. Yu, Z. Yu, et al., Chin. Chem. Lett. 34 (2023) 108184.

    8. [8]

      Z. Li, Q. Xu, X. Lin, et al., Chin. Chem. Lett. 33 (2022) 1875–1879.

    9. [9]

      Y. Guo, X. Zhang, S.-Z. Wang, et al., Nano Today 55 (2024) 102219.

    10. [10]

      B. Xie, H. Zhao, Y.F. Ding, et al., Adv. Sci. 10 (2023) e2304407.

    11. [11]

      K. Yang, G. Yu, Z. Yang, et al., Angew. Chem. Int. Ed. 60 (2021) 17570–17578. doi: 10.1002/anie.202103721

    12. [12]

      Y. Guo, S.Z. Wang, X. Zhang, et al., Nat. Commun. 13 (2022) 6534.

    13. [13]

      L. Sun, F. Shen, J. Xu, et al., Angew. Chem. Int. Ed. 59 (2020) 14842–14853. doi: 10.1002/anie.202003367

    14. [14]

      Y. Xue, J. Che, X. Ji, et al., Chem. Soc. Rev. 51 (2022) 1766–1794. doi: 10.1039/d1cs00786f

    15. [15]

      J.D. Chan, J. Lai, C.Y. Slaney, et al., Nat. Rev. Immunol. 21 (2021) 769–784. doi: 10.1038/s41577-021-00539-6

    16. [16]

      A. Di Stasi, S. Tey, G. Dotti, et al., N. Engl. J. Med. 365 (2011) 1673–1683.

    17. [17]

      S.A. Rosenberg, M.R. Parkhurst, P.F. Robbins, Cancer Cell 41 (2023) 646–648.

    18. [18]

      Q. Chen, Q. Hu, E. Dukhovlinova, et al., Adv. Mater. 31 (2019) e1900192.

    19. [19]

      D. Zhang, Y. Zheng, Z. Lin, et al., Angew. Chem. Int. Ed. 59 (2020) 12022–12028. doi: 10.1002/anie.202002145

    20. [20]

      Y. Xia, L. Rao, H. Yao, et al., Adv. Mater. 32 (2020) e2002054.

    21. [21]

      P. Zhang, G. Zhang, X. Wan, J. Hematol. Oncol. 16 (2023) 97. doi: 10.1109/ispcem60569.2023.00025

    22. [22]

      J.C. Yang, S.A. Rosenberg, Adv. Immunol. 130 (2016) 279–294.

    23. [23]

      Q. Liu, J. Li, H. Zheng, et al., Mol. Cancer 22 (2023) 28.

    24. [24]

      Z. Fan, H. Liu, Y. Xue, et al., Bioact. Mater. 6 (2021) 312–325.

    25. [25]

      Y. Hu, L. Lin, Z. Guo, et al., Chin. Chem. Lett. 32 (2021) 1770–1774.

    26. [26]

      L. Sun, F. Shen, L. Tian, et al., Adv. Mater. 33 (2021) e2007910.

    27. [27]

      M. Liu, R.S. O'Connor, S. Trefely, et al., Nat. Immunol. 20 (2019) 265–275. doi: 10.1038/s41590-018-0292-y

    28. [28]

      Z. Zhang, J. Kuo, S. Yao, et al., Pharmaceutics 14 (2021) 73.

    29. [29]

      K. Lee, Z.N. Huang, C.A. Mirkin, T.W. Odom, Nano Lett. 20 (2020) 6170–6175. doi: 10.1021/acs.nanolett.0c02536

    30. [30]

      C. Wang, W. Sun, G. Wright, A.Z. Wang, Z. Gu, Adv. Mater. 28 (2016) 8912. doi: 10.1002/adma.201506312

    31. [31]

      J. Chen, L. Lin, N. Yan, et al., Sci. China Mater. 61 (2018) 1484–1494. doi: 10.1007/s40843-018-9238-6

    32. [32]

      T.T. Sun, R. Xia, J.L. Zhou, et al., Mater. Chem. Front. 4 (2020) 2346–2356. doi: 10.1039/d0qm00274g

    33. [33]

      D. Wang, Z. Zhang, L. Lin, et al., Biomaterials 223 (2019) 119459.

    34. [34]

      D. Tao, L. Feng, Y. Chao, et al., Adv. Funct. Mater. 28 (2018) 1804901.

    35. [35]

      H. Wang, W. Zhu, J. Liu, Z. Dong, Z. Liu, ACS Appl. Mater. Interfaces 10 (2018) 14475–14482. doi: 10.1021/acsami.8b02080

    36. [36]

      Q. Guan, G.B. Wang, L.L. Zhou, W.Y. Li, Y.B. Dong, Nanoscale Adv. 2 (2020) 3656–3733. doi: 10.1039/d0na00537a

    37. [37]

      P. Gao, X. Shen, X. Liu, et al., Anal. Chem. 93 (2021) 11751–11757. doi: 10.1021/acs.analchem.1c02105

    38. [38]

      P. Gao, T. Zheng, B. Cui, et al., Chem. Commun. 57 (2021) 13309–13312. doi: 10.1039/d1cc04414a

    39. [39]

      J. Wang, X. Yang, T. Wei, et al., ACS Appl. Bio Mater. 1 (2018) 382–388. doi: 10.1021/acsabm.8b00104

    40. [40]

      Q. Guan, L.L. Zhou, Y.B. Dong, Chem. Soc. Rev. 51 (2022) 6307–6416. doi: 10.1039/d1cs00983d

    41. [41]

      B. Liu, J. Liu, J. Am. Chem. Soc. 139 (2017) 9471–9474. doi: 10.1021/jacs.7b04885

    42. [42]

      P. Gao, R. Wei, Y. Chen, et al., Anal. Chem. 93 (2021) 13734–13741. doi: 10.1021/acs.analchem.1c03545

    43. [43]

      P. Gao, J. Yin, M. Wang, et al., Anal. Chem. 94 (2022) 13293–13299. doi: 10.1021/acs.analchem.2c03658

    44. [44]

      H. Tian, G. Wang, W. Sang, et al., Nano Today 43 (2022) 101405.

    45. [45]

      Z. Lu, S. Bai, Y. Jiang, et al., Adv. Funct. Mater. 32 (2022) 2207749.

    46. [46]

      H. Zhong, G. Chen, T. Li, et al., Nano Lett. 23 (2023) 5083–5091. doi: 10.1021/acs.nanolett.3c01008

    47. [47]

      D. Cruceriu, O. Baldasici, O. Balacescu, et al., Cell Oncol. 43 (2020) 1–18. doi: 10.1007/s13402-019-00489-1

    48. [48]

      C. Hu, Y. Chang, C. Liu, et al., Mol. Ther. 30 (2022) 2522–2536.

    49. [49]

      W. Ma, R. Sun, L. Tang, et al., Adv. Mater. 35 (2023) 2303149.

    50. [50]

      K. Zhang, C. Qi, K. Cai, Adv. Mater. 35 (2023) 2205409.

    51. [51]

      B. Zhang, L. Lin, J. Mao, et al., Chin. Chem. Lett. 34 (2023) 108518.

  • Scheme 1  (A) Schematic illustration the preparation of MnCOF-CpG. (B) The application of MnCOF-CpG for engineering of macrophage and subsequent ACT of TNBC.

    Figure 1  (A) TEM and (B) SEM images of pCOF and MnCOF, scale bars are 200 and 400 nm, respectively. (C) FTIR spectrum of COF monomers and pCOF. (D) PXRD pattern of pCOF and MnCOF. (E) HRTEM of MnCOF and the elemental mapping of C, N, O and Mn. (F) XPS pattern of COF and MnCOF. (G–K) XPS high scan of Mn 2p, N 1s, and O 1s. (L) The fluorescence quenching effect of pCOF and MnCOF on TAMRA-labeled CpG. (M) Zeta potential of different NPs. Data are presented as mean ± standard deviation (SD) (n = 3).

    Figure 2  (A) Confocal imaging of intracellular CD80 of macrophages receiving different treatments. Scale bar: 10 µm. (B) The relative levels of CD80 in A. (C) Flow cytometry analysis of the polarity of macrophages receiving different treatments. a–f in A–C are PBS, CpG, pCOF, MnCOF, pCOF-CpG and MnCOF-CpG. (D) Confocal imaging of intracellular iNOS in macrophages with different treatments, a–e are PBS, CpG, MnCOF, pCOF-CpG, and MnCOF-CpG. Scale bar: 10 µm. (E) The relative level of iNOS in images in D. (F) Flow cytometry analysis of iNOS in macrophages receiving different treatments. a–f are PBS, pCOF, CpG, MnCOF, pCOF-CpG, and MnCOF-CpG. Data are presented as mean ± SD (n = 3). ***P < 0.001.

    Figure 3  (A) Schematic illustration of the Transwell assay of macrophages. (B) Images of macrophages with different treatments migrated to the lower chamber of the transwell system. Scale bar: 25 µm. a-f are PBS, CpG, pCOF, MnCOF, pCOF-CpG, and MnCOF-CpG. (C) The concentration of TNF-α secreted by macrophages with different treatments, a–e are PBS, CpG, MnCOF, pCOF-CpG, and MnCOF-CpG. (D) The cell viability of 4T1 cells after coincubation with the culture medium of macrophages with different treatments. (E) Photographs of 4T1 cell clone after incubating with the culture medium of macrophages with different treatments. (F) Scratch assay of 4T1 cell after incubating with the culture medium of macrophages with different treatments. Scale bar: 100 µm. Groups in D–F: a is PBS; b–f are culture medium from PBS, CpG, MnCOF, pCOF-CpG, and MnCOF-CpG treated macrophages. Data are presented as mean ± SD (n = 3). **P < 0.01, ***P < 0.001.

    Figure 4  (A) Schematic illustration the TNBC model establish and therapeutic processes. (B) Tumor growth curve of 4T1 tumor bearing mice receiving different treatments. Data are presented as mean ± SD (n = 5). (C) The whole lung section and (D) the localized amplified lung section images of mice in different groups at the therapeutic endpoint. Scale bars: 2 mm for C, 100 µm for D. (E) H&E staining of tumor section of mice receiving different treatments. Scale bar: 100 µm. (F) Immunofluorescence staining of Ki67, HIF-1α and CD8 in tumor sections of mice receiving different treatments. Scale bars: 50 µm. a is PBS (as the control group); b-f are injected with macrophages pretreated with PBS, CpG, MnCOF, pCOF-CpG, and MnCOF-CpG.

  • 加载中
计量
  • PDF下载量:  0
  • 文章访问数:  898
  • HTML全文浏览量:  51
文章相关
  • 发布日期:  2025-08-15
  • 收稿日期:  2024-07-17
  • 接受日期:  2024-10-27
  • 修回日期:  2024-10-24
  • 网络出版日期:  2024-10-29
通讯作者: 陈斌, bchen63@163.com
  • 1. 

    沈阳化工大学材料科学与工程学院 沈阳 110142

  1. 本站搜索
  2. 百度学术搜索
  3. 万方数据库搜索
  4. CNKI搜索

/

返回文章